Beleño, Coll, De la Hoz, Donado, Reyes, Castellar y Díaz / J. Comput. Electron. Sci.: Theory Appl., vol. 3 no. 1 pp. 19-33. January - June, 2022

Tratamiento de Aguas Residuales en la Industria Metalúrgica

Wastewater Treatment in the Metallurgical Industry

DOI: http://dx.doi.org/10.17981/cesta.03.01.2022.03

Artículo de investigación científica. Fecha de recepción: 20/06/2021, Fecha de aceptación: 28/01/2022.

Kelvin Beleño Sáenz

Universidad Autónoma del Caribe. Barranquilla (Colombia)

kelvin.beleno@uac.edu.co

Jean Coll Velázquez

Universidad Autónoma del Caribe. Barranquilla (Colombia)

jean.coll@uac.edu.co

Jhonathan De la Hoz

Universidad Autónoma del Caribe. Barranquilla (Colombia)

jhony_199611@hotmail.com

Andrea Donado Gómez

Universidad Autónoma del Caribe. Barranquilla (Colombia)

.

Jhon Reyes Muñoz

Universidad Autónoma del Caribe. Barranquilla (Colombia)

.

Grey Castellar

Universidad Autónoma del Caribe. Barranquilla (Colombia)

.

Carlos Díaz Sáenz

Universidad Autónoma del Caribe. Barranquilla (Colombia)

carlos.diaz18@uac.edu.co

.

How to cite this article:

A. Beleño, J. Coll, J. De la Hoz, A. Donado, J. Reyes, G. Castellar y C. Díaz, “Tratamiento de Aguas Residuales en la Industria Metalúrgica”, J. Comput. Electron. Sci.: Theory Appl., vol. 3, no. 1, pp. 19–33, 2021. https://doi.org/10.17981/cesta.03.01.2022.03

.

Resumen

Introducción— La humanidad debe cuidar el agua potable que es un recurso vital para la vida y se utiliza para infinidad de procesos, algunos de estos como resultado contaminan el agua utilizada que vuelve a la naturaleza porque no se realiza ningún tratamiento, por ejemplo, en algunas plantas metalúrgicas. Centrándonos en esta situación, se diseño y montó una planta piloto para el tratamiento de aguas residuales de una industria metalúrgica utilizando conocimientos en el área de la automatización y la química. Se eligió el sistema Arduino para el procesamiento de datos, con los sensores en los tanques y el manejo de las bombas de surtido de los tanques y el motor agitador para el proceso de tratamiento. Por otro lado, en el proceso químico se eligió óxido de calcio (CaO) y un floculante polimérico comercial, con el fin de reducir las cantidades de sólidos solubles, disueltos y sedimentables, el tratamiento realizado a los 30 minutos según el diseño obtuvo una reducción del 9,2% de los sólidos disueltos, 44,4% de los sólidos en suspensión y 93% de los sólidos totales e iones metálicos en valores aceptables, logrando una recuperación del 75% de las aguas tratadas.

Palabras clave— Aguas residuales; Arduino; automatización; contaminación; metalúrgicas; química; tratamiento

Abstract

Introduction— Humanity must take care of drinking water which is a vital resource for life and it is used for an infinite number of process, some of these as result pollute the water used which come back to the nature because no treatment is carried out, for instance, in some metallurgical plants. Focusing in this situation, we design and assembly of a pilot plant for the treatment of wastewater from a metallurgical industry using knowledge in the area of automation and chemistry, the Arduino system was chosen for data processing, with the sensors in the tanks and the handling of the tank assortment pumps and the agitator motor for the treatment process. On the other hand, in the chemical process, calcium oxide (CaO) and a commercial polymeric flocculants were chosen, in order to reduce the amounts of soluble solids, dissolved and settle able, the treatment carried out after 30 minutes according to the design obtained a reduction of 9.2% of the dissolved solids, 44.4% of the suspended solids and 93% of the total solids and metal ions in acceptable values, achieving a recovery of 75% of the treated waters.

Keywords— Sewage water; Arduino; automation; contamination; metallurgical; chemistry; treatment

I. Introducción

El tratamiento de aguas residuales es una operación importante en las industrias, puesto que al ser vertidas a los cuerpos de aguas receptores producen impactos negativos ya que no se remueven los contaminantes que contienen [1]. Por otro lado, las empresas siempre optan por procesos que estén relacionados a la automatización industrial, debido a que ayudan al aumento de producción, evitando problemas a las compañías industrializadas y sobre todo que no afecta a la salud del personal que tiene contacto directo con dichas aguas. Estos sistemas pueden trabajar a temperaturas altas o bajas y tener el mismo ritmo de producción.

En diversas investigaciones [2], se pudo encontrar que estas causan grandes problemas ambientales debido a su alto potencial de contaminación de los recursos hídricos superficiales o subterráneos. El Drenaje Ácido de Minas-DAM es caracterizado por sus bajos valores de pH y elevadas concentraciones de iones inorgánicos tóxicos. Los autores buscan alternativas para la eliminación de iones metálicos y sulfato vía neutralización, precipitación y separación sólido-líquido, en escala de laboratorio y piloto. Los sólidos (precipitados coloidales) generados son removidos usando Flotación por Aire Disuelto-FAD. Su enfoque fue en la eliminación de los iones sulfato, uno de los procesos más difíciles y costosos y la mejor alternativa consistió en la eliminación de iones sulfato, iones Fe y Mn, a pH 12.

Con el crecimiento de las poblaciones en todo el mundo, las prácticas industriales y las nuevas urbanizaciones la demanda de agua se ha incrementado considerablemente para poder satisfacer las necesidades de todas las personas. Muchas de las comunidades existentes hoy en día han agotado completamente el suministro de agua potable, por lo que el reciclado y reúso del agua es imprescindible para poder conservar y a su vez ampliar la disponibilidad de este recurso [3].

A pesar de que el planeta es 70% agua y, de ese porcentaje solo el 3.5% es apta para el consumo humano, son pocos los países que se han concientizado de esto y hacen reúso del agua, entre ellos se pueden mencionar a Estados Unidos, Israel, Australia, Japón, Sudáfrica, Túnez y México [3].

Cuando se habla de aguas residuales se deben tener en cuenta los diferentes biorganismos que en ellas residen, por lo tanto, para lo obtención de estas aguas se deben regir por ciertas normas ya sean locales o internacionales. En Colombia existen ciertas directrices plasmadas en el CONPES 3177 [L1] y la Resolución 0330 de 2017 [L2] en dónde se encuentran ciertas pautas que se deben seguir al momento de tratar con aguas residuales [4].

Debido a las sequías que se está sufriendo actualmente, es necesario implementar nuevas alternativas con el propósito de aprovechar el uso de las aguas residuales ya sean para fines de reutilización en la industria metalúrgica u otros, haciendo de este proyecto un sistema con diferentes aplicaciones industriales y/o comerciales [5], [6].

Este artículo se enfoca en describir la implementación del diseño de un sistema automatizado el cual permita mediante el uso de algunos dispositivos electrónicos fáciles de operar y fundamentos químicos, realizar un tratamiento de aguas residuales para reúso adecuado con resultados confiables.

II. Materiales y Métodos

Para la realización de este proyecto se establecieron dos cantidades diferentes de agente precipitante (óxido de calcio) y floculantes necesarios para cumplir con la calidad del agua que exige una empresa de galvanizado de láminas. La mayor parte de las pruebas se realizaron en los laboratorios de la Universidad Autónoma del Caribe (Colombia), aunque algunos experimentos se hicieron por fuera, al no contar con los recursos necesarios para poder realizarlos.

El siguiente experimento consistió en determinar el efecto de dos factores: El primer factor (A) fue la cantidad de óxido de calcio que se necesita para clarificar el agua y que cumpla con los requerimientos para su reuso y, el segundo factor (B) permitió disminuir el tiempo de clarificación del agua, para lograr disminuir el tiempo se hicieron diferentes dosificaciones de floculante [7], [8]. Las variables respuesta fueron la conductividad de pH y el tiempo.

A. Caracterización del agua residual

1) Sólidos totales

Se colocaron 50 mL de agua residual en una cápsula de porcelana, previamente pesada y calentada en una mufla a 550°C por una hora y guardada a temperatura ambiente en un desecador. Luego la muestra se evaporó hasta sequedad en un horno de secado a una temperatura cercana a los 98°C para evitar ebullición y salpicaduras. La cápsula a temperatura ambiente se guardó en un desecador y posteriormente se pesó. Se repitió el ciclo de secado a 103°C - 105°C, enfriando, desecando y pesando hasta que se obtuvo un peso constante [4]. La Fig. 1 muestra la apariencia de la muestra al final.

Fig. 1. Apariencia de los sólidos totales en la cápsula de porcelana.
Fuente: Autores.

Los sólidos totales se calcularon aplicando (1):

Donde

A = Masa de la cápsula de porcelana con los sólidos secos (g).

B = Masa de la cápsula de porcelana limpia y seca (g).

V = Volumen de agua residual (mL).

2) Sólidos sedimentables

Se empleó el método por volumen para determinar los sólidos sedimentables. El procedimiento consistió en llenar el cono Imhoff hasta la marca de un litro con muestra del agua residual previamente homogenizada por agitación. Se dejó en reposo por 45 minutos y luego se agitó ligeramente los lados del cono con una barra, se esperó 15 minutos más y se registró el volumen de material sedimentado en el cono [4]. La Fig. 2 muestra los sólidos sedimentados en el cono Imhoff.

Fig. 2. Sólidos sedimentados en el cono Imgoff.
Fuente: Autores.

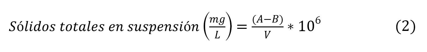
3) Sólidos totales en suspensión

Para la realización de esta prueba se hizo un tratamiento previo al papel filtro, el cual consistió en lavarlo con agua destilada con tres porciones sucesivas de 20 mL cada una, después se secó en un horno durante una hora a 103°C - 105°C hasta obtener peso constante. Por último, se reservó en un desecador para su posterior uso.

Una muestra de 50 mL de agua residual se filtró por gravedad, empleando papel filtro previamente pesado y tratado con el procedimiento expuesto arriba. Luego se secó a 103°C - 105°C hasta alcanzar peso constante [4]. La Fig. 3 muestra la apariencia final de los sólidos totales en suspensión secos.

Fig. 3. Apariencia de los sólidos en suspensión secos en el papel filtro.
Fuente: Autores.

El contenido de sólidos totales en suspensión se calculó a partir de (2):

Donde:

A = Masa del papel filtro con los sólidos secos (g).

B = Masa del papel filtro limpio y seco (g).

V = Volumen de agua residual (mL).

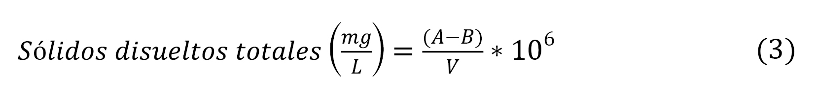
4) Sólidos disueltos totales

Una muestra de aproximadamente 350 mL de agua residual se filtró por gravedad. 100 mL del filtrado se transfirieron a un beaker previamente pesado y se evaporaron a sequedad sobre un baño de vapor. La muestra seca se calentó en un horno a 180°C por una hora. Se repitió el ciclo de secado hasta que se obtuvo un peso constante [4]. La Fig. 4 muestra la apariencia de los sólidos disueltos secos.

Fig. 4. Apariencia de los sólidos disueltos secos.
Fuente: Autores.

En esta prueba se emplearon beakers como recipientes para evaporación. Para su disposición previamente se calentaron a 550°C en una mufla por una hora, luego a temperatura ambiente se reservaron en un desecador para su posterior uso. El papel filtro empleado siguió el mismo tratamiento que se indicó en el análisis de sólidos totales en suspensión

El contenido de sólidos disueltos se determinó aplicando (3) a cada uno de los resultados de las réplicas (Tabla 4). El valor promedio obtenido fue de 2 335 mg/L.

Donde:

A = Masa del beaker con los sólidos secos (g).

B = Masa del beaker limpio y seco (g).

V = Volumen de agua residual (mL).

5) Determinación de la Carga Metálica, DBO y DQO

La carga metálica definida en términos de aluminio, cobre, cromo hexavalente, cromo trivalente, hierro y plomo fueron determinados en un laboratorio externo a la universidad, al igual que la Demanda Química de Oxígeno (DQO) y la Demanda Biológica de Oxígeno (DBO5).

B. Tratamiento del Agua Residual por Precipitación Química

La precipitación química fue el método empleado para el tratamiento del agua residual. El procedimiento consistió en precipitar los hidróxidos insolubles de los metales presentes dosificando 0.03 g hasta 0.1 g de CaO en 50 mL de muestra líquida. Luego de dos días las muestras se filtraron con cuidado de no remover los sedimentos. A cada uno de los filtrados se le determinó la conductividad y el pH.

C. Determinación de la Dosificación de Floculante

Una vez establecida la cantidad de CaO por volumen de agua residual que permitió obtener la menor conductividad, se procedió a determinar la cantidad de floculante con el objetivo en primer lugar de mejorar aún más la clarificación, y en segundo lugar, el tiempo de sedimentación, pues la intención es que ambos procesos se desarrollen simultáneamente en la planta piloto propuesta. Para tal fin se dosificaron 3, 6, 9, 12 y 15 gotas de floculante que corresponden a las masas de 0.21, 0.42, 0.63, 0.84 y 1.05 g respectivamente en 50 mL de agua residual tratada con CaO.

D. Arquitectura del Sistema

En cuanto a la parte mecatrónica se utilizaron los materiales que se encuentran en la Tabla 1. Cada uno está dividido por secciones que representan su funcionalidad.

Tabla 1.
Diseño de la planta piloto.

Diseño y montaje de una planta piloto para el tratamiento de aguas residuales de las industrias

Arquitectura del sistema

Alimentación eléctrica

Red eléctrica 110V AC – 60 HZ

Control de las variables

ARDUINO

Sensores

pH

Ultrasónico

Almacenamiento

Tanques

Agua residual

Tratamiento

Agua para reuso

Tuberías

Plástico

Actuadores

Bombas

Otros

Válvulas manuales

Fuente: Autores.

En la Fig. 5 se puede apreciar el funcionamiento en general de todo el sistema.

Fig. 5. Etapa electrónica del sistema.
Fuente: Autores.

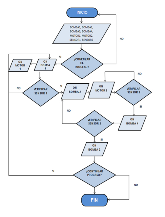
En la Fig. 6 se realiza un diagrama de flujo para un mejor entendimiento de cómo funciona el sistema.

Fig. 6. Diagrama de flujo de las funciones del sistema.
Fuente: Autores.

La primera función para ejecutar consiste en leer las variables utilizadas las cuales suelen ser identificadas con un alias o por pines para que el programador las relacione fácilmente y esto es con el fin de ser usadas en el programa. En este proyecto serán identificadas por los pines correspondientes a cada una y a la vez representa cada componente del sistema, algunas como entrada y otras que generan las señales de salidas que permiten el control de este mismo [9].

La segunda función se basa en implementar un código de programación el cual permita que arranque el proceso, de igual forma prenderá la bomba 1 cuyo fin es transportar el agua residual al tanque de tratamiento y el motor 1 que es el encargado de realizar una mezcla homogénea y así obtener la dispersión del neutralizante.

La siguiente función, es determinar la cantidad de nivel de agua residual que va ser tratada. Para esto se utilizará un sensor ultrasónico, que es el encargado de medir la distancia que ocupa un volumen determinado, una vez cumpla esta función, la bomba 1 se apagará y encenderá la bomba 2 que es la encargada de dosificar la dispersión neutralizante por un determinado tiempo.

La función principal, se caracteriza por la capacidad de medir el potencial hidrogeno (pH) del agua residual, al apagarse la bomba 2 se procede a confirmar el pH, esperando que los valores oscilen entre de 8.0 y 10.0, siendo estos los deseados puestos que vuelven la muestra en una solución base y a la vez le da la oportunidad a la bomba 3, dosificadora de floculante ejercer su función por un determinado tiempo, el motor 2 estará encendido mientras que el agua se encuentre en el tanque 2 y esto con el fin acelerar el proceso de sedimentación. Al cabo de unos minutos y gracias a los resultados antes obtenidos se puede concluir que el agua ya está tratada, si las medidas de pH siguen siendo mayores a 8.0 se encenderá la bomba 4 para transportar el agua al tanque final.

III. Resultados

A. Caracterización del agua residual

1) Sólidos totales

La Tabla 2 muestra los resultados de cada una de las réplicas y el valor promedio obtenido fue de 3050 mg/L.

Tabla 2.
Resultados sólidos totales.

Réplica No.

Masa cápsula de porcelana limpia y seca (g)

Masa de la cápsula de porcelana con los sólidos secos (g)

Sólidos totales (mg/L)

1

96.110

99.170

3.060

2

93.145

96.185

3.040

Promedio

3.050

Fuente: Autores.

2) Sólidos sedimentables

El cono Imhoff mostró 0.2 mL de sedimento por cada litro de agua residual para cada una de las réplicas realizadas. Por lo tanto, se puede decir que los sólidos sedimentables presentes en la muestra son de 0.2 mL/L.

3) Sólidos totales en suspensión

La Tabla 3 muestra los resultados de cada una de las réplicas y el valor promedio obtenido fue de 720 mg/L.

Tabla 3.
Resultados sólidos totales en suspensión.

Réplica No.

Masa del papel filtro limpio y seco (g)

Masa del papel filtro con los sólidos secos (g)

Sólidos totales en suspensión (mg/L)

1

1.590

1,626

720

2

1.614

1,650

720

Promedio

720

Fuente: Autores.

4) Sólidos disueltos totales

La Tabla 4 muestra los resultados de cada una de las réplicas y el valor promedio obtenido fue de 2 335 mg/L.

Tabla 4.
Resultados sólidos disueltos.

Réplica No.

Masa del beaker limpio y seco (g)

Masa del beaker con los sólidos secos (g)

Sólidos disueltos (mg/L)

1

99.720

99.952

2 320

2

102.504

102.739

2 350

Promedio

2 335

Fuente: Autores.

5) Carga Metálica, DQO y DBO5

Estos análisis se realizaron en un laboratorio externo a la Universidad Autónoma del Caribe (Colombia). La caracterización completa del agua residual se muestra en la Tabla 5.

Tabla 5.
Carga metálica DWO y DBO5.

Parámetro

Unidad

Valor

Parámetro

Unidad

Valor

Aluminio

mg Al/L

2.48

DQO

mg O2/L

502.85

Cobre

mg Cu/L

0.07

pH

2.17

Cromo hexavalente

mg Cr6+l/L

0.00

Sólidos disueltos

mg/L

2 335

Cromo trivalente

mg Cr3+/L

0.15

Totales

Hierro

mg Fe/L

428.93

Sólidos

mL/L

0.2

Plomo

mg Pb/L

0.00

Sedimetables

Zinc

mg Zn/L

0.28

Sólidos suspedidos

mg/L

720

DBO5

mg O2/L

225.25

Sólidos totales

mg/L

3 050

Fuente: Autores.

6) Tratamiento del Agua Residual por Precipitación Química

Uno de los métodos más habituales en el tratamiento de aguas residuales es la precipitación de hidróxido. El cual consiste en aprovechar la pobre solubilidad de muchos metales en la medida que el pH aumenta. Uno de esos agentes precipitantes es el óxido de calcio (CaO) que al combinarse con el agua forma el hidróxido de calcio (Ca(OH)2). Los iones hidróxido (OH–) reaccionan con los iones metálicos presentes en el agua residual y producen los hidróxidos insolubles a pH entre 8 y 10.

El uso del CaO en este estudio consistió en adicionar desde 0.03 g de reactivo hasta 0.1 g, en intervalos de 0.01 g a 50 mL de agua residual. Previamente se realizaron unos ensayos que permitieron establecer el rango de dosificación del CaO. Luego que se retirara los lodos de las muestras se procedió a medir la conductividad de los filtrados, se empleó esta propiedad como variable respuesta, pues la imposibilidad de realizar todos los parámetros de caracterización a las 8 muestras, la conductividad representa una propiedad útil que muestra la correspondencia directa con la concentración de la carga metálica. La Fig. 10 muestra la relación entre la conductividad de la solución filtrada y la masa de CaO adicionada. De la figura se observa que la adición de 0.08 g de CaO a 50 mL de agua residual permite obtener la menor conductividad y en consecuencia la menor concentración de carga metálica en el agua residual. La Fig. 7 muestra la apariencia antes y después del tratamiento del agua residual con CaO.

El orden con respecto a la concentración de los iones metálicos presentes en el agua residual es Fe3+>Al3+>Zn2+>Cr3+>Cu2+, sin presencia de Pb2+ y Cr6+ (Tabla 9). Para el caso del hierro trivalente (Fe3+), este solo puede disolverse a pH ácidos (Tabla 6), con la adición del CaO se aumenta el pH a valores aproximados entre 8 y 10. Los iones hidróxido (OH–) reaccionan con los iones Fe3+ y producen hidróxido de hierro (Fe(OH)3) que precipita y sedimenta con los días. Algo muy similar ocurre con los otros iones (Fig. 8).

Fig. 7. Conductividad del filtrado después de adicionado el CaO.
Fuente: Autores.
Fig. 8. Apariencia del agua residual (a) antes y (b) después del tratamiento.
Fuente: Autores.

A pesar de la buena apariencia del agua residual tratada, el tiempo de dos días para esperar a tener este aspecto, puede no ser atractivo para fines prácticos. Por esta razón, se estudió la adición de un floculante. Estos agentes son polímeros orgánicos que permiten la formación de macrofloculos que sedimentan mucho más rápido. Los resultados de la adición de floculante al agua residual sin tratar se muestran en la Tabla 6.

Tabla 6. Resultados tratamiento del agua residual por precipitación química.

Muestra No.

Masa de floculante (g)

Tiempo de sedimentación (min)

Conductividad (mS/cm)

1

0.21

40

3.80

2

0.42

35

3.71

3

0.63

30

3.77

4

0.84

25

3.61

5

1.05

20

3.60

Fuente: Autores.

La adición de 15 gotas (1.05 g) de floculante por cada 50 mL de agua residual es suficiente para disminuir el tiempo de sedimentación de 2 días a 20 minutos. La adición de más floculante disminuye aún más el tiempo, pero para propósitos de este estudio será suficiente debido a que no se registra un cambio notorio en la conductividad del líquido sobrenadante.

7) Caracterización del Agua Residual Tratada

Los parámetros de la caracterización fisicoquímica del agua residual tratada se muestran en la Tabla 7. En esta tabla se observa para el caso del hierro y el aluminio que el porcentaje de remoción alcanzó valores superiores al 90%; para el cromo hexavalente, el cobre, el DQO y el DBO el Laboratorio Externo no consideró colocar los resultados al encontrarlos por debajo de la norma. No hay presencia de sólidos suspendidos y sedimentables y, con respecto a los sólidos disueltos la disminución fue cercana al 13%. A pesar de que este parámetro no tuvo un cambio significativo considerando que se trata de agua para reúso, pues si el interés fuese agua para vertido (efluente industrial) sería necesario implementar otros métodos de tratamiento además de la precipitación química y floculación.

Tabla 7. Caracterización del agua residual tratada.

Parámetro

Unidad

Valor

Aluminio

mg Al/L

0.208

Cobre

mg Cu/L

--

Cromo hexavalente

mg Cr6+/L

--

Hierro

mg Fe2+/L

0.19

Plomo

mg Fb2+/L

0.00

Zinc

mg Zn2+/L

0.33

DQO

mg O2/L

--

pH

10.25

Sólidos disuletos totales

mg/L

2 040

Sólidos sedimentales

mL/L

--

Sólidos suspendidos

mg/L

--

Sólidos totales

mg/L

2 040

Fuente: Autores.

B. Validación y pruebas del sistema

Fue necesaria la realización de algunas pruebas, con el fin de validar el correcto funcionamiento del sistema, analizar los resultados del proceso y determinar si los objetivos planteados fueron alcanzados correctamente. A continuación (Fig. 9), se observa la maqueta del sistema completamente instalado y en proceso de iniciar.

Fig. 9. Planta piloto para el tratamiento de aguas residuales industriales.
Fuente: Autores.

Para la prueba se utilizó una muestra de 600 ml de agua contaminada y para el tratamiento de ésta 42 ml de dispersión neutralizante y 12 ml de floculante, que es la cantidad necesaria para la muestra inicial. El sistema es activado mediante una orden directa del ARDUINO. En la Fig. 10 se muestra el sistema en marcha es decir que el tanque del tratamiento comienza a llenarse.

Fig. 10. Sistema en marcha.
Fuente: Autores.

Se transporta la dispersión neutralizante al tanque del tratamiento y a la vez se confirma que el pH detectado fue mayor de 8.0, luego se agrega la cantidad de floculante determinado para esta muestra y se deja sedimentar durante 30 minutos.

De los 600 mL se logra recuperar 450 mL, equivalentes al 75% de total de la muestra inicial. Este 75% de agua tratada se almacena en el último tanque a la espera de ser sea reutilizada y en donde se aprecia un cambio en la apariencia (Fig. 11).

Fig. 11. Proceso finalizado.
Fuente: Autores.

La remoción de carga obtenida se observa en la Tabla 8.

Tabla 8. Remociones de carga.

Parámetro

Unidad

Valor

pH

8.53

Conductividad

mS/cm

3.60

Sólidos disueltos

mg/L

2 120

totales

Sólidos suspendidos

mg/L

450

Sólidos totales

mg/L

200

Fuente: Autores.

En la siguiente Tabla 9 se observa las diferencias entre tres muestras; en donde la muestra 1 hace referencia al agua residual sin tratamiento, la muestra 2 al agua tratada con dos días de reposo y por el ultimo la muestra 3 al agua tratada con 20 o 30 minutos de reposo.

Tabla 9. Diferencia entre 3 diferentes muestras.

Parámetro

Unidad

Sin Tratamiento

Tratada con 2 días en reposo

Tratada con 20 o 30 minutos en reposo

pH

Conductividad

Sólidos disueltos totales

ms/cm

mg/L

2.17

7.51

2 335

10.25

4.26

2 040

8.53

3.60

2 120

Sólidos suspendidos

mg/L

720

0

400

Sólidos totales

mg/L

3 050

0

2 520

Fuente: Autores.

En las siguientes figuras se evidencian tres puntos, correspondientes a las medidas: Punto 1: sin tratamiento; Punto 2: tratada con 2 días (48 horas) en reposo y; Punto 3: tratada con 20 o 30 minutos de reposo.

En la Fig. 12 se logra ver la variación del pH; en el punto 1 se aprecia el valor de pH con valores de 2.17, en el punto 2 se observa que aumentó a 10.25 y en el punto 3 el pH que se obtuvo fue de 8.53.

Fig. 12. Comparativo del pH.
Fuente: Autores.

En la Fig. 13 se logra ver como disminuye la conductividad; en el punto 1 tiene un valor de 7.51, en el punto 2 disminuyó a 4.26 y en el punto 3 está tomo valores de 3.60.

Fig. 13. Comparativo de conductividad.
Fuente: Autores.

En la Fig. 14 se aprecia la remoción de sólidos disueltos; en el punto 1 tiene un valor de 2335, en el punto 2 disminuyó a 2040 y en el punto 3 está tomo valores de 2120.

Fig. 14. Comparativo de sólidos disueltos.
Fuente: Autores.

En la Fig. 14 se aprecia la evolución del tratamiento; en el punto número uno se muestra la medida correspondiente a solidos disueltos en al agua antes de tratar, en el numero 2 es la misma medida correspondiente esta vez a la muestra tratada con dos días de reposo y analizada en laboratorio externo, en la medida número 3 se evidencia el resultado de la medida del mismo parámetro obtenido a través de la planta piloto implementada, los resultados evidencian la disminución de la totalidad de solidos disueltos de un 13% y 9% correspondientes al punto 2 y 3; resultado que evidencian confiabilidad en el prototipo para hacer que estas aguas puedan ser reutilizadas para los fines mencionados en el planteamiento del problema.

En la Fig. 15 se aprecia la remoción de sólidos suspendidos; en el punto 1 tiene un valor de 720, en el punto 2 disminuyó a 0 (no hay presencia de ellos) y en el punto 3 está tomo valores de 400.

Fig. 15. Comparativo de sólidos suspendidos.
Fuente: Autores.

En la Fig. 16 se aprecia la remoción de sólidos totales; en el punto 1 tiene un valor de 3 050, en el punto 2 disminuyo a 0 (no hay presencia de ellos) y en el punto 3 está tomo valores de 200.

Fig. 16. Comparativo de sólidos totales.
Fuente: Autores.

Conclusiones

Al implementar la precipitación química y la floculación como métodos de tratamiento, se obtuvo resultados muy favorables; el uso de óxido de calcio (0.08 g a 50 ml de agua residual) logró convertir una muestra acida con pH de 2.17 a un medio base con pH que oscilan entre los valores de 8.0 y 10.0. Adicional a esto el uso del floculante permitió reducir el tiempo de sedimentación de 2 días (48 horas) a 20 o 30 minutos.

Se apreció gran remoción de carga en las diferentes características fisicoquímicas que esta contenía, entre las cuales se encuentran las siguientes:

  1. Con 2 días (48 horas) se determinó que no hay presencia de solidos suspendidos y los sólidos disueltos se redujeron un 13%.
  2. Con 20 o 30 minutos de sedimentación, se redujeron los sólidos suspendidos un 44.5%, los disueltos un 9.2% y los totales un 93%.

Con la implementación de este sistema mecatrónico se logró recuperar el 75% del agua tratada el equivalente a 450 mL, lo cual representaría un aspecto positivo para la economía financiera de la empresa, el 25% corresponde a sedimentos que fueron separados de la muestra y obteniendo un desperdicio estimado en el 2%, lo cual se considera relativamente bajo en este tipo de tratamiento.

Agradecimientos

Muchas Gracias a los egresados de la Universidad Autónoma del Caribe, Andrea Stefannya Donado Gómez y a Jhon Sneider Reyes Muñoz, por la realización de la investigación en tutoría del docente Kelvin Beleño Saenz, que muy amablemente nos informó acerca de este proyecto, para analizar y comunicar con la comunidad científica la metodología y resultados, de ante mano se le brinda el agradecimiento a la universidad, en cabeza de su rector y demás funcionarios y toda aquella persona que colaboró en la realización de la investigación y el análisis del proyecto.

Referencias

[1] F. Scodelaro, “3 Cursos Online Gratuitos sobre Tratamiento de Aguas”, ingenieriaquimica.org, Ene 8, 2018. Available: http://www.ingenieriaquimica.org/articulos/cursos-online-tratamiento-aguas

[2] L. Cadorin, E. Carissimi y J. Rubio, “Avances en el tratamiento de aguas ácidas de minas”, Sci Tech, vol. 13, no. 36, pp. 849854, Sep. 2007. https://revistas.utp.edu.co/index.php/revistaciencia/article/view/5167

[3] L. M. Ochoa, “Estudio de alternativas de reuso y reciclo de aguas residuales en aplicaciones industriales y municipales”, monografía especialización, esc quim, UIS, BU, CO, 2011.

[4] INVEMAR, Manual de técnicas analíticas para la determinación de parámetros fisicoquímicos y contaminantes marinos. SMR, CO: INVEMAR, 2003. Recuperado de http://www.invemar.org.co/redcostera1/invemar/docs/7010manualTecnicasanaliticas..pdf

[5] G. Salas, “Tratamiento Físico-Químico de aguas residuales de la industria textil”, Rev Per Quim Ing Quim, vol. 5, no. 2, pp. 7380, Dic. 2003. Disponible en https://revistasinvestigacion.unmsm.edu.pe/index.php/quim/article/view/5078

[6] L. Ben-Mansour & I. Kesentini, “Treatment of wastewaters of paper industry by coagulation-electroflotation,Desalination, vol. 208, no. 1-3, pp. 3441, Apr. 2007. https://doi.org/10.1016/j.desal.2006.04.072

[7] W. F. Amaya, O. A. Cañón y O. F. Avilés, “Control de pH para planta de tratamiento de aguas residuales”, Cienc Ing Neogranad, vol. 14, pp. 8695, Ene, 2004. https://doi.org/10.18359/rcin.1271

[8] D. Araujo y Y. Araujo, “Alternativas para el manejo de las aguas residuales municipales en la parroquia La Puerta, municipio Valera, estado Trujillo”, trabajo grado, dpto ing, Uniandes, BO, CO, 2011.

[9] A. martínez & E. Fernández, Learning ROS for Robotics Programming. BI, UK: Pack Publishing, 2015.

[L1] CONPES 3177 del 15 de julio de 2002, Acciones prioritarias y lineamientos para la formulacion del plan nacional de manejo de aguas residuales. BO, CO: DNP. Recuperado de https://colaboracion.dnp.gov.co/CDT/Conpes/Econ%C3%B3micos/3177.pdf

[L2] Resolución 0330 del 8 de junio de 2017, por la cual se adopta el Reglamento Técnico para el Sector Agua Potable y Saneamiento Básico – RAS y se derogan las resoluciones 1096 de 2000, 0424 de 2001, 0668 de 2003, 1459 de 2005 y 2320 de 2009. BO, CO: Minsalud. Disponible en https://www.minvivienda.gov.co/viceministerio-de-agua-y-saneamiento-basico/reglamento-tecnico-sector/reglamento-tecnico-del-sector-de-agua-potable-y-saneamiento-basico-ras

Kelvin Beleño Sáenz. PhD (c) en Ingeniería Química. Ingeniero electrónico de la Universidad de Pamplona (España). Magister en Controles industriales Universidad de Pamplona. Ha trabajado como Gerente de proyectos en GMAS Services & CIA Ltda. Actualmente adscrito al programa de Ingeniería Mecatrónica en la Universidad Autónoma del Caribe (Colombia).

Jean Pierre Coll Velázquez. Ingeniero Mecánico. Magister en Conversión de Energías. Especialista en Gerencia de Proyectos. Teólogo Académico. Actualmente adscrito al programa de Ingeniería Mecatrónica en la Universidad Autónoma del Caribe (Colombia).

Jhonathan De la Hoz. Ingeniero Mecatrónico de la Universidad Autónoma del Caribe (Colombia). Desarrollador de equipos electrónicos y en procesos de automatización industrial. Actualmente trabaja en Alutions Tecnoglass como Ingeniero de Mantenimiento encargado de la parte eléctrica, electrónica y automatización de la planta. https://orcid.org/0000-0002-1892-5859

Jhon Reyes Muñoz. Egresado de la Universidad Autónoma del Caribe (Colombia).

Andrea Donado Gómez. Egresado Universidad Autónoma del Caribe (Colombia).

Grey Castellar. Egresado Universidad Autónoma del Caribe (Colombia).

Carlos Díaz Sáenz. Ingeniero Electrónico. Magister en Ingeniería Mecatrónica. Magister en Sistemas MicroMecatrónicos y Nanotecnología. Actualmente adscrito al programa de Ingeniería Mecatrónica en la Universidad Autónoma del Caribe (Colombia).