Meriño / J. Comput. Electron. Sci.: Theory Appl., vol. 3 no. 2, pp. 41-50, Julio - Diciembre, 2022

Una Revisión de la Mesa de Ayuda TI de Sociedad Portuaria Puerto Bahía: Un Paso para la Automatización

An Overview about the IT Help Desk of Sociedad Portuaria Puerto Bahía: One Step Automation

DOI: https://doi.org/10.17981/cesta.03.02.2022.06

Artículo de investigación científica. Fecha de recepción:13/06/2022. Fecha de aceptación: 26/07/2022.

Margarita Isabel Meriño Vega

Sociedad Portuaria Puerto Bahía. Cartagena (Colombia)

merinhovega@gmail.com

.

Para citar:

M. Meriño, Una Revisión de la Mesa de Ayuda TI de Sociedad Portuaria Puerto Bahía: Un Paso para la Automatización”, J. Comput. Electron. Sci.: Theory Appl., vol. 3, no. 2, pp. 41–50, 2022. https://doi.org/10.17981/cesta.03.02.2022.06

.

Resumen

Introducción— Los puertos están destinados a ser cada día más eficientes y efectivos, debido a la gran responsabilidad que tienen dentro de la cadena de suministro del comercio exterior e internacional. Asimismo, son promotores del desarrollo y crecimiento de la economía de toda una nación, lo que conlleva a una alta y exigente competitividad dentro del mercado global.

Objetivo— Este artículo pretende identificar algunas investigaciones en automatizaciones de mesas de ayuda para abonar esfuerzos y agregar valor en cuanto a tecnología e innovación en el sector portuario. Para esto, se presenta una revisión de la literatura de automatizaciones realizadas a mesas de ayuda TI (Tecnología de la Información, dirección de Tecnología), para que a futuro se pueda desarrollar un diseño de una solución tecnológica que automatice la mesa de ayuda de una sociedad portuaria, en este caso, Sociedad Portuaria Puerto Bahía (SPPB).

Método— Este artículo inicialmente fue enfocado en la contextualización de sociedades portuarias y se resaltaron fuentes de información obtenidas de base de datos especializadas (mediante una revisión sistemática de la literatura), informes técnicos procedentes de agremiaciones y entes estatales (mediante un proceso de vigilancia tecnológica) y documentación e información interna de la empresa SPPB sobre los procesos que ejecutan en su mesa de ayuda TI.

Resultados— En la revisión de la literatura se encuentra amplia información sobre la automatización de mesas de ayuda basado en diferentes métodos y se muestra de manera general el proceso de gestión de solicitudes de servicios de la mesa de ayuda TI de Sociedad Portuaria Puerto Bahía. Además, posibles soluciones que podrían aplicar a SPPB.

Conclusiones— El proceso de automatización de una mesa de ayuda TI tiene múltiples investigaciones, una de ellas son los sistemas de recomendación, por lo tanto, se presenta una oportunidad para que se pueda implementar un modelo que permita a los puertos, especialmente a SPPB, mejorar su proceso de gestión de solicitudes de servicios de cara a los usuarios internos e indirectamente, aportar al aumento de la productividad y competitividad del sector portuario a nivel nacional e internacional.

Palabras clave— Mesas de ayuda; Sistemas de recomendación; Automatización de Mesas de ayuda; Razonamiento basado en Casos (RBC); Ingeniería del conocimiento

Abstract

Introduction— Ports are destined to be more efficient and effective every day, due to the great responsibility they have within the foreign and international trade supply chain. Likewise, they are promoters of the development and growth of the economy of an entire nation, which entails a high and demanding competitiveness within the global market. Indeed, this article aims to identify some research on help desk automation to support efforts and add value in terms of technology and innovation in the port sector.

Objective— To present a literature review of automations made to help desks, so that in the future a design of a technological solution can be developed that automates the help desk of a port society, in this case, Sociedad Portuaria Puerto Bahía (SPPB).

Methodology— This article was initially focused on the contextualization of port companies and sources of information obtained from: specialized databases (through a systematic review of the literature), technical reports and regulations from associations and state entities (through a process of technological surveillance) and documentation and internal information of the SPPB company on the processes that they execute in their help desk.

Results— The review is successfully of the literature on the automation of help desks based on different methods and the service request management process is shown in a general way of the Sociedad Portuaria Puerto Bahía. Also, possible solutions that could apply to SPPB.

Conclusions— The automation process of a help desk has multiple investigations, one of them is the recommendation systems, therefore, a gap is opened so that a model can be implemented that allows ports, especially SPPB, to improve their process management of service requests for internal users and indirectly, contribute to the increase in productivity and competitiveness of the port sector at a national and international level.

Keywords— Help Desk; Recommendation Systems; Automation; Case-Based Reasoning (CBR); Help Desk Automation; Knowledge Engineering

I. Introducción

En el encuentro virtual organizado por SGS (Société Générale de Surveillance) Suiza: “Puertos de Colombia, una ventana de progreso para el país”, realizado en el año 2021, en el que participaron entidades públicas, presidentes, gerentes y directores de los puertos más importantes del país como: Cartagena, Barranquilla, Santa Marta, Buenaventura y San Andrés; se dialogó acerca de los desafíos del sector portuario en Colombia y en particular se abordó el tema de “Tecnología portuaria”. En dicho evento, la viceministra de Infraestructura, la Sra. Olga Lucía Ramírez declaró en cuanto a los desafíos del sector lo siguiente:

En el primer trimestre de este año 2021 se movilizaron por todos los puertos de Colombia, un total de más 42 millones de toneladas, que, si bien es menor a los 49 millones de toneladas que estaban para el primer trimestre del año 2020, demuestra que aún con la pandemia, es un sector que ha continuado y que se mantiene en su dinámica.

En ese mismo orden, la ministra de transporte la Sra. Ángela María Orozco rectifica el empoderamiento de este sector y la necesidad de la implementación de nuevas soluciones tecnológicas:

Las terminales portuarias, al ser la puerta de entrada y salida de mercancías, representan uno de los nodos logísticos con mayor importancia estratégica. Por eso, haciendo un uso consciente y estratégico de las TIC, podemos tener en Colombia un puerto eficiente, seguro, transparente y conectado. Generando así, ventajas competitivas y potencializando el desarrollo de empresas que comercian en el mercado internacional.

En tal sentido, las anteriores alocuciones son un reflejo de que los puertos le siguen apuntando al uso de las tecnologías y la innovación como aliados estratégicos para el cumplimiento de los objetivos de este sector y su alineación con el Plan Nacional de Desarrollo-PND 2018-2022 [1].

Actualmente, la Sociedad Portuaria Puerto Bahía-SPPB, cuenta con una mesa de ayuda la cual presenta algunas falencias que están generando en la organización gran impacto en tiempo y costo, puesto que, existen inconvenientes tales como: Insuficiencia en la mano de obra para dar respuesta o solución a los casos, solicitudes de servicios no atendidas de manera oportuna, actividades afectadas a nivel administrativo, logístico y operacional de la compañía, incumplimiento en los Acuerdos de los Niveles de Servicio-ANS establecidos, casos relegados por falta de optimización, priorización y soluciones adecuadas, entre otros. Basado en lo anterior, también se puede afirmar que las operaciones de una mesa de ayuda para una compañía no solamente tienen afectación en el servicio al cliente, sino también en los costos asociados a la mano de obra utilizada en la resolución de los tipos de servicios ofrecidos. Es así como, tener exceso de personal generaría costos innecesarios cuando no hay problemas por resolver y en caso contrario, tener muy poco personal generaría demoras en la resolución de problemas debido a los atrasos. En efecto, es necesario identificar una forma de planificar los niveles de personal para que los costos laborales mermen mientras los problemas se resuelven de manera eficiente y/o se aproveche la mano de obra para otras actividades dentro de la organización.

Por consiguiente, cualquier aporte de la tecnología que genere optimización y automatización sobre la cadena de suministro y cadena logística del comercio nacional, internacional y/o exterior, será de gran impacto y beneficio para mejorar la productividad y competitividad de Colombia a nivel portuario. Por tanto, este artículo pretende mediante una revisión bibliográfica e investigaciones realizadas sobre mesas de ayuda de diferentes negocios, obtener conclusiones tempranas de implementaciones de automatización las cuales podrían funcionar y adaptarse a las necesidades de SPPB que sirvan como un punto de partida para contribuir en el futuro de la automatización en puertos y terminales.

Finalmente, este artículo está orientado a una conceptualización de sociedades portuarias y mesas de ayuda. Adicionalmente, una revisión de la literatura sobre los sistemas de recomendación y un análisis de la gestión del proceso de solicitudes de servicio que se lleva a cabo en SPPB.

II. Marco Conceptual y Trabajos relacionados

A, Sociedades Portuarias

Las sociedades portuarias se definen como:

[...] sociedades anónimas constituidas con capital privado, público o mixto, cuyo objeto social será la inversión en construcción y mantenimiento de puertos, y su administración. Las sociedades portuarias podrán también prestar servicios de cargue y descargue, de almacenamiento en puertos, y otros servicios directamente relacionados con la actividad portuaria [2, párr. 1].

Por su parte, puerto se define como:

[...] Lugar en la costa o en las orillas de un río que, por sus características naturales o artificiales, sirve para que las embarcaciones realicen operaciones de carga y descarga, embarque y desembarco, etc [3, párr. 1].

La función de los puertos es la de actuar como intercambiadores entre los modos de transporte marítimo y terrestre, lo cual resulta obvio atendiendo a que la existencia de la actividad marítima es la razón de ser de los puertos. Sin embargo, en la actualidad, los puertos han sobrepasado esta función y se han convertido en centros logísticos de transporte intermodal de primer orden, en los que se realizan muchas otras actividades de valor añadido [4].

Dentro de las funciones que ejerce un puerto se encuentra el almacenamiento, el depósito, la carga y descarga de la mercancía de embarcaciones, embarque y desembarque de pasajeros, inspección, control de la mercancía por parte de autoridades o entes públicos (DIAN, por ejemplo), entre otros. Además de lo anteriormente indicado, la UNCTAD describe el concepto de multifuncionalidad:

Los puertos son interfaces entre los distintos modos de transporte y son típicamente centros de transporte combinado. En suma, son áreas multifuncionales, comerciales e industriales donde las mercancías no sólo están en tránsito, sino que también son manipuladas, manufacturadas y distribuidas. En efecto, los puertos son sistemas multifuncionales, los cuales, para funcionar adecuadamente, deben ser integrados en la cadena logística global. Un puerto eficiente requiere no sólo infra­estructura, superestructura y equipamiento adecuado, buenas comunicaciones y, especialmente, un equipo de gestión dedicado y cualificado y con mano de obra motivada y entrenada [4, p. 2].

Por su parte, la SPPB, es un terminal marítimo multimodal, con una terminal de carga general y una terminal de carga líquida. La terminal de carga general se caracteriza por ser un área específica para el transporte de este tipo de carga, especializado en el manejo de elementos extrapesados, extra dimensionales y carga rodante. Por su parte, la segunda terminal se ubica como el primer muelle de manejo de líquidos al granel totalmente automatizado del país, tiene la más alta tecnología para el cargue y descargue de hidrocarburos y una capacidad de transferencia directa a muelle de hasta 1.2 millones de barriles por buque en menos de 36 horas. Su ubicación estratégica es privilegiada ya que encuentra en pleno corazón de la bahía de Cartagena y fue concebida para dinamizar las exportaciones en Colombia y así aumentar la competitividad del país y la región. Esta terminal es de vocación pública puesto que, facilita el transbordo de mercancías y se presenta como la mejor opción de exportación para pequeños, medianos y grandes productores nacionales, además de ser una puerta de entrada eficiente y valiosa para las importaciones que llegan al territorio colombiano [5].

Finalmente, los puertos deben racionalizar sus tarifas, aumentar su transparencia e implementar servicios de 24 horas al día, al menos en los controles de salud y aduanas, a fin de ser más competitivos. Debería promoverse además un mayor diálogo entre autoridades portuarias, suministradores de servicios y utilizadores [6]. Conforme a lo mencionado anteriormente, los puertos son infraestructuras claves dentro de la cadena de suministro del comercio exterior e internacional y de él depende también, el desarrollo de un territorio. Por ello, la disponibilidad 24/7 de la mesa de ayuda es prioritaria para atender cualquier necesidad de los usuarios y stakeholders que participan en el sector portuario

B. Mesas de Ayuda

Un Help Desk o Mesa de Ayuda es una herramienta que las organizaciones utilizan para brindar asistencia o asesoramiento a los clientes en respuesta a una solicitud en particular [7]. Según la ACE, la mesa de ayuda es el primer canal de contacto con los usuarios finales, cuyo objetivo es dar a clientes soluciones tecnológicas e integrales de frente a cualquier incidente, cumpliendo sus requerimientos respecto al uso de recursos y servicios de plata­formas tecnológicas, guiados por altos estándares de calidad [8]. Adicionalmente, la ACE menciona que, la función de la Mesa de Ayuda es proveer a los usuarios un punto único de contacto mediante el cual se resuelvan y/o canalicen sus necesidades, relativas al uso de recursos y servicios de plataformas tecnológicas, siempre de acuerdo con un estándar adoptado por la empresa [8].

Las mesas de ayuda se pueden tipificar en dos grandes grupos, dependiendo de los tipos de clientes: internos y externos [9]. Las mesas de ayuda internas generalmente se organizan como parte departamento de las Tecnologías de la Información-TI y se ha observado que este tipo de mesas tiene un gran impacto en la productividad de la organización, ya que se resuelven problemas los cuales pueden detener, retrasar o afectar la finalización de las actividades comerciales y operativas diarias de una organización [10]. En cambio, las mesas de ayuda con atención a usuarios externos se enfocan propiamente en los clientes/proveedores o cualquier tipo de tercero/usuario diferente a un usuario interno y/o empleado. Para el caso de SPPB, su enfoque está dado inicialmente a los servicios tecnológicos que presta el área de TI con respecto a los usuarios internos.

Dentro de los inconvenientes más relevantes de las mesas de ayuda tradicionales y no automatizadas, es que el conocimiento está enfocado en los funcionarios que están al frente de la atención de los casos, es decir, el funcionario de soporte es el responsable de dar solución y el conocimiento y/o experiencia adquirida no es compartida. Por consiguiente, el conocimiento y/o soluciones no fluyen dentro del equipo de la mesa de ayuda y esto acarrearía otras consecuencias como: altas tasas de casos repetidos, retrasos en las soluciones, afectación de la prestación del servicio, curva de aprendizaje lenta sobre el negocio, entre otros.

Más adelante y seguido de la contextualización de que son sistemas de recomendación, se relacionan varios trabajos e investigaciones realizadas sobre mesas de ayuda de diferentes negocios que permitirá de alguna manera encaminar la mejor alternativa al sector portuario y específicamente a SPPB.

C. Sistemas de Recomendación

Los Sistemas de Recomendación-SR permiten procesos automatizados cuyo propósito es el filtrado de información. Adicionalmente, están muy relacionados con sistemas de “búsqueda o recuperación de información”, dado que ambos están pensados para que a partir de un conjunto de datos se obtenga información relevante al usuario [11]. Los SRs tienen como finalidad reflejar los intereses de los usuarios y realizar recomendaciones, recopilan la información de los usuarios a través del proceso de retroalimentación. Este proceso es la pieza clave para el buen funcionamiento de un sistema de recomendación, porque sin la información recuperada por este, sería imposible conocer el interés de los usuarios y por esto, el sistema tampoco podría recomendarles contenidos interesantes [12]. La información que permite funcionar a estos sistemas se puede obtener de forma explícita, es decir que los usuarios expresan de forma voluntaria y directa que contenidos le gustan, normalmente a través de las valoraciones, o de manera implícita donde los objetos son evaluados sin la intervención directa de los usuarios, o sea, que la evaluación se realiza sin que el usuario lo perciba, a través de las acciones que usuario realiza durante la interacción con el sistema [12].

El origen de los SR puede remontarse al extenso trabajo en ciencia cognitiva, teoría de la aproximación y recuperación de la información. Los sistemas de recomendación surgieron como un área de investigación independiente a mediados de la década de los noventa [13]. Los SR tratan de ir más allá en el contexto de la recuperación de información tradicional, la cual se da por palabras claves del tema que se desea encontrar a través de los motores de búsqueda (Google, Bing y Yahoo, entre otros). Un sistema de recomendación recibe información del usuario acerca de productos y servicios en los que el usuario se encuentra interesado y le recomienda aquéllos cercanos a sus necesidades [14].

Existen dos grandes métodos de sistemas de recomendación con base en la fuente de conocimiento usada para realizar la recomendación: los basados en contenido [15], aquellos que realizan la recomendación al usuario con base en la descripción de los ítems (por ejemplo, productos), y los colaborativos [16], aquellos que utilizan valoraciones asociadas a los ítems dadas por los usuarios. Otras técnicas menos usadas para el desarrollo de sistemas de recomendación son las basadas en conocimiento [17], y las basados en perfiles demográficos [18].

Los sistemas de recomendación han sido la causa del éxito y masificación de grandes líderes tecnológicos y plataformas de gestión de contenidos y de e-commerce como: Youtube, Amazon, Netflix, Spotify y Ebay, entre otros. Por su parte, las mesas de ayuda son vistas como el primer punto de contacto de los usuarios de la compañía para resolver cualquier inconveniente que se les presente. Aplicar recomendaciones en una mesa de ayuda, fácilmente puede ser una alternativa para dar soluciones rápidas y oportunas a las solicitudes o casos reportados por los usuarios.

Por otra parte, en la Universidad Internacional de Florida (USA) se realizaron dos contribuciones importantes para tener en cuenta [19]. La primera, es la especificación de un sistema centrado en el conocimiento, es decir, el sistema está centrado en el conocimiento e incorpora aspectos de sistemas de razonamiento basados en casos, buscadores de personas expertas y sistemas de software grupal, y los indexa para que los agentes de la mesa de ayuda puedan recuperarlos fácilmente. La segunda, es una simulación por computadora de eventos discretos para comparar cuantitativamente la mesa de ayuda centrada en el agente y la centrada en la gestión del conocimiento.

En otra investigación de la Universidad de Denver (USA), se resalta el desarrollo de un modelo de costos para las operaciones de la mesa de ayuda [20]. Este modelo, relaciona los incidentes previstos con los costos de mano de obra y agrupa los productos en clúster con comportamientos/características similares. Utilizaron el Análisis de Componentes Principales (Principal Component Analysis-PCA) para determinar un producto por clúster para la predicción de incidentes para todos los miembros del clúster, a fin de reducir el costo de estimación, aunado a esto, se usó la regresión lineal con datos de costos para la resolución de incidentes con el fin de relacionar las predicciones de incidentes con los costos de mano de obra de la mesa de ayuda [20]. En la Fig. 1 se logra ver el esquema planteado por el caso de estudio mencionado:

Fig. 1. Categorías laborales de resolución de incidentes de la mesa de ayuda.
Fuente: [20].

Otra investigación en la misma línea de la Universidad de Regina en Canadá, enfatiza en su solución el razonamiento basado en casos (Case Based Reasoning-CBR), el cuál es un método que intenta estudiar o dar soluciones a nuevos problemas con soluciones de problemas antiguos [21]. Adicionalmente, se realizó un estudio de viabilidad, utilizando un software de procesamiento de texto (WordPerfect versión 6.1).

Finalmente, esta última implementación en la Universidad de Amrita en la India utilizó una alternativa con Algoritmos Genéticos (Genetic Algorithms-GA) basado en clúster produciendo un mejor resultado que el método K-means clustering, permitiendo seleccionar los centros de grupos apropiados de los datos y, por lo tanto, a obtener grupos optimizados [22].

Los antecedentes y trabajos relacionados hasta aquí descritos muestran que los estudios en cuanto auto­matización de mesas de ayuda tienen muchas aristas de investigación. Sin embargo, enfocados al sector portuario, realmente es muy poco o casi nula las investigaciones, por tanto, es una oportunidad para empezar a abordar este sector, generando valor con la integración de sistemas automatizados a la mesa de ayuda de una sociedad portuaria.

III. Enfoque de la Implementación

A. Mesa de Ayuda de SPPB

La SPPB es una compañía relativamente nueva del sector portuario la cual inició operaciones a partir del 1 de junio de 2015, logrando a la fecha, posicionarse como uno de los principales centros de importación y distribución de vehículos y granel líquido en Colombia. En la Tabla 1 se logra evidenciar a SPPB como una de las sociedades portuarias con mayores toneladas movilizadas en los tipos de carga granel líquido y general [23]. Sin embargo, para la carga contenerizada la cantidad es muy baja con respecto a la competencia.

Tabla 1.
Toneladas movilizadas por sociedad portuaria de servicio público y tipo de carga, enero-marzo (2021).

Sociedades portuarias

Carbón al granel

Carga en contenedor

General

Granel liquido

Granel sólido difer de carbón

Total

Z. P. Región Caribe

1 271 433

8 056 151

649 283

4 502 065

2 405 653

16 884 586

Barranquilla

658 114

305 385

408 302

195 639

1 106 094

2 673 535

BITO S.A.

64 230

-

21 931

-

86 138

172 299

COMPAS S.A.

294 155

-

69 422

-

65 639

429 216

Patenmo S.P.S.A.

-

943

166 671

32 071

398 535

598 220

S.P. Portmagdalena S.A.

-

-

-

116 625

-

116 625

S.P.R. Barranquilla

204 661

304 442

150 278

2 618

400 172

1 062 171

S.P Riverport S.A.

95 068

-

-

-

155 610

250 678

Vopak S.A.

-

-

-

44 325

-

44 325

Cartagena

346 982

7 348 221

162 661

967 035

319 479

9 144 378

Algranel S.A.

-

-

-

33 524

-

33 524

COMPAS S.A.

-

169 005

40 892

-

182 061

391 958

Coremar Shorebase S.A.

-

-

2 092

459

-

2 551

Dexton S.A.

-

-

-

25 524

-

25 524

Oiltanking Colombia S.A.

-

-

-

43 305

-

43 305

Puerto Buenavista S.A.

-

-

32 972

6 000

83 610

122 582

Puerto de Mamonal S.A.

346 982

225

8 974

10 139

53 809

420 129

Puertos del Caribe Soc. Portuaria

-

-

-

11 469

-

11 469

S.P. del Dique

-

-

-

74 216

-

74 216

S.P El Cayao S.A.

-

-

-

-

-

0

S.P. Puerto Bahía S A.

-

2 139

58 975

546 419

-

607 533

S.P.R. Cartagena

-

1 665 337

515

-

-

1 665 852

S.P. Olefinas y Derivados S.A.

-

-

-

198 473

-

198 473

Transmarsyp

-

11 871

16 916

-

-

28 787

CONTECAR

-

5 499 644

1 324

-

-

5 500 969

Vopak S.A.

-

-

-

17508

-

17 508

Ciénaga

36 065

-

-

-

-

36 065

S.P. Puerto Nuevo S.A.

36 065

-

-

-

-

36 065

G. Morrosquillo

72 085

-

-

3 269 423

193 084

3 534 592

COMPAS S.A.

72 085

-

-

-

193 084

265 169

Oleoducto Central S.A.

-

-

-

3 269 423

-

3 269 423

La Guajira

21 240

-

2 674

-

-

23 913

Puerto Brisa S.A.

21 240

-

-

-

-

21 240

Pensoport S.A.

-

-

2 674

-

-

2 674

San Andrés

-

33 658

14 705

-

29 405

77 768

San Andrés Port Society

-

33 658

14 705

-

29 405

77 768

Santa Marta

136 947

173 712

16 369

69 968

757 591

1 154 587

S.P.R. Santa Marta

136 947

173 712

16 369

69 968

757 591

1 154 587

Turbo

-

195 175

44 572

-

-

239 747

C.I. Unión de Bananeros-Uniban

-

150 090

40 157

-

-

190 247

Promotora Bananera S.A

-

45085

4 415

-

-

49 500

Z.P. Región Pacífica

276 805

2 536 040

389 285

111 597

1 437 671

4 751 398

Buenaventura

276 805

2 536 040

382 285

102 514

1 437 671

4 735 316

COMPAS S.A.

-

-

-

-

151 003

151 003

Grupo Portuario S.A.

183 303

-

-

-

161 435

344 739

S.P.R. Buenaventura

-

1 125 803

234 356

102 514

945 479

2 408 151

TCBUEN S.A.

-

663 591

-

-

-

663 591

Soc Puerto Industril Aguadulce S.A.

93 502

746 647

147 929

-

179 754

1 167 832

Tumaco

-

-

7 000

9 082

-

16 082

Romero y Burgos y Cia S. en S.C.

-

-

-

-

-

-

SPR Tumaco Pacific Port S.A.

-

-

7 000

9 082

-

16 082

Z.P. Fluvial

-

358

35 632

276 309

11 727

324 026

Barrancabermeja

-

358

1 748

276 309

-

278 415

Impala Terminals S.A.

-

358

1 748

276 309

-

278 415

Río Magdalena

-

-

33 884

-

11 727

45 611

Puerto Pimsa S.A.

-

-

33 884

-

11 727

45 611

Total toneladas

1 548 239

10 592 549

1 074 200

4 889 971

3 855 051

21 960 010

Participación (%)

7

48

5

22

18

100

Fuente: [23].

La competitividad a nivel de sociedades portuarias no solamente está enmarcada en la posición geográfica, vías de acceso, tarifas, servicios, operatividad mercantil y/o procedimientos administrativos; debe considerarse, además, el concepto de valor agregado enfocado al comercio nacional e internacional. Así pues, el interés y uno de los valores agregados en los que se enfoca SPPB está de cara a todos los stakeholders para brindar un mejor servicio y mejora continua de sus procesos. Sin embargo, la mesa de ayuda de SPPB está basada en un esquema tradicional, es decir, el analista de soporte recibe el caso desde la clasificación que asigna el usuario, recopila los datos necesarios para dar solución/respuesta (Soporte nivel I, primer diagnóstico), si el caso está fuera de su alcance, entonces eleva el caso al siguiente nivel hasta que un especialista o ingeniero desarrollador lo resuelve (Nivel 2 y 3). Este esquema, dentro de la organización tiene un gran impacto en tiempo y costo, puesto que no se cuenta con la suficiente mano de obra para dar respuesta a todos los casos y se está viendo afectado los Acuerdos de los Niveles de Servicio-ANS.

Adicionalmente, todas las actividades a nivel administrativo, logístico y operacional de la compañía están bajando su productividad puesto que, muchas solicitudes de servicios no se atienden de manera oportuna, pasa mucho tiempo para ser resueltas o inclusive no son atendidas. La mesa de ayuda de SPPB atiene diferentes tipos de servicios como incidentes, problemas, requerimientos, eventos y control de acceso. Asimismo, las solicitudes de servicio cuentan con clasificaciones que permiten la asignación a diferentes equipos para la atención y solución, algunas de ellas, inclusive cuentan con niveles de servicio implementado. Sin embargo, toda la arquitectura y proceso que se ejerce detrás de las solicitudes de servicios o casos no es funcional ya que el día a día, se enfoca principalmente en resolver incidentes y los demás tipos de servicios, están siendo relegados por la falta de optimización, priorización y soluciones adecuadas.

En la actualidad, la mesa de ayuda de SPPB es gestionada bajo la aplicación IBM Maximo Asset Management a través del módulo “Solicitudes de Servicio”. Este módulo es accedido por los usuarios y funcionarios de soporte que atienden los casos que reciben de las diferentes áreas de la compañía. El enfoque inicial de la mesa de ayuda de la terminal es la atención a usuarios internos, por tanto, el alcance serán todas aquellas solicitudes que realizan sobre los servicios tecnológicos del área de TI. Cabe anotar que, la mesa de ayuda también fue ajustada a los procesos de otras áreas como servicios compartidos, mantenimiento y legal, esto quiere decir que, hay funcionarios dentro de estas áreas que también atienden solicitudes de sus procesos internos. En la Fig. 2 se observa la interfaz gráfica que diligencian los usuarios.

Fig. 2. Formulario de solicitudes de servicio SPPB.
Fuente: Elaboración propia.

La Fig. 2 muestra un formulario con diferentes campos como: “Resumen”, “Detalles”, “Clasificación, “Tipo de Servicio”, entre otros. Si el usuario tiene una novedad en alguno de los servicios tecnológicos ofrecidos por el área de TI, debe diligenciar los campos anteriores y guardar la información para que el sistema le genere un número de caso para hacer seguimiento a su solicitud. El funcionario de soporte automáticamente recibe a su correo la notificación del caso para que pueda identificar el número y lo pueda solucionar. Importante tener en cuenta que, el campo “Clasificación” dentro de la gestión de los casos es fundamental, debido a que internamente se han configurado los funcionarios que deben atender los casos dependiendo de la clasificación seleccionada por el usuario, es decir, cada clasificación tiene configurado un grupo de funcionarios, así el sistema identifica a quién debe notificar el caso. En la Fig. 3 se puede observar el flujo que debe seguir la mesa de ayuda para gestionar las solicitudes recibidas:

Fig. 3. Gestión General de solicitudes de servicio SPPB.
Fuente: Elaboración propia.

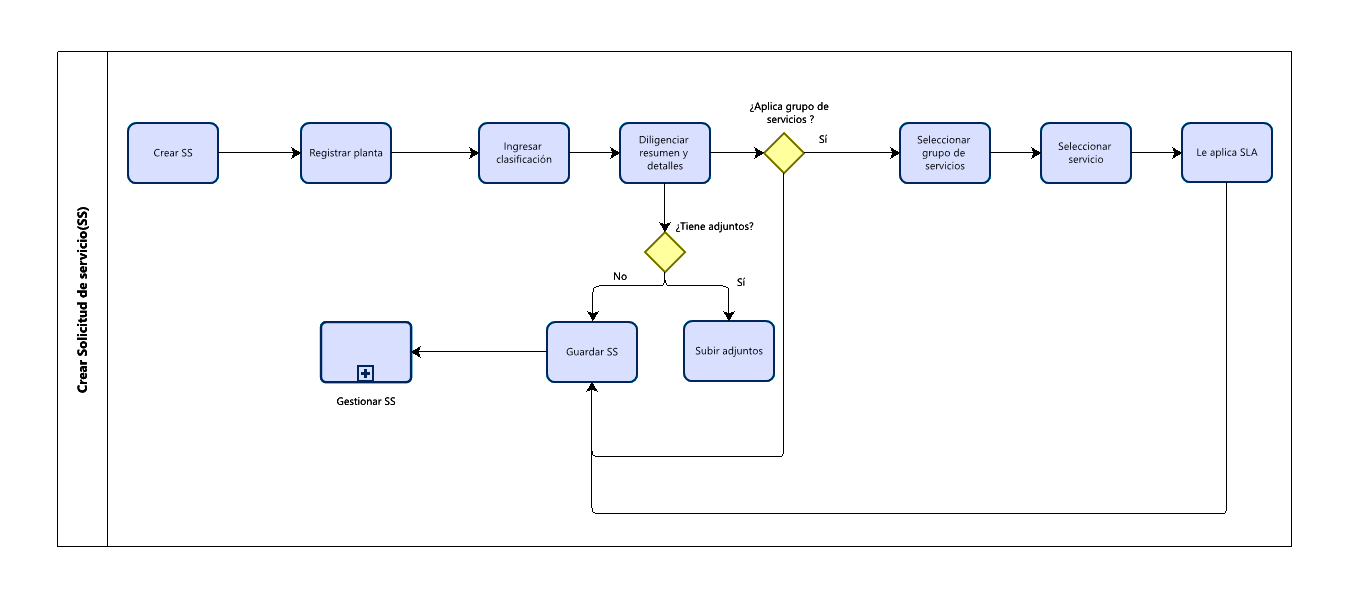
La Fig. 4 muestra el proceso que realiza el usuario interno cuando ingresa a la aplicación MAXIMO para subir un caso al área de TI:

Fig. 4. Creación de una solicitud de servicio por usuario interno SPPB.
Fuente: Elaboración propia.

En la Fig. 5 se muestra el flujo que se realiza el equipo de soporte para gestionar/solucionar una solicitud de servicio:

Fig. 5. Gestión del equipo de soporte para atender un caso SPPB.
Fuente: Elaboración propia.

Los sistemas de recomendación han traído muchos beneficios y de alguna manera, han logrado cambiar la forma en la que utilizamos nuevos contenidos y sobre la cual se generan otros. Es por esto, que cada día juegan un papel interesante de cara a la prestación de los servicios de cualquier negocio, y en el sector portuario es necesario aplicar la automatización en las mesas de ayuda para agilizar las actividades diarias a los que se enfrentan los usuarios internos en conjunto con la interacción de los stakeholders (agencias marítimas, agencias de aduanas, transportadores, etc.) los cuales participan en la cadena de suministro del tráfico terrestre y marítimo.

Aplicar técnicas de recomendación basada en un sistema centrado en el conocimiento, puede ser una opción viable para implementar en las soluciones automatizadas de los diferentes servicios tecnológicos que ofrece el área de TI, debido a que muchas soluciones en los diferentes niveles de soporte podrían almacenarse para apuntar al CBR, ya que esas soluciones podrían de alguna u otra manera, generar otras soluciones a nuevos casos. Al mismo tiempo, también se podría aplicar un modelo que agrupe de manera automática los servicios tecnológicos en forma de clúster con características/comportamientos similares para predecir los nuevos incidentes y así, preparar y optimizar la mano de obra.

IV. Conclusiones

Los sistemas de recomendación han generado múltiples investigaciones e inclusive implementaciones funcionales al respecto, con aplicabilidad en diferentes campos y especialización en diferentes tipos (contenido, colaborativos, híbridos, etc.), las más comunes son todas aquellas recomendaciones de contenido y consumo de productos. A partir de la revisión de la literatura realizada y el análisis del esquema de mesa de ayuda que tiene SPPB, la técnica CBR es una alternativa viable en el diseño del modelo de recomendación de la mesa de ayuda TI de una sociedad portuaria, debido a que es un sistema de recomendación basado en el conocimiento que genera nuevas soluciones a partir de soluciones antiguas de casos reportados. Por otra parte, la mesa de ayuda TI de SPPB tiene una ventaja, y es que tiene una base de conocimiento ya establecida de casos con sus respectivas soluciones, lo que permite la aplicación e implementación de algoritmos de aprendizaje como J48 (basado en árboles), Decision­Table (basado en reglas), SMO (basado en SVM, Support Vector Machines), entre otros, para identificar el algoritmo ideal que recomiende la clasificación y la posible solución del caso reportado por los usuarios internos. Adicionalmente, para complementar el modelo se podría implementar preprocesamiento de los datos del ticket o caso para eliminar las etiquetas html y los caracteres especiales; aplicar derivación de Lovins; Y utilización de la vectorización de la función TF-IDF (Term frequency-Inverse document frequency).

Finalmente, en la revisión de la literatura se encontró amplia información sobre la automatización de las mesas de ayuda. Sin embargo, el estado del arte de las mesas de ayuda para el sector portuario ha sido muy escaso, por lo que este artículo es una oportunidad para agregar valor a la mejora de la gestión de solicitudes de servicio de una mesa de ayuda TI en este sector.

Referencias

[1] DNP. Planeación, Plan Nacional de Desarrollo 2018-2022. BO, CO: DNP, 2019. Disponible en https://www.dnp.gov.co/DNPN/Paginas/Plan-Nacional-de-Desarrollo.aspx

[2] ANI, “SOCIEDAD PORTUARIA”, 2021. [En línea]. Disponible en https://www.ani.gov.co/glosario/sociedad-portuaria

[3] RAE, puerto”, ٢٠٢٢. [En línea]. Disponible en https://dle.rae.es/puerto

[4] C. Rúa, “Los puertos en el transporte marítimo”, sin publicar, Universidad Politécnica de Cataluña, CAT, ESP, 2006. Disponible en http://hdl.handle.net/2117/289

[5] SPPB, “Puerto Bahía”, 2022. [En línea]. Disponible en www.puertobahia.com.co

[6] G. Sirvent, “El Comercio Marítimo en la Unión Europea”, Cuad estrateg, no. 95, pp. 131169, Abril 1998. Disponible en https://www.ieee.es/Galerias/fichero/cuadernos/CE_95_UnionEconomicaMonetaria.pdf

[7] F. Al-Hawari y H. Barham, “A machine learning based help desk system for IT service management,” J King Saud Univ - Comp Inf Sci, vol. 33, no. 6, pp. 702718, July 2021. https://doi.org/10.1016/j.jksuci.2019.04.001

[8] J. F. García, J. D. Rocha y E. A. Rodríguez, “Diseñar una de Mesa de Ayuda para Atender a los Clientes Internos y Externos, en Kompreo Colombia SAS, Basado en la Metodología ITIL V3 e ISO/IEC 20000:2011,Bogotá”, Seminario para optar título, dpto ing, UCC, BO, CO, 2018. Disponible en https://repository.ucc.edu.co/handle/20.500.12494/8230

[9] R. Heckman y A. Guskey, “Sources of customer satisfaction and dissatisfaction with information technology help desks,” JMFM, vol. 3, p. 5989, Mar. 1998. https://doi.org/10.1023/A:1009794622860

[10] D. C. Verma, Principles of Computer Systems and Network Management. NY, USA: Springer Science & Business Media, 2010. https://doi.org/10.1007/978-0-387-89009-8

[11] O. Escamilla y S. Marcellin, “Estado del arte en los sistemas de recomendación,” ResComp Sci, vol. 135, p. 2540, 2017. http://dx.doi.org/10.13053/rcs-135-1-2

[12] E. R. Núñez, V. García, J. Espada, C. Montenegro, J. Cueva y O. Sanjuán, “Sistemas de Recomendación de Contenidos para Libros Inteligentes”, Vent Inf, no. 26, pp. 111127, Jul 2012. http://dx.doi.org/10.30554/ventanainform.26.138.2012

[13] P. Resnick, N. Iacovou, M. Suchak, P. Bergstrom & J. Riedl, “GroupLens: an open architecture for collaborative filtering of netnews,” presented at ACM Conference on Recommender Systems, ACM, CHANS, NC, USA, Oct. 22-26 1994. https://doi.org/10.1145/192844.192905

[14] O. Rodríguez, “Evaluación del Sistema de Recomendación de Patrones Pedagógicos (SRPP) en cursos de Geometría Euclidiana,” tesis maestría, UTP, PEI, CO, 2012. https://hdl.handle.net/11059/3811

[15] M. J. Pazzani & D. Billsus, “Content-Based Recommendation Systems. The Adaptive Web,” in P. Brusilovsky, A. Kobsa & W. Nejdl, W., eds, Lecture Notes in Computer Science, HDB, BE: Heidelberg, pp. 325341, 2007. https://doi.org/10.1007/978-3-540-72079-9_10

[16] J. B. Schafer, D. Frankowski, J. Herlocker & S. Sen, “Collaborative Filtering Recommender Systems,” in P. Brusilovsky, A. Kobsa & W. Nejdl, W., eds, Lecture Notes in Computer Science, HDB, BE: Heidelberg, pp. 291324, 2007. https://doi.org/10.1007/978-3-540-72079-9_9

[17] L. Esheiba, A. Elgammal, I. M. A. Helal y M. E. El-Sharkawi, “A Hybrid Knowledge-Based Recommender for Product-Service,” Info, vol. 296, no. 12, p. 121, Jul 2021. https://doi.org/10.3390/info12080296

[18] N. Pereira y S. L. Varma, “Financial Planning Recommendation System Using Content-Based Collaborative and Demographic Filtering,” in n: Panigrahi, B., Trivedi, M., Mishra, K., Tiwari, S., Singh, P., eds, Smart Innovations in Communication and Computational Sciences. Advances in Intelligent Systems and Computing, vol. 669, SG: Springer, pp. 141151, 2018. https://doi.org/10.1007/978-981-10-8968-8_12

[19] L. González, R. E. Giachetti y G. Ramirez, “Knowledge management-centric help desk: Specification and performance evaluation,” Decis Support Syst, vol. 40, no. 2, p. 389405, Aug. 2005. https://doi.org/10.1016/j.dss.2004.04.013

[20] A. Amschler, P. Beaver & J. Lucente, “Towards better help desk planning : Predicting incidents and required effort,” J Syst Softw, vol. 117, pp. 426449, Jul 2016. https://doi.org/10.1016/j.jss.2016.03.063

[21] C. W. Chan, L.-L. Chen & L. Geng, “Knowledge engineering for an intelligent case-based system for help desk operations,” Expert Syst Appl, vol. 18, no. 2, pp. 125132, Feb 2000. https://doi.org/10.1016/S0957-4174(99)00058-5

[22] V. G. Lekshmy, V.S. Varunika & P. K. Anusree, “An Implementation of Genetic Algorithm for Clustering Help Desk Data for Service Automation,” presented at ICACCI, PESIT, BLR, IN, 19-22 Sept 2018. https://doi.org/10.1109/ICACCI.2018.8554532

[23] MinTransporte, Boletín Estadístico Tráfico Portuario en Colombia Primer Trimestre 2021. BO, CO: Mintrasporte, 2021. https://www.supertransporte.gov.co/index.php/superintendencia-delegada-de-puertos/estadisticas-trafico-portuario-en-colombia/

Margarita Isabel Meriño Vega es ingeniera de sistemas de la Fundación Universitaria Tecnológica Comfenalco (Colombia). Cuenta con más de 8 años de experiencia en el sector portuario con enfoque en gestión de requerimientos, calidad de software, servicio al usuario, inteligencia de negocios, entre otros. Actualmente trabaja en la Sociedad Portuaria Puerto Bahía en Barú (Colombia) y está terminando su postgrado en Gestión de TIC con la Universidad de la Costa-CUC (Colombia). https://orcid.org/0000-0002-7156-8248