Georgin, Meili & Franco / LADEE, vol. 4 no. 2, pp. 1–20July - December, 2023

A review of the application of low-cost adsorbents as an alternative method for biosorption of contaminants present in water

Una revisión de la aplicación de adsorbentes de bajo costo como método alternativo para la biosorción de contaminantes presentes en el agua

Uma revisão da aplicação de adsorventes de baixo custo como método alternativo para biossorção de contaminantes presentes na água

Jordana Georgina, Lucas Meilib, Dison Stracke Pfingsten Francoc

a Postgraduate Program in Civil Engineering, Federal University of Santa Maria, 97105-900 Santa Maria, Brazil. jordanageorgin89@gmail.com. ORCID: https://orcid.org/0000-0003-1692-565X

b Laboratory of Processes, Center of Technology, Federal University of Alagoas (UFAL), Maceió/AL, Brazil. lucas.meili@ctec.ufal.br. ORCID: https://orcid.org/0000-0002-0307-8204

c Postgraduate Program in Civil Engineering, Federal University of Santa Maria, 97105-900 Santa Maria, Brazil. francodison@gmail.com. ORCID: https://orcid.org/0000-0003-3672-998X

To cite this article:

Georgin, J., Meili, L. & Franco, D. (2023). A review of the application of low-cost adsorbents as an alternative method for biosorption of contaminants present in water. LADEE, 4(2), 1–20. https://doi.org/10.17981/ladee.04.02.2023.1

Abstract

Introduction: When using conventional methods to remove contaminants present in water, it generates limitations, such as low efficiency values, and the need for a large operating area added to a high operational cost. As a result, the scientific community has focused its efforts on improving existing removal methods, such as adsorption more focused on the use of biosorbents. These are generally zero-cost waste materials in nature that have a large volume, an example is those generated in agriculture, such as rice husks, peanut husks, cassava husks, and fruit husks, among others. Methodology: This study sought to carry out an extensive review through a broad database, providing biosorbents already produced and used to remove various contaminants. For certain contaminants such as dyes and some heavy metals, dead or live biomasses present promising removal results. The great advantage is that these materials generally present insufficient management, causing several environmental problems. Once used as biosorbents, they solve the problem of bioaccumulation and support the treatment of effluents, making the process sustainable. Results: The most satisfactory results were obtained in the removal of heavy metals, while the use of microbial biomass presented a lower performance, being more dependent on the control of nutrients and other parameters involving the process. The removal of other organic compounds presented greater complexity since they presented functional groups of varying ionic nature, which influence the interaction have the functional groups present on the surface of the biosorbent. Conclusions: Finally, Biosorption presents several advantages such as its cost-benefit, high effectiveness, easy implementation, and how fibrous residues are used, the active sites are freer to adsorb substances and chemicals. Added to this, it enables the use of waste which supports management, reducing environmental pollution resulting from incorrect disposal, making the process sustainable globally.

Keywords: Wasterwater treatment; contaminants; biosorbents; adsorption process

Resumen

Introducción: El uso de métodos convencionales para eliminar contaminantes presentes en el agua genera limitaciones, como bajos valores de eficiencia y la necesidad de una gran área operativa sumado a un alto costo operativo. Como resultado, la comunidad científica ha centrado sus esfuerzos en mejorar los métodos de eliminación existentes, como la adsorción más centrada en el uso de biosorbentes. Generalmente se trata de materiales de desecho de costo cero en la naturaleza que tienen un gran volumen, un ejemplo son los generados en la agricultura, como cascarilla de arroz, cascarilla de maní, cascarilla de yuca, cascarilla de frutas, entre otros. Metodología: Este estudio buscó realizar una revisión extensa a través de una amplia base de datos, proporcionando biosorbentes ya producidos y utilizados para eliminar diversos contaminantes. Para ciertos contaminantes como los tintes y algunos metales pesados, las biomasas vivas o muertas presentan resultados de eliminación prometedores. La gran ventaja es que estos materiales generalmente presentan un manejo insuficiente, provocando varios problemas ambientales. Una vez utilizados como biosorbentes, resuelven el problema de la bioacumulación y apoyan el tratamiento de efluentes, haciendo que el proceso sea sostenible. Resultados: Los resultados más satisfactorios se obtuvieron en la eliminación de metales pesados, mientras que el uso de biomasa microbiana presentó un menor rendimiento, siendo más dependiente del control de nutrientes y otros parámetros que involucran el proceso. La eliminación de otros compuestos orgánicos presentó mayor complejidad ya que presentaban grupos funcionales de diversa naturaleza iónica, los cuales influyen en la interacción que tienen los grupos funcionales presentes en la superficie del biosorbente. Conclusiones: Finalmente, la Biosorción presenta varias ventajas como su costo-beneficio, alta efectividad, fácil implementación y como al aprovechar los residuos fibrosos los sitios activos quedan más libres para adsorber sustancias y químicos. Sumado a esto, permite el aprovechamiento de residuos que apoyan la gestión, reduciendo la contaminación ambiental resultante de una eliminación incorrecta, haciendo que el proceso sea sustentable a nivel global.

Palabras clave: Tratamiento de aguas residuales; contaminantes; biosorbentes; proceso de adsorción

Resumo

Introdução: Ao utilizar métodos convencionais para remoção de contaminantes presentes na água, gera limitações, como baixos valores de eficiência, e a necessidade de uma grande área operacional somada a um alto custo operacional. Como resultado, a comunidade científica tem concentrado seus esforços no aprimoramento dos métodos de remoção existentes, como a adsorção mais voltada ao uso de biossorventes. Geralmente são resíduos de custo zero na natureza e que possuem grande volume, um exemplo são os gerados na agricultura, como casca de arroz, casca de amendoim, casca de mandioca, casca de frutas, entre outros. Metodologia: Este estudo buscou realizar uma extensa revisão através de um amplo banco de dados, disponibilizando biossorventes já produzidos e utilizados para remoção de diversos contaminantes. Para certos contaminantes como corantes e alguns metais pesados, biomassas mortas ou vivas apresentam resultados de remoção promissores. A grande vantagem é que esses materiais geralmente apresentam manejo insuficiente, causando diversos problemas ambientais. Uma vez utilizados como biossorventes, resolvem o problema da bioacumulação e auxiliam no tratamento de efluentes, tornando o processo sustentável. Resultados: Os resultados mais satisfatórios foram obtidos na remoção de metais pesados, enquanto o uso de biomassa microbiana apresentou desempenho inferior, sendo mais dependente do controle de nutrientes e de outros parâmetros que envolvem o processo. A remoção de outros compostos orgânicos apresentou maior complexidade por apresentarem grupos funcionais de natureza iônica variada, que influenciam na interação com os grupos funcionais presentes na superfície do biossorvente. Conclusões: Por fim, a Biossorção apresenta diversas vantagens como custo-benefício, alta efetividade, fácil implementação, e como são aproveitados os resíduos fibrosos, os sítios ativos ficam mais livres para adsorver substâncias e produtos químicos. Somado a isso, possibilita o aproveitamento de resíduos que dá suporte à gestão, reduzindo a poluição ambiental decorrente do descarte incorreto, tornando o processo sustentável globalmente.

Palavras-chave: Tratamento de água poluída; contaminantes; biossorventes; processo de adsorção

DOI: 10.17981/ladee.04.02.2023.1

Date received 15/08/2023. Date accepted 8/09/2023.

1. Introduction

Due to the high concentration of toxic contaminants in the environment, effluents require treatment before being released into water compartments (Saha et al., 2019). All industry activities generate a large volume of effluent daily, which, as they are not 100% removed in treatment stations, end up being released into the environment, such as the leather, fertilizer, and metallurgical sectors (Rehman et al., 2018). So that water resources do not become a threat to the rest of the food chain, effluent treatments must be efficient (de Sá et al., 2017). The contaminants that are generally detected are pharmaceutical compounds, metal ions, dyes, and herbicides, these are generally difficult to remove, with high bioaccumulation properties, and are stable and highly toxic at the aquatic and animal levels (Trojanowicz, 2020). It is worth noting that biosorbents have little porosity and low surface area, which does not support high removal rates, meaning nanomaterials have become a promising alternative. These, in addition to presenting good textural properties in comparison, biosorbents present good removal results, however, their cost is considerably higher, therefore it is recommended that desorption experiments be conducted to enable their application in a greater number of possible cycles, optimizing operating costs (Jiang et al., 2018).

In the area of adsorption, a group of carbon-based nanomaterials has been widely used, such as graphene, carbon nanotubes, and graphene oxides (Yu & Xu, 2017). Added to this, more studies that inform the toxicity potential of these nanomaterials still need to be better conducted, as the literature makes these studies more expensive (Manikam et al., 2019). The other methods that are called tertiary involve electron precipitation, heterogeneous photocatalysis, ion exchange, Advanced Oxidative Processes (AOPs), and membrane separation processes (Azimi et al., 2017). Depending on the pollutant, these methods can be highly efficient, however, they have their limitations, including the generation of sludge as a final product, incomplete removal, high energy consumption and use of reagents, membrane fouling, and sludge-containing metals (Kanamarlapudi et al., 2018). Due to these disadvantages, biosorbents can be applied due to their low cost, good removal capacity even at minimal concentrations, and the possibility of reuse, however, with each cycle, their removal decreases and sometimes it is necessary to use reagents, so this process must be carefully measured and analyzed (Salman et al., 2015; Singh et al., 2020). The initial process of obtaining the biosorbent involves the generating source, which may be inactive or living matter (Alothman et al., 2020). Inactive residual materials carry out adsorption through passive interaction involving the ionic charges of the organic pollutant with the biomass, whereas the interactions that occur in living biomass are more complex (Fomina & Gadd, 2014). Generally, living biomasses present a bioaccumulation process, in this case, the process is active and depends on the internal metabolism of the microorganism, which is governed by the accumulation of the contaminant in the cells (Chen et al., 2020).

Therefore, biosorption involves the removal of contaminants through their adhesion to the surface of the material of biological origin, this interaction can be physical or chemical, where the physics is non-specific and requires a low energy of occurrence, which is more common to occur, thus facilitating desorption (Franco et al., 2022; Georgin, Franco, Da Boit et al., 2022; Georgin, Franco & Sher, 2023; Georgin, Franco, Sher, Stracke et al, 2023). The speed of the process depends on the kinetic time and this is related to the affinity of the material’s surface with the adsorbate molecules present in the solution (Gavrilescu, 2020). These biological materials can have a multitude of origins, such as plants, fruits, the agricultural and industrial sectors, as well as biopolymers (Giese, 2020; Giese et al., 2020). This study presents a literature review describing the different biosorbents already developed and their application and performance results. Its application encompasses the removal of emerging and persistent contaminants in addition to metal ions. The goal of this review is to provide a broader view of the current research trend, to identify various available biosorbents, to identify potential knowledge gaps, and to explain future research perspectives.

2. Bibliographic review

2.1. Contaminants most detected in effluents

Heavy metals are contaminants constantly present in effluents and can be released through various activities present in society. The major concern is that these ions, such as mercury and cadmium, even in small concentrations, present carcinogenic, mutagenic behavior and have the potential to bioaccumulate in the cells of animals, humans, and plants (Ayangbenro & Babalola, 2017). Other molecules that are also classified as persistent organic compounds are herbicides, organochlorines, insecticides, and polychlorinated biphenyls (Wahlang, 2018). Many of the emerging contaminants are mainly caused by human activities in society and require specific legislation, especially in developing countries. These compounds are discharged into effluents from homes, veterinary and medical clinics, and other activities involved in agriculture and livestock farming. A lower concentration occurs naturally when present in the chemical composition of plants (García et al., 2020). Among pharmacological compounds, antibiotics have a wide range of uses, both in humans and animals. The major problem with these compounds is that most of them are not metabolized by the body, being released through urine, and thus enter directly into the environment, without treatment, as is the case with residential discharges, and with prior treatment in the case of hospital effluents. However, treatment plants do not remove 100%, causing them to enter the environment and intensify the proliferation of resistant bacteria (Turolla et al., 2018).

Dyes are classified as organic compounds and are present in all sectors of our society, as they are used in the fabric, medicine, food, and car industries, among others (according to the abstract figure). Once present in water compartments, these compounds interfere with the penetration of ultraviolet rays, which affects the photosynthetic activities of the organisms that live there, not to mention that some groups of dyes, such as azo, have toxic properties for humans and animals (Lellis et al., 2019; Grassi et al., 2023; Sellaoui et al., 2023). Treatment plants are unable to present high efficiency at low concentrations of pigments, which are highly strong and tend to be classified according to their chemical group, the most common being azo, sulfur, anthraquinones, and metalized (Zanoni & Yanamaka, 2016).

2.2. Bioaccumulation of different emerging contaminants

When biomass of living biological origin is applied, the contaminant removal mechanism occurs mainly through the bioaccumulation of the internal cells of the adsorbent, generally, the multiplication of individual colonies occurs in places that contain the metal (Torres, 2020). In this case, the faster this multiplication, the more contaminant removal occurs over time, making the process faster and lowering operating costs. For this to occur efficiently, there must be the necessary nutrients for its multiplication, activating the transport and accumulation of the pollutant within the biological material (Mustapha & Halimoon, 2015). This process occurs in two stages where initially the metal is adsorbed through the cells, this occurs quickly and can be governed by some adsorption mechanisms such as precipitation and redox process, complexation, electrostatic interactions, and ion exchange. The second stage takes longer and cannot be reversed where heavy metals are moved into cells through active transport (Yang et al., 2015), according to cellular metabolism (Vidyashankar & Ravishankar, 2016). Once present inside the cell, metal ions can become immobilized in the vacuole organelle or even form chemical bonds with other compounds present in the cell, such as polysaccharides (Emami-Moghaddam et al., 2018).

Another aspect is that cells have the ability to transform metal ions into other less toxic chemical compounds, or even eliminate them from their system through efflux (Choudhary et al., 2020). Like all technology, this process has limitations, in this case, the essential nutrient medium for the efficiency of the process contains carbon (Wang, Xia, Yang et al., 2019). Another aspect is the choice of the species of microorganism that must have high resistance to possibly toxic chemical compounds, seeking greater removal of contaminants (Das et al., 2016). In this process, the cell wall exchanges ions, becoming an important complex that connects the internal environment with the external environment. It is possible to find several chemical groups and anionic characteristics, which are fundamental for the interaction with metal ions, generating adsorption through electrostatic interactions and other mechanisms already mentioned previously (Ayangbenro & Babalola, 2017).

2.3. Adsorption and desorption

One of the great advantages of using biomass of biological origin as a biosorbent is related to its low cost, seeking to add value to a biomass present in large quantities in society, making a more environmentally friendly process (Ojima et al., 2019; Franco, Georgin, Ramos, Eljaiek et al., 2023; Franco, Georgin, Ramos, Netto, Lobo et al., 2023; Narayanan et al., 2023). Another aspect is that these materials have functional groups that play an important role as adsorptive sites for many contaminants, which supports the removal process mainly of dyes and heavy metals (Narayanan et al., 2023). Finally, adsorption is a process that requires a relatively simple operational structure, without the need to add nutrients to the process and because it is most often a process with interactions of a physical nature, desorption through regeneration and reuse of the adsorbent is a possibility (Jacob et al., 2018; Liu et al., 2018; Aryal, 2021). As a result, several materials began to be studied and made viable as potential biosorbents for water decontamination (de Freitas et al., 2019; Wang, Qiu et al., 2019; Cui et al., 2020; Deniz & Tezel, 2020). For a material to be considered an excellent adsorbent it must present certain properties, such as high selectivity for a wide range of contaminants, rapid kinetics, high physical, chemical, and mechanical stability, good removal efficiency in uncontrolled media conditions, good textural characteristics and low dependence on adsorption parameters such as pH, temperature, adsorbent dosage, concentration, among others (Salman et al., 2015). This high selectivity for a wide range of pollutants is essential since an effluent can be present in the environment together with metals, pharmaceuticals, herbicides, and even dyes (Sun et al., 2019; Georgin et al., 2020). The limitation is that chemical and physical techniques carried out on waste effluents are not 100% efficient and present a high cost, resulting in additional environmental problems (Dada et al., 2020). As a result, the scientific community has strived to develop biosorbents, thus seeking a viable alternative through nanostructured composites, intending to achieve greater efficiency and removal (Ezekoye et al., 2020; Sunsandee et al., 2020; Sintakindi & Ankamwar, 2021; Bozorginia et al., 2023). Fig. 1 shows the process of adsorption and accommodation of adsorbate molecules on the surface of the adsorbent and subsequent desorption, where this generally occurs with the use of an eluent.

Fig. 1. Adsorption and desorption process of adsorbate on the surface of the biosorbent.
Source: Authors.

In the case of metals that occur less frequently in nature, their recovery and added value become interesting, an example is gold (Páez-Vélez et al., 2019; Pan et al., 2021), platinum (Izatt et al., 2015) and palladium (Tan et al., 2017). In these situations, after adsorption, desorption is necessary, as metal recovery occurs (Giese, 2020). In this stage, the metal ions present on the surface are removed, where a selective eluent for biomass is recommended, non-toxic and low-cost, providing intact binding capacity to the pollutant (Vieira et al., 2022; Franco, Georgin, Ramos, Netto, Ojeda et al., 2023; Narayanan et al., 2023).

2.4. Parameters that affect the biosorption process

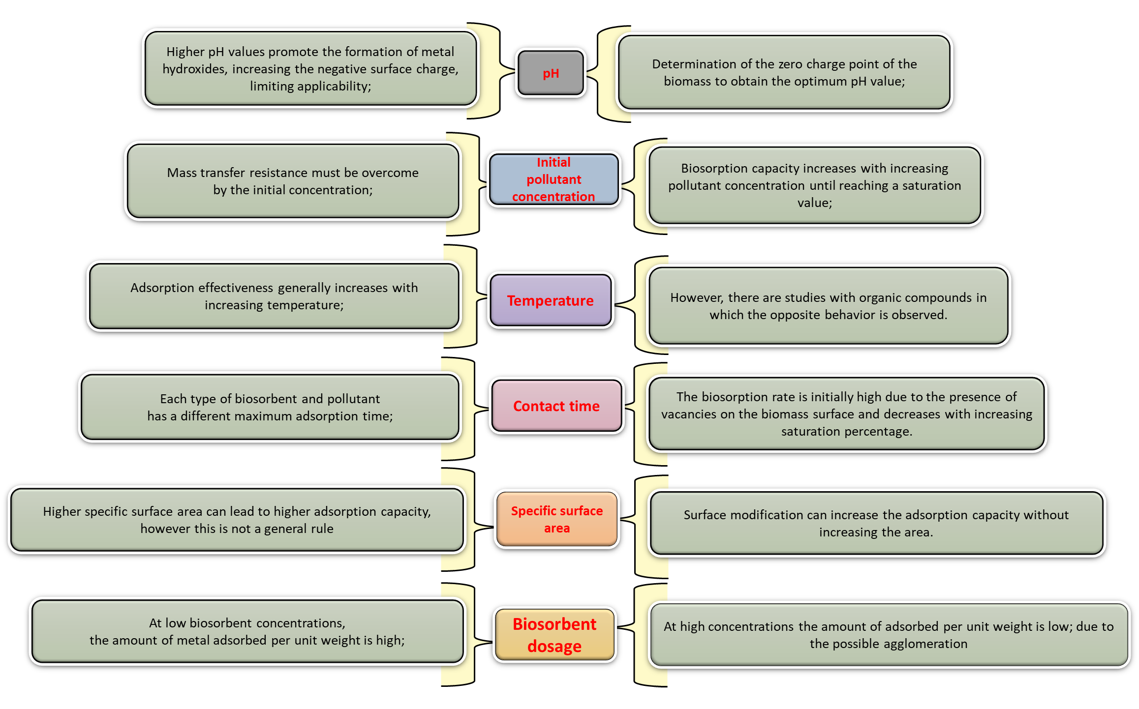
Seeking to optimize the process through rapid and high removal, adsorption studies seek to analyze the parameters that influence the process, such as those presented in Fig. 2. Each of these parameters presents points that must be analyzed carefully, generally, they interfere in the interaction of the pollutant with the surface of the material (Ali Redha, 2020; Georgin, Franco, Netto, Gama et al., 2022; Georgin, Franco, Netto, Manzar et al., 2022). Thinking about a real application, the ideal would be a material that does not have a strong dependence on the variables involved in the process, however, in most cases, this does not occur, for example, heavy metals, which in most cases have a strong dependence on the pH values of the medium.

Fig. 2. Parameters that affect the adsorption process and their main considerations.
Source: Authors.

2.5. Immobilized biosorbents

Biomass is generally immobilized with the aim of optimize the material’s biosorption performance using a mixture of pollutants present in the effluent. When using live biomass, the cells that are essential for removal work continuously and present some negative points, such as less removal, difficulty in separating phases (solid/liquid), and greater loss of biosorbent after the desorption process (Ge et al., 2017; Xie et al., 2020). However, among the advantages is the easy collection of the biosorbent and greater tolerance of cells to unfavorable aspects, such as low pH and high temperatures (Vasilieva et al., 2016; Velkova et al., 2018). Finally, it is possible to observe several technologies used to immobilize the biosorbent in the solution, which include chemical and physical methods (Rasheed et al., 2020). Fig. 3 highlights the most used methods in the immobilization stage of biological organisms for subsequent use in the adsorption of contaminants.

Fig. 3. Techniques used in the immobilization of biomass with microbiological activity.
Source: Authors.

2.6. Main kinetic and isotherm adsorption models

In the literature, it is possible to observe a series of kinetic and isothermal models that are traditionally used to describe adsorption data. This helps in the interpretation of the mechanisms and steps involved in the biosorption process (Nwidi & Agunwamba, 2016). Generally, the analysis of the material’s performance is obtained with the application of isotherm models analyzing the balance between the sites on the surface of the material depending on the variation in the concentration of the contaminant (Rangabhashiyam & Balasubramanian, 2019). The most used kinetic models are Pseudo first order (Lagergren, 1907), Pseudo second order (Ho & Mckay, 1998), and Elovich (Elovich & Larionov, 1962). The most used isotherm model is: Langmuir (Langmuir, 1918), which assumes that the process occurs through the formation of a monolayer, more relevant for homogeneous surfaces, Freundlich (Freundlich, 1907). This is more common in systems with more diverse surfaces that present sites with varying energies corroborating with multilayers, Temkin (Temkin & Pyzhev, 1939), this isotherm indicates that the heat of the process present in the molecules will decrease linearly, and the Dubinin-Radushkevich (D-R) model (Inglezakis, 2007), indicated for systems that present a Gaussian energy distribution more favorable to heterogeneous surfaces.

3. Materials and methods

The survey of the different biosorbents developed and used to remove contaminants was prepared based on book chapters and recent articles, which were verified through engineering bases and scientific data published in reputable magazines, such as Science Direct, Ei Compendex, and Scopus. This methodology applied in the work involves systemic and integrative research, where the biosorbent materials are described, as well as the contaminants removed, the mechanisms that involve and govern the process, and the parameters that most influence the process. All studies were organized into tables where each class of biosorbent was described in its respective table highlighting the main results obtained in the study. Performance values as well as limitations and recommendations were also addressed, in order to make a descriptive and critical study.

4. Results and discussions

4.1. Removal of heavy metals through the use of living biosorbents

Table 1 describes some living biomasses used to remove metal ions present in aqueous solution.

Table 1. Use of live biomass to remove heavy metals.

Biosorbent/pollutant system

Applied methodology

Maximum removal/capacity

Reference

Providencia sp. (bacteria)/Manganese (II)

The good performance is due to the oxidation that occurs on the cell surface of metal ions and their interaction with the amount of available functional groups and the accumulation of manganese carbonate inside the cell.

291.44 mg g–1 (pH = 7 and C0 = 150 mg L–1)

(Li et al., 2020).

Bacillus amyloliquefaciens (bacteria)/Uranium (VI)

The material showed a high affinity with the metal with a contact time of 3h.

179.5 mg g–1 (pH = 6 and C0 = 50 mg L–1)

(Liu et al., 2019).

Microbial biofilm (bacteria)/Mercury (II)

The increase in the amount of mercury ions led to a drop in efficiency in pollutant retention by the biomass, as there was a greater occupation of active sites, which inhibited the interaction of the rest of the ions with the biomass.

85 % (pH = 5.5 and C0 = 1 mg L–1)

(Fathollahi et al., 2020).

Pseudomonas sp. (bacteria)/Cadmium (II)

The promising study showed that live biomass can be used to remove Cd (II) ions with low and high concentrations, contrasting with dead biomass which does not present the same performance.

92.6 mg g–1 (pH = 7 and C0 = 100 mg L–1)

(Xu et al., 2020).

Botryosphaeria rhodina (fungus)/Lanthanium (III)

Freeze-dried biomass showed the best removal results compared to autoclaved biomass. This happens because with increasing pH, the number of protons (H+) decreases in solution and cationic metal ions have a greater possibility of interacting with the negative functional groups of biosorbents.

100 % (pH = 7 and C0 = 20 mg L–1)

(Giese et al., 2019).

Synechococcus mundulus (cyanobacteria)/Chromium (VI)

Biomass showed the highest removal due to the greater number of protein functional groups available on the surface of the biosorbent, favoring the interaction between the cationic chromium ions and the anionic surface of the biomass.

85.9 % (pH = 7 and C0 = 300 mg L–1)

(Hussein et al., 2019).

Source: Authors.

In the literature, it is possible to observe good results in the removal of different metal ions using living biomass as adsorbents. For example, chromium (VI) presents good results against different biomasses. The study analyzed the cultivation of algae of the species Pseudopediastrum boryanum under optimized conditions together with a photobioreactor, after which the algae were dried and ground for use as a biosorbent (Rani et al., 2019). When using inactive biomass, the authors highlighted a low percentage of removal, reaching 70% with a low value of metal adsorption capacity. In the literature, the best performance in removing chromium is using materials developed in the laboratory, such as carbon nanotubes and graphene oxides (Blagojev et al., 2019; Kulkarni et al., 2019). It should be noted that it is not only the adsorption results that must be analyzed, in this case, the synthesized materials present many uncertainties about their toxic potential once present in the environment, in addition to this they are less abundant and more expensive.

A limitation of using live biomass to remove contaminants is its high sensitivity to process parameters, ideally perfect conditions so that they can multiply quickly, making the kinetic time faster and avoiding greater economic costs. To do this, the system must be fed with nutrients and mainly at the ideal temperature and pH for the species of bacteria, fungi, or algae you are using. Each species behaves under certain conditions, which is why this survey must be carried out before selecting the microorganism that, through its cellular metabolism, will remove contaminants, which, depending on the concentration, such as heavy metals, can become toxic to culture (Escudero et al., 2018). This does not indicate that the use of living biomass does not require ideal conditions for its high efficiency, which must present a sufficient amount of material for adsorption experiments. The great viability of living biomass includes its mechanism of bioaccumulating contaminants within the cells, a behavior not seen in dead biomass, making it possible to use it in situ, corroborating with less formation of secondary pollutants and less sensitivity to pH variations in the liquid medium (Kalak et al., 2020; Zhang et al., 2020).

Optimal adsorptive results were observed when using live fungal biomass to remove lanthanum (III) (Giese et al. 2019). When modifying live Bacillus subtilis cells with sodium hydroxide, the authors observed excellent heavy metal removal results (Ali & Bhakta, 2020). The organisms used in these studies were taken from the soil and grown under optimal laboratory conditions and then used as heavy metal adsorbents. A material synthesized from alginate crosslinked by poly(vinyl alcohol) and sericin particles also achieved excellent performance in removing lanthanum (III) (Villen-Guzman et al., 2019). The authors highlight that despite the high efficiency reaching 96% of removal, it is synthetic and there are limitations for large-scale applications since it is not abundant, requiring an experimental preparation containing chemical stages to achieve optimal results. Therefore, it can be observed that even the use of live biomass, with the application of dead material obtained during cultivation, as well as the synthesis of new materials requiring prior preparation, requires time to generate an adsorbent that works to remove the metal. Therefore, when selecting an ideal adsorbent, factors such as preparation time, synthesis cost, kinetic time, sensitivity to the medium, adsorption capacity, chemical, physical, and mechanical resistance, and the possibility of regeneration must be taken into consideration. In the case of lanthanum (III) removal, it is important to compare methods to choose the best adsorbent aiming for high cost-benefit and good removal rates.

The experimental method used to remove cadmium (II) was used to compare the efficiency of live and dead biomass through the use of bacteria (Xu et al., 2020). In this study, the authors highlight that only at low concentrations of the metal did the living biomass show better efficiency. Two days of culturing time were required where the adsorbate was retained in the cellular wall of the microorganism and a smaller proportion inside the cells. The plant species Sorghum bicolor L. was obtained from the environment and subsequently characterized and modified in the laboratory in order to increase its porosity for later use as an adsorbent (Tran et al., 2019). The authors observed that the dead material, despite its good surface area due to chemical modification, reached only 17.241 mg g–1, with this the authors highlight that the bioaccumulation mechanism was not the limiting factor, but rather the greater surface area and the group’s functionalities present. Another aspect is that the Freundlich isotherm presented a better fit to the live biomass adsorption data, indicating multilayer adsorption, while the dead biomass adsorption values presented a better fit to the Langmuir monolayer model, corroborating a more homogeneous surface. When using graphene oxide covered by silica synthesized with potassium permanganate, this reagent presents a considerable degree of toxicity (Wang & Huang, 2020). The maximum adsorption capacity was 42 mg g–1, being lower than that of other materials presented in Table 1 also used in the removal of heavy metals.

In the literature, it is also possible to observe the application of biofilms formed by a culture of bacteria and used to remove heavy metals. The study used a community of cells adhered to a surface as a mercury (II) adsorbent (Fathollahi et al., 2020). Two aspects must be observed, firstly the metal is adhered to the biofilm and secondly, the geotextile acts as a secondary barrier preventing the metal from passing through. When using laboratory-grown algae, the authors obtained good results in removing mercury (II) (Nishikawa et al., 2018). In this study, the authors highlight the high surface area combined with a high heterogeneity of chemical groups, which enabled varied interactions with the metal, contributing to adsorption. The process was carried out in batches for removal of 93%, this adsorption medium was different from the previous study which applied the immobilized membrane. Therefore, the way in which the biomass remains located throughout the study can generate difficulties in its subsequent use in real water systems or even in large-scale effluent treatment, since capturing the adsorbent and free pollutant becomes more laborious, which may result in longer process times and consequently higher costs. The great challenges of treatments on an environmental scale are the lack of control over the parameters that influence the adsorption process, such as temperature and pH, in addition to this, real effluents have a more complex composition containing different chemical compounds, many of which may not have affinity with the surface of the biosorbent, or even compete for free sites. Therefore, a material can be efficient on a laboratory scale, however, its performance is limited in real conditions. In these cases, hybrid processes are recommended, such as conventional treatments or photocatalytic treatments seeking to optimize the process.

4.2. Use of agro-industrial waste in the biosorption of heavy metals

Industrial activities stand out as responsible for producing large volumes of waste and by-products, which most of the time end up not being reused and thus accumulating in the environment. Using these biomasses to remove contaminants contained in water corroborates two problems, making it a highly sustainable process. With this in mind for a large-scale application, the volume of initial material must be high, which is also the case with waste materials. Furthermore, they are highly low-cost, and treatment plants are often inefficient when the pollutant is in low concentrations, such as dyes. These, even in small concentrations, have a highly toxic chemical composition for living organisms and the environment. Table 2 was prepared through studies that used residues obtained from wood processing, the food industry, industries producing alcoholic beverages, and the agricultural sector. All these materials, through different synthesis processes, were used to remove heavy metals, highlighting the wide range of residues that can be used to capture different heavy metals.

Table 2. The main waste materials are generated in agriculture and used as biosorbents.

Biosorbent/pollutant system

Applied methodology

Maximum removal/capacity

Reference

Sambucus nigra (elderberry) pomace/Iron (III)

The analyzed elderberry residues demonstrated the effective removal of iron (III) ions in aqueous solution due to the presence of organic groups that benefit the biomass/biosorbent interaction and adequate physical and chemical properties.

99.5 % (pH = 2 and C0 = 100 mg L–1)

(Kalak et al., 2020).

Residual biomass from polyglutamic acid/Chromium (VI) production

The residual biomass contains the bacteria of the species Bacilus subtilis, which was used in immobilized form to facilitate its separation from the aqueous solution and better stability, control, and efficiency during the experiment.

96.4 % (pH = 7 and C0 = 200 mg L–1)

(Zhang et al., 2020).

Grape residue/Silver (I)

Silver (I) ions had a maximum adsorption of 41.7 mg g–1; 61.4 mg g–1; and 46.4 mg g–1, respectively for grape skins, seeds, and stems.

61.4 mg g–1 (pH = 7 and C0 = 100 mg L–1)

(Escudero et al., 2018).

Brewery industrial waste/Nickel (II)

The negative charges of the functional groups of the biomass allowed a better approximation of charges with the metallic cationic ions at this pH value. pH values greater than 7.0 were not tested due to the formation of hydroxides that inhibit physical electrostatic interaction.

49 % (pH = 7 and C0= 10 mg L–1)

(Kulkarni et al., 2019).

Beetroot peel/Chromium (VI)

The best performance was at low pH, this is because chromium is present in an anionic format such as Cr2O72– and HCr2O7– and the functional groups of the biomass are protonated, causing an electrostatic interaction between the biosorbent and the chromium anions.

30.9 % (pH = 2 and C0 = 50 mg L–1)

(Blagojev et al., 2019).

Wood residue/Copper (II)

The biomass was subjected to three types of initial treatments to remove colors and impurities and then the adsorption results were compared. The first treatment was boiling, which was the most efficient compared to the use of formaldehyde and sulfuric acid.

178.5 mg g–1 (pH = 5.8 and C0 = 150 mg L1)

(Choudhary et al., 2019).

Source: Authors.

4.3. Removal of heavy metals through the use of inactive microorganisms

Table 3 was prepared through studies that used diverse materials without microbiological activity, which used different initial conditions in tests to remove metal ions present in water.

Table 3. Examples of dead biosorbents used to remove metals from wastewater.

Biosorbent/pollutant system

Applied methodology

Maximum removal/capacity

Reference

Brown seaweed/Cadmium (II)

Chemically modified brown seaweed Sargassum filipendula has been successfully used to remove cadmium (II) ions in acidic conditions.

0.75 mmol g–1 (pH =3.5 and C0 = 10.5 mg L–1)

(Nishikawa et al., 2018).

Garlic Skin/Iron (III)

Garlic peel modified with tungsten (VI) ions was used to remove iron (III) ions.

91.5 mg g–1 (pH =2.5 and C0 = 100 mg L–1)

(Wang & Huang, 2020).

Pomelo peel (Christmas orange)/Lead (II)

Natal orange peel was studied in the removal of lead (II) ions in an aqueous medium, obtaining the ideal pH value of 5.5 and a contact time of 120 minutes.

47 mg g–1 (pH =5.5 and C0 = 80 mg L–1)

(Dinh et al., 2021).

Lemon peel/Nickel (II)

The amount of biosorbent placed in the medium achieved excellent results up to the limit value of 5 g L–1, as exceeding this value caused harm to the process due to the agglomeration of particles and reduction of surface area.

36.7 mg g–1 (pH = 5 and C0 = 200 mg L–1)

(Villen-Guzman et al., 2019).

Corchorus olitorious/Zinc (II) leaves

There was an increase in adsorptive efficiency with the increase in the amount of biomass placed, reaching a stabilization value of 2 mg L–1. However, there was a decrease in the zinc uptake capacity caused by the aggregation of biomass, which blocked the active sites.

65.5 % (pH = 6 and C0 = 10 mg L–1)

(Ali & Bhakta 2020).

Source: Authors.

4.4 Biosorption of different organic pollutants

In addition to heavy metals, organic chemical compounds are also classified as a continuous source that threatens the planet’s water reserves. Given the toxicity of these compounds, several studies describe the use of biomasses, whether or not they have microbiological activity, using dye adsorbents, pharmaceuticals, and pesticides. These chemical compounds generally have a higher molecular weight and a greater variety of functional groups, meaning that the efficiency of the adsorbent is limited to these characteristics. As a result, the complexity of the process may be greater, in addition to the fact that other chemical compounds are present in the solution, which increases competition for available sites on the surface of the adsorbent. Table 4 presents a general list of organic pollutants with the respective biomasses that were studied in their removal.

Table 4. Different biosorbents are used to remove organic compounds present in the solution.

Biosorbent/pollutant system

Applied methodology

Maximum removal/capacity

Reference

Fucus vesiculosus/Eriochrome T and methylene blue

According to the kinetics, the pseudo-second order model was the one that proved to be the best adjusted. The optimization of the model was achieved to maximize efficiency in removing pollutants.

698 and 24 mg g1 (pH = 7 and C0 = 100 mg L–1)

(Lebron et al., 2021).

Kappaphycus alvarezii, Gracilaria salicornia and Gracilaria edulis (macroalgae)/Rhodamine B

In the adsorption of rhodamine B, three species of seaweed were used, which were washed, dried, and ground to obtain a powder format. They were tested under normal conditions and modified with ethanol.

112.35 mg g–1 (pH = 2 and C0 = 80 mg L–1)

(Selvakumar & Rangabhashiyam 2019).

Ulva fasciata and Sargassum dentifolium (macroalgae)/Methylene blue

The pH value showed no change in the results, so the value equal to 7.0 as the optimum pH was used.

244 mg g–1 (pH = 7 and C0 = 328 mg L–1)

(Moghazy et al., 2019).

Moringa oleifera (white acacia)/Diuron

pH = 10 generated negative charges on the surface of the biomass, in addition to increasing the solubility of diuron and, thus, resulting in an increase in hydrophobic interactions between the available functional groups on the surface of the adsorbent.

47.44 % (pH = 10 and C0 = 5 mg L–1)

(Wernke et al., 2020).

Scenedesmus obliquus/Salicylic acid and Ibuprofen

The pseudo-second-order model and the Langmuir isotherm describe the kinetic and equilibrium study of the adsorption of green microalgae.

12 and 63 mg g–1

(Silva et al., 2020).

Phaeocystis globosa/Nonylphenol

The microalgae removal efficiency after five days was 66 % for initial nonylphenol concentrations between 0.5 mg L–1 and 2.5 mg L–1.

66 % (pH = 6.5-7 and C0 = 1 mg L–1)

(Wang, Xiao et al., 2019).

Fungal-bacterial biofilm/Acetylsalicylic acid

The composition of fruit peel fibers with biofilm increased the adsorption power in removing acetylsalicylic acid by around 57.2%, while the combination of coconut fibers with biofilm generated a smaller increase of 32.4% in adsorption efficiency.

292 mg g–1 (pH = 3.5 and C0 = 150 mg L–1)

(Bó et al., 2019).

Luffa cylindrica/Phenol

Modifying the pure biomass with 4% Zn2+ increased the number of possible interaction sites and provided better results in phenol retention capacity.

29 mg g–1 (C0 = 30 mg L–1)

(Othmani et al., 2021).

Source: Authors.

5. Results and discussions

The adsorption area presents many barriers and limitations that need to be overcome, and this involves not only the scientific community but also supervisory bodies. It is possible to check a wide variety of adsorbents already developed, however, in most cases, they are only present in laboratories, not being used in real conditions or even in the treatment of real effluents. Real effluents are more complex; therefore, the efficiency of the material may be limited compared to that obtained on a farm scale. Added to this, the optimal adsorption conditions are not controlled, contributing to lower performance. Finally, the economic sector tends to see the effluent treatment area as a cost unit, therefore, stricter legislation is necessary. With this, the business sector will collaborate with scientific research units with investments ensuring that technologies leave scientific centers and are made available for the benefit of society, which guarantees the future of the next generations. One of the major limitations of the use of biosorbents is their low surface area and low porosity. The impregnation of nanomaterials aims to improve the textural properties of the material, increasing the efficiency of the process. Attention to the possible toxicity of this technology should also be better studied, especially in cases of real-scale applications.

6. Conclusion

This article comprehensively reviewed the biosorption of heavy metals and organic dye pollutants using different biomaterials. Biosorbents are an efficient and environmentally friendly approach to removing dyes and heavy metals from wastewater. A wide variety of physical and chemical treatments can be applied to modify the porosity and surface areas of biomass, thereby increasing the number of available sorption sites and functional binding groups on the created biosorbent surfaces. There are several biosorption mechanisms for the removal of inorganic and organic compounds that are the most mentioned: electrostatic interaction, ion exchange, and complexation. Despite the impressive growth in the development of different biosorbents, there are still many remaining challenges associated with these materials, such as stability towards different pH, sorption capacity, and durability, which need to be addressed for future applications.

Declaration of competing interests

All the authors declares that there are no competing interests.

Author contributions

Jordana Geeorgin-Investigation, Conceptualization, original draft.

Lucas Meili Formal analysis, data curation, review and editing.

Dison S. P. Franco Software; Supervision; Validation, Review

References

Ali, M. M. & Bhakta, J. N. (2020). Biosorption of zinc from aqueous solution using leaves of Corchorus olitorius as a low-cost biosorbent. Water Environment Research, 92(6), 821828. https://doi.org/10.1002/wer.1274

Ali Redha, A. (2020). Removal of heavy metals from aqueous media by biosorption. Arab Journal of Basic and Applied Sciences, 27(1), 183193. https://doi.org/10.1080/25765299.2020.1756177

Alothman, Z. A., Bahkali, A. H., Khiyami, M. A., Alfadul, S. M., Wabaidur, S. M., Alam, M. & Alfarhan, B. Z. (2020). Low cost biosorbents from fungi for heavy metals removal from wastewater. Separation Science and Technology (Philadelphia), 55(10), 17661775. https://doi.org/10.1080/01496395.2019.1608242

Aryal, M. (2021). A comprehensive study on the bacterial biosorption of heavy metals: Materials, performances, mechanisms, and mathematical modellings. Reviews in Chemical Engineering, 37(6), 715754. https://doi.org/10.1515/revce-2019-0016

Ayangbenro, A. S. & Babalola, O. O. (2017). A new strategy for heavy metal polluted environments: A review of microbial biosorbents. International Journal of Environmental Research and Public Health, 14(1), 116. https://doi.org/10.3390/ijerph14010094

Azimi, A., Azari, A., Rezakazemi, M. & Ansarpour, M. (2017). Removal of Heavy Metals from Industrial Wastewaters: A Review. ChemBioEng Reviews, 4(1), 3759. https://doi.org/10.1002/cben.201600010

Blagojev, N., Kukić, D., Vasić, V., Šćiban, M., Prodanović, J. & Bera, O. (2019). A new approach for modelling and optimization of Cu(II) biosorption from aqueous solutions using sugar beet shreds in a fixed-bed column. Journal of Hazardous Materials, 363, 366375. https://doi.org/10.1016/j.jhazmat.2018.09.068

Bó, L. G., Almeida, R. M., Cardoso, C. M. M., Zavarize, D. G., Brum, S. S. & Mendonça, A. R. V. (2019). Acetylsalicylic acid biosorption onto fungal-bacterial biofilm supported on activated carbons: an investigation via batch and fixed-bed experiments. Environmental Science and Pollution Research, 26(28), 2896228976. https://doi.org/10.1007/s11356-019-06075-0

Bozorginia, S., Jaafari, J., Taghavi, K., Ashrafi, S. D., Roohbakhsh, E. & Naghipour, D. (2023). Biosorption of ceftriaxone antibiotic by Pseudomonas putida from aqueous solutions. International Journal of Environmental Analytical Chemistry, 103(9), 20672081. https://doi.org/10.1080/03067319.2021.1887858

Chen, S. H., Cheow, Y. L., Ng, S. L. & Ting, A. S. Y. (2020). Bioaccumulation and Biosorption Activities of Indoor Metal-Tolerant Penicillium simplicissimum for Removal of Toxic Metals. International Journal of Environmental Research, 14(2), 235242. https://doi.org/10.1007/s41742-020-00253-6

Choudhary, M., Kumar, R. & Neogi, S. (2020). Activated biochar derived from Opuntia ficus-indica for the efficient adsorption of malachite green dye, Cu+2 and Ni+2 from water. Journal of Hazardous Materials, 392, 122441. https://doi.org/10.1016/j.jhazmat.2020.122441

Choudhary, S., Rani, M., Singh, R. K., Patra, A., Devika, S. & Prasad, S. K. (2019). Impact of fluoride on agriculture: A review on it’s sources, toxicity in plants and mitigation strategies. International Journal of Chemical Studies, 7(2), 16751680. https://www.chemijournal.com/archives/?year=2019&vol=7&issue=2&ArticleId=5396&si=false

Cui, D., Tan, C., Deng, H., Gu, X., Pi, S., Chen, T., Zhou, L. & Li, A. (2020). Biosorption Mechanism of Aqueous Pb2+, Cd2+, and Ni2+Ions on Extracellular Polymeric Substances (EPS). Archaea, 19. https://doi.org/10.1155/2020/8891543

Dada, A. O., Adekola, F. A., Odebunmi, E. O., Dada, F. E., Bello, O. M., Akinyemi, B. A., … Umukoro, O. G. (2020). Sustainable and low-cost Ocimum gratissimum for biosorption of indigo carmine dye: kinetics, isotherm, and thermodynamic studies. International Journal of Phytoremediation, (14), 15241537. https://doi.org/10.1080/15226514.2020.1785389

Das, S., Dash, H. R. & Chakraborty, J. (2016). Genetic basis and importance of metal resistant genes in bacteria for bioremediation of contaminated environments with toxic metal pollutants. Applied Microbiology and Biotechnology, 100(7), 29672984. https://doi.org/10.1007/s00253-016-7364-4

de Freitas, G. R., Vieira, M. G. & da Silva, M. G. (2019). Fixed bed biosorption of silver and investigation of functional groups on acidified biosorbent from algae biomass. Environmental Science and Pollution Research, 26(36), 3635436366. https://doi.org/10.1007/s11356-019-06731-5

de Sá, A., Abreu, A. S., Moura, I. & Machado, A. V. (2017). Polymeric materials for metal sorption from hydric resources. Water Purification. Elsevier Inc. https://doi.org/10.1016/B978-0-12-804300-4.00008-3

Deniz, F. & Tezel, E. (2020). An Effectual Biosorbent Substance for Removal of Manganese Ions from Aquatic Environment: A Promising Environmental Remediation Study with Activated Coastal Waste of Zostera marina Plant. BioMed Research International, 18. https://doi.org/10.1155/2020/7806154

Dinh, V. P., Xuan, T. D., Hung, N. Q., Luu, T. T., Do, T.-T.-T., Nguyen, T. D., Nguyen, V.-D., Anh, T. T K. & Tran, N. Q. (2021). Primary biosorption mechanism of lead (II) and cadmium (II) cations from aqueous solution by pomelo (Citrus maxima) fruit peels. Environmental Science and Pollution Research, 28(45), 6350463515. https://doi.org/10.1007/s11356-020-10176-6

Elovich, S. Y. & Larionov, O. G. (1962). Theory of adsorption from nonelectrolyte solutions on solid adsorbents - 2. Experimental verification of the equation for the adsorption isotherm from solutions. Bulletin of the Academy of Sciences of the USSR Division of Chemical Science, 11(2), 198203. https://doi.org/10.1007/BF00908017

Emami-Moghaddam, S. A., Harun, R., Mokhtar, M. N. & Zakaria, R. (2018). Potential of Zeolite and Algae in Biomass Immobilization. BioMed Research International, 116. https://doi.org/10.1155/2018/6563196

Escudero, L. B., Vanni, G., Duarte, F. A., Segger, T. & Dotto, G. L. (2018). Biosorption of silver from aqueous solutions using wine industry wastes. Chemical Engineering Communications, 205(3), 325337. https://doi.org/10.1080/00986445.2017.1387856

Ezekoye, O. M., Akpomie, K. G., Eze, S. I., Chukwujindu, C. N., Ani, J. U. & Ujam, O. T. (2020). Biosorptive interaction of alkaline modified Dialium guineense seed powders with ciprofloxacin in contaminated solution: central composite, kinetics, isotherm, thermodynamics, and desorption. International Journal of Phytoremediation, 22(10), 10281037. https://doi.org/10.1080/15226514.2020.1725869

Fathollahi, A., Coupe, S. J., El-Sheikh, A. H. & Sañudo-Fontaneda, L. A. (2020). The biosorption of mercury by permeable pavement biofilms in stormwater attenuation. Science of the Total Environment, 741, 112. https://doi.org/10.1016/j.scitotenv.2020.140411

Fomina, M. & Gadd, G. (2014). Biosorption: Current perspectives on concept, definition and application. Bioresource Technology, 160, 314. https://doi.org/10.1016/j.biortech.2013.12.102

Franco, D. S., Georgin, J., Lima, E. C. & Silva, L. F. (2022). Journal of Water Process Engineering Advances made in removing paraquat herbicide by adsorption technology: A review. Journal of Water Process Engineering, 49, 102988. https://doi.org/10.1016/j.jwpe.2022.102988

Franco, D. S., Georgin, J., Ramos, C. G., Eljaiek, S. M., Romero, D., de Oliveira, A. H., Alasia, D. & Meili, L. (2023). The Synthesis and Evaluation of Porous Carbon Material from Corozo Fruit (Bactris guineensis) for Efficient Propranolol Hydrochloride Adsorption. Molecules, 28(13), 120. https://doi.org/10.3390/molecules28135232

Franco, D. S., Georgin, J., Ramos, C., Netto, M. S., Lobo, B., Jimenez, G., Lima, E. C. & Sher, F. (2023). Production of adsorbent for removal of propranolol hydrochloride: Use of residues from Bactris guineensis fruit palm with economically exploitable potential from the Colombian Caribbean. Journal of Molecular Liquids, 380, 121677. https://doi.org/10.1016/j.molliq.2023.121677

Franco, D. S., Georgin, J., Ramos, C., Netto, M. S., Ojeda, N. J., Vega, N. A., Meili, L., Lima, E. C. & Naushad, M. (2023). The production of activated biochar using Calophyllum inophyllum waste biomass and use as an adsorbent for removal of diuron from the water in batch and fixed bed column. Environmental Science and Pollution Research, 5249852513. https://doi.org/10.1007/s11356-023-26048-8

Freundlich, H. (1907). Über die Adsorption in Lösungen. Zeitschrift Für Physikalische Chemie, 57U(1), 385470. https://doi.org/10.1515/zpch-1907-5723

García, J., García-Galán, M. J., Day, J. W., Boopathy, R., White, J. R., Wallace, S. & Hunter, R. G. (2020). A review of emerging organic contaminants (EOCs), antibiotic resistant bacteria (ARB), and antibiotic resistance genes (ARGs) in the environment: Increasing removal with wetlands and reducing environmental impacts. Bioresource Technology, 307, 123228123228. https://doi.org/10.1016/j.biortech.2020.123228

Gavrilescu, M. (2020). Biomass-a resource for environmental bioremediation and bioenergy. In V. K. Gupta, H. Treichel, R. C. Kuhad & S. Rodriguez-Cout, Recent Developments in Bioenergy Research [pp. 1963]. Elsevier. https://doi.org/10.1016/B978-0-12-819597-0.00002-7

Ge, N., Xu, J., Li, F., Peng, B. & Pan, S. (2017). Immobilization of inactivated microbial cells on magnetic Fe3O4@CTS nanoparticles for constructing a new biosorbent for removal of patulin in fruit juice. Food Control, 82, 8390. https://doi.org/10.1016/j.foodcont.2017.06.027

Georgin, J., Franco, D. S. & Sher, F. (2023). A review of the antibiotic ofloxacin : Current status of ecotoxicology and scientific advances in its removal from aqueous systems by adsorption technology. Chemical Engineering Research and Design, 193, 99120. https://doi.org/10.1016/j.cherd.2023.03.025

Georgin, J., Franco, D. S., Da Boit, K., Lima, E. C. & Silva, L. (2022). A review of the toxicology presence and removal of ketoprofen through adsorption technology. Journal of Environmental Chemical Engineering, 10(3), 107798. https://doi.org/10.1016/j.jece.2022.107798

Georgin, J., Franco, D. S., Netto, M. S., Allasia, D., Oliveira, M. L. & Dotto, G. L. (2020). Treatment of water containing methylene by biosorption using Brazilian berry seeds (Eugenia uniflora). Environmental Science and Pollution Research, 27(17), 2083120843. https://doi.org/10.1007/s11356-020-08496-8

Georgin, J., Franco, D. S., Sher, F., Stracke, D., Franco, P. & Sher, F. (2023). A review of the antibiotic ofloxacin : Current status of ecotoxicology and scientific advances in its removal from aqueous systems by adsorption technology. Chemical Engineering Research and Design, 193, 99120. https://doi.org/10.1016/j.cherd.2023.03.025

Georgin, J., Franco, D. S., Netto, M. S., Gama, B. M., Fernandes, D. P., Sepúlveda, P., Silva, L. & Meili, L. (2022). Effective adsorption of harmful herbicide diuron onto novel activated carbon from Hovenia dulcis. Colloids and Surfaces A: Physicochemical and Engineering Aspects, 654, 117. https://doi.org/10.1016/j.colsurfa.2022.129900

Georgin, J., Franco, D. S., Netto, M. S., Manzar, M. S., Zubair, M., Meili, L., Piccili, D. G. & Silva, L. F. (2022). Adsorption of the First-Line Covid Treatment Analgesic onto Activated Carbon from Residual Pods of Erythrina Speciosa. Environmental Management, 71, 795808. https://doi.org/10.1007/s00267-022-01716-6

Giese, E. C. (2020). Biosorption as green technology for the recovery and separation of rare earth elements. World Journal of Microbiology and Biotechnology, 36(4), 111. https://doi.org/10.1007/s11274-020-02821-6

Giese, E. C., Dekker, R. F. & Barbosa-Dekker, A. M. (2019). Biosorption of lanthanum and samarium by viable and autoclaved mycelium of Botryosphaeria rhodina MAMB-05. Biotechnology Progress, 35(3), 18. https://doi.org/10.1002/btpr.2783

Giese, E. C., Silva, D., Costa, A. F., Almeida, S. G. & Dussán, K. J. (2020). Immobilized microbial nanoparticles for biosorption. Critical Reviews in Biotechnology, 40(5), 653666. https://doi.org/10.1080/07388551.2020.1751583

Grassi, P., Georgin, J., Franco, D. S., Sá, Í. M., Lins, P. V., Foletto, E. L., Jahn, S. L., Meili, L. & Rangabhashiyam, S. (2023). Removal of dyes from water using Citrullus lanatus seed powder in continuous and discontinuous systems. International Journal of Phytoremediation, 116. https://doi.org/10.1080/15226514.2023.2225615

Ho, Y. S. & Mckay, G. (1998). Kinetic Models for the Sorption of Dye from Aqueous Solution by Wood. Process Safety and Environmental Protection, 76(2), 183191. https://doi.org/10.1205/095758298529326

Hussein, M. H., Hamouda, R. A., Elhadary, A. M. A., Abuelmagd, M. A., Ali, S. & Rizwan, M. (2019). Characterization and chromium biosorption potential of extruded polymeric substances from Synechococcus mundulus induced by acute dose of gamma irradiation. Environmental Science and Pollution Research, 26(31), 3199832012. https://doi.org/10.1007/s11356-019-06202-x

Inglezakis, V. J. (2007). Solubility-normalized Dubinin-Astakhov adsorption isotherm for ion-exchange systems. Microporous and Mesoporous Materials, 103(1–3), 7281. https://doi.org/10.1016/j.micromeso.2007.01.039

Izatt, R. M., Izatt, S. R., Izatt, N. E., Krakowiak, K. E., Bruening, R. L. & Navarro, L. (2015). Industrial applications of molecular recognition technology to separations of platinum group metals and selective removal of metal impurities from process streams. Green Chemistry, 17(4), 22362245. https://doi.org/10.1039/C4GC02188F

Jacob, J. M., Karthik, C., Saratale, R. G., Kumar, S. S., Prabakar, D., Kadirvelu, K. & Pugazhendhi, A. (2018). Biological approaches to tackle heavy metal pollution: A survey of literature. Journal of Environmental Management, 217, 5670. https://doi.org/10.1016/j.jenvman.2018.03.077

Jiang, M., Qi, Y., Liu, H. & Chen, Y. (2018). The Role of Nanomaterials and Nanotechnologies in Wastewater Treatment: a Bibliometric Analysis. Nanoscale Research Letters, 113. https://doi.org/10.1186/s11671-018-2649-4

Kalak, T., Dudczak-Hałabuda, J., Tachibana, Y. & Cierpiszewski, R. (2020). Effective use of elderberry (Sambucus nigra) pomace in biosorption processes of Fe(III) ions. Chemosphere, 246, 18. https://doi.org/10.1016/j.chemosphere.2019.125744

Kanamarlapudi, S. L. R. K., Chintalpudi, V. K. & Muddada, S. (2018). Application of Biosorption for Removal of Heavy Metals from Wastewater. In J. Derco & B. Vrana (eds.), Biosorption [pp. 69116]. IntechOpen. https://doi.org/10.5772/intechopen.77315

Kulkarni, R. M., Vidya Shetty, K. & Srinikethan, G. (2019). Kinetic and equilibrium modeling of biosorption of nickel (II) and cadmium (II) on brewery sludge. Water Science and Technology, 79(5), 888894. https://doi.org/10.2166/wst.2019.090

Lagergren, S. Y. (1907). Zur Theorie der sogenannten Adsorption. Zeitschrift Für Chemie Und Industrie Der Kolloide, 2(1), 115. https://doi.org/10.1007/BF01501332

Langmuir, I. (1918). The adsorption of gases on plane surfaces of glass, mica and platinum. Journal of the American Chemical Society, 40(9), 13611403. https://doi.org/10.1021/ja02242a004

Lebron, Y. A., Moreira, V. R. & de Souza, L. V. (2021). Biosorption of methylene blue and eriochrome black T onto the brown macroalgae Fucus vesiculosus: equilibrium, kinetics, thermodynamics and optimization. Environmental Technology, 42(2), 279297. https://doi.org/10.1080/09593330.2019.1626914

Lellis, B., Fávaro-Polonio, C. Z., Pamphile, J. A. & Polonio, J. C. (2019). Effects of textile dyes on health and the environment and bioremediation potential of living organisms. Biotechnology Research and Innovation, 3(2), 275290. https://doi.org/10.1016/j.biori.2019.09.001

Li, D., Li, R., Ding, Z., Ruan, X., Luo, J., Chen, J., Zheng, J. & Tang, J. (2020). Discovery of a novel native bacterium of Providencia sp. with high biosorption and oxidation ability of manganese for bioleaching of heavy metal contaminated soils. Chemosphere, 241, 125039. https://doi.org/10.1016/j.chemosphere.2019.125039

Liu, T., Hou, J. H., Wang, J. B., Wang, W., Wang, X. Y. & Wu, J. L. (2018). Biosorption of heavy metals from aqueous solution by the novel biosorbent Pectobacterium sp. ND2. Environmental Progress and Sustainable Energy, 37(3), 968974. https://doi.org/10.1002/ep.12757

Liu, L., Liu, J., Liu, X., Dai, C., Zhang, Z., Song, W. & Chu, Y. (2019). Kinetic and equilibrium of U(VI) biosorption onto the resistant bacterium Bacillus amyloliquefaciens. Journal of Environmental Radioactivity, 203, 117124. https://doi.org/10.1016/j.jenvrad.2019.03.008

Manikam, M. K., Halim, A. A., Hanafiah, M. M. & Krishnamoorthy, R. R. (2019). Removal of ammonia nitrogen, nitrate, phosphorus and cod from sewage wastewater using palm oil boiler ash composite adsorbent. Desalination and Water Treatment, 149, 2330. https://doi.org/10.5004/dwt.2019.23842

Moghazy, R. M., Labena, A. & Husien, S. (2019). Eco-friendly complementary biosorption process of methylene blue using micro-sized dried biosorbents of two macro-algal species (Ulva fasciata and Sargassum dentifolium): Full factorial design, equilibrium, and kinetic studies. International Journal of Biological Macromolecules, 134, 330343. https://doi.org/10.1016/j.ijbiomac.2019.04.207

Mustapha, M. U. & Halimoon, N. (2015). Microorganisms and Biosorption of Heavy Metals in the Environment: A Review Paper. Journal of Microbial & Biochemical Technology, 07(05), 253256. https://doi.org/10.4172/1948-5948.1000219

Narayanan, I., Kumar, P. S., Franco, D. S., Georgin, J. & Meili, L. (2023). Insight into the biosorptive removal mechanisms of hexavalent chromium using the red macroalgae Gelidium sp. Biomass Conversion and Biorefinery, 115. https://doi.org/10.1007/s13399-023-04390-8

Nishikawa, E., da Silva, M. G. & Vieira, M. G. (2018). Cadmium biosorption by alginate extraction waste and process overview in Life Cycle Assessment context. Journal of Cleaner Production, 178, 166175. https://doi.org/10.1016/j.jclepro.2018.01.025

Nwidi, I. & Agunwamba, J. (2016). Comparative Analysis of Some Existing Kinetic Models With Proposed Models in the Biosorption of Three Heavy Metals in a Flow-Batch Reactor Using Five Selected Micro-Organisms. Nigerian Journal of Technology, 35(3), 15. https://doi.org/10.4314/njt.v35i3.29

Ojima, Y., Kosako, S., Kihara, M., Miyoshi, N., Igarashi, K. & Azuma, M. (2019). Recovering metals from aqueous solutions by biosorption onto phosphorylated dry baker’s yeast. Scientific Reports, 9(1), 19. https://doi.org/10.1038/s41598-018-36306-2

Othmani, A., Kesraoui, A. & Seffen, M. (2021). Removal of Phenol from Aqueous Solution by Coupling Alternating Current with Biosorption. Environmental Science and Engineering, 803807. https://doi.org/10.1007/978-3-030-51210-1_126

Páez-Vélez, C., Rivas, R. E. & Dussán, J. (2019). Enhanced gold biosorption of Lysinibacillus sphaericus CBAM5 by encapsulation of bacteria in an alginate matrix. Metals, 9(8), 110. https://doi.org/10.3390/met9080818

Pan, H.-W., Iizuka, A. & Shibata, E. (2021). Gold recovery from dilute aqueous solution by a biosorbent derived from woody biomass. Chemical Engineering Communications, 208(12), 17111724. https://doi.org/10.1080/00986445.2020.1813117

Rangabhashiyam, S. & Balasubramanian, P. (2019). Characteristics, performances, equilibrium and kinetic modeling aspects of heavy metal removal using algae. Bioresource Technology Reports, 5, 261279. https://doi.org/10.1016/j.biteb.2018.07.009

Rani, S., Bansal, M., Kaur, K. & Sharma, S. (2019). Biosorption of copper(II) ions using timber industry waste based biomass. Rasayan Journal of Chemistry, 12(3), 12471261. https://doi.org/10.31788/RJC.2019.1235171

Rasheed, A., Ghous, T., Mumtaz, S., Zafar, M. N., Akhter, K., Shabir, R., Ul-Abdin, Z. & Shafqat, S. S. (2020). Immobilization of Pseudomonas aeruginosa static biomass on eggshell powder for on-line preconcentration and determination of Cr (VI). Open Chemistry, 18(1), 303313. https://doi.org/10.1515/chem-2020-0031

Rehman, R., Farooq, S. & Mahmud, T. (2018). Use of Agro-waste Musa acuminata and Solanum tuberosum peels for Economical Sorptive Removal of Emerald Green dye in Ecofriendly way. Journal of Cleaner Production, 206, 117. https://doi.org/10.1016/j.jclepro.2018.09.226

Saha, S., Zubair, M., Khosa, M. A., Song, S. & Ullah, A. (2019). Keratin and Chitosan Biosorbents for Wastewater Treatment: A Review. Journal of Polymers and the Environment, 27(7), 13891403. https://doi.org/10.1007/s10924-019-01439-6

Salman, M., Athar, M. & Farooq, U. (2015). Biosorption of heavy metals from aqueous solutions using indigenous and modified lignocellulosic materials. Reviews in Environmental Science and Biotechnology, 14(2), 211228. https://doi.org/10.1007/s11157-015-9362-x

Sellaoui, L., Bouzidi, M., Franco, D. S., Alshammari, A. S., Gandouzi, M., Georgin, J., Mohamed, N. B. H., Erto, A. & Badawi, M. (2023). Exploitation of Bauhinia forficata residual fruit powder for the adsorption of cationic dyes. Chemical Engineering Journal, 456, 141033. https://doi.org/10.1016/j.cej.2022.141033

Selvakumar, A. & Rangabhashiyam, S. (2019). Biosorption of Rhodamine B onto novel biosorbents from Kappaphycus alvarezii, Gracilaria salicornia and Gracilaria edulis. Environmental Pollution, 255, 113291. https://doi.org/10.1016/j.envpol.2019.113291

Silva, A., Coimbra, R. N., Escapa, C., Figueiredo, S. A., Freitas, O. M. & Otero, M. (2020). Green microalgae scenedesmus obliquus utilization for the adsorptive removal of nonsteroidal anti-inflammatory drugs (NSAIDs) from water samples. International Journal of Environmental Research and Public Health, 17(10), 124. https://doi.org/10.3390/ijerph17103707

Singh, S., Kumar, V., Datta, S., Dhanjal, D. S., Sharma, K., Samuel, J. & Singh, J. (2020). Current advancement and future prospect of biosorbents for bioremediation. Science of the Total Environment, 709, 135895. https://doi.org/10.1016/j.scitotenv.2019.135895

Sintakindi, A. & Ankamwar, B. (2021). Fungal biosorption as an alternative for the treatment of dyes in waste waters: a review. Environmental Technology Reviews, 10(1), 2643. https://doi.org/10.1080/21622515.2020.1869322

Sun, W., Sun, W. & Wang, Y. (2019). Biosorption of Direct Fast Scarlet 4BS from aqueous solution using the green-tide-causing marine algae Enteromorpha prolifera. Spectrochimica Acta - Part A: Molecular and Biomolecular Spectroscopy, 223, 117347. https://doi.org/10.1016/j.saa.2019.117347

Sunsandee, N., Ramakul, P., Phatanasri, S. & Pancharoen, U. (2020). Biosorption of dicloxacillin from pharmaceutical waste water using tannin from Indian almond leaf: Kinetic and equilibrium studies. Biotechnology Reports, 27, e00488. https://doi.org/10.1016/j.btre.2020.e00488

Tan, L., Dong, H., Liu, X., He, J., Xu, H. & Xie, J. (2017). Mechanism of palladium(II) biosorption by: Providencia vermicola. RSC Advances, 7(12), 70607072. https://doi.org/10.1039/c6ra27589c

Temkin, M. & Pyzhev, V. (1939). Kinetics of the synthesis of ammonia on promoted iron catalysts. Journal of Physical Chemistry, 13, 851867.

Torres, E. (2020). Biosorption: A review of the latest advances. Processes, 8(12), 123. https://doi.org/10.3390/pr8121584

Tran, N. H., Hoang, L., Nghiem, L. D., Nguyen, H., Ngo, H. H., Guo, W., Trinh, Q. T., Mai, N. H., Chen, H., Duc, N. D. & Gin, K. Y.-H. (2019). Occurrence and risk assessment of multiple classes of antibiotics in urban canals and lakes in Hanoi, Vietnam. Science of the Total Environment, 692, 157174. https://doi.org/10.1016/j.scitotenv.2019.07.092

Trojanowicz, M. (2020). Removal of persistent organic pollutants (POPs) from waters and wastewaters by the use of ionizing radiation. Science of the Total Environment, 718(68), 134425. https://doi.org/10.1016/j.scitotenv.2019.134425

Turolla, A., Cattaneo, M., Marazzi, F., Mezzanotte, V. & Antonelli, M. (2018). Antibiotic resistant bacteria in urban sewage: Role of full-scale wastewater treatment plants on environmental spreading. Chemosphere, 191, 761769. https://doi.org/10.1016/j.chemosphere.2017.10.099

Vasilieva, S. G., Lobakova, E. S., Lukyanov, A. A. & Solovchenko, A. E. (2016). Immobilized microalgae in biotechnology. Moscow University Biological Sciences Bulletin, 71(3), 170176. https://doi.org/10.3103/S0096392516030135

Velkova, Z., Kirova, G., Stoytcheva, M., Kostadinova, S., Todorova, K. & Gochev, V. (2018). Immobilized microbial biosorbents for heavy metals removal. Engineering in Life Sciences, 18(12), 871881. https://doi.org/10.1002/elsc.201800017

Vidyashankar, S. & Ravishankar, G. A. (2016). Algae-based bioremediation: Bioproducts and biofuels for biobusiness. In M. N. V. Prasad, Bioremediation and Bioeconomy [pp. 457493]. Elsevier Inc. https://doi.org/10.1016/B978-0-12-802830-8.00018-6

Vieira, Y., Juliana, M. N., Georgin, J., Oliveira, M. L. S., Pinto, D. & Dotto, G. L. (2022). An overview of forest residues as promising low-cost adsorbents. Gondwana Research, 110, 393420. https://doi.org/10.1016/j.gr.2021.06.018

Villen-Guzman, M., Gutierrez-Pinilla, D., Gomez-Lahoz, C., Vereda-Alonso, C., Rodriguez-Maroto, J. M. & Arhoun, B. (2019). Optimization of Ni (II) biosorption from aqueous solution on modified lemon peel. Environmental Research, 179(B), 108849. https://doi.org/10.1016/j.envres.2019.108849

Wahlang, B. (2018). Exposure to persistent organic pollutants: Impact on women’s health. Reviews on Environmental Health, 33(4), 331348. https://doi.org/10.1515/reveh-2018-0018

Wang, Y. & Huang, K. (2020). Biosorption of tungstate onto garlic peel loaded with Fe(III), Ce(III), and Ti(IV). Environmental Science and Pollution Research, 27(27), 3369233702. https://doi.org/10.1007/s11356-020-09309-8

Wang, L., Xiao, H., He, N., Sun, D. & Duan, S. (2019). Biosorption and Biodegradation of the Environmental Hormone Nonylphenol By Four Marine Microalgae. Scientific Reports, 9(1), 111. https://doi.org/10.1038/s41598-019-41808-8

Wang, N., Qiu, Y., Xiao, T., Wang, J., Chen, Y., Xu, X., Kan, Z., Fan, L. & Yu, H. (2019). Comparative studies on Pb(II) biosorption with three spongy microbe-based biosorbents: High performance, selectivity and application. Journal of Hazardous Materials, 373, 3949. https://doi.org/10.1016/j.jhazmat.2019.03.056

Wang, X., Xia, K., Yang, X. & Tang, C. (2019). Growth strategy of microbes on mixed carbon sources. Nature Communications, 10(1), 17. https://doi.org/10.1038/s41467-019-09261-3

Wernke, G., Fagundes-Klen, M. R., Vieira, M. F., Suzaki, P. Y., de Souza, H. K., Shimabuku, Q. L. & Bergamasco, R. (2020). Mathematical modelling applied to the rate-limiting mass transfer step determination of a herbicide biosorption onto fixed-bed columns. Environmental Technology, 41(5), 638648. https://doi.org/10.1080/09593330.2018.1508252

Xie, J., Feng, N., Wang, R., Guo, Z., Dong, H., Cui, H., Wu, H., Qiu, G. & Liu, X. (2020). A Reusable Biosorbent Using Ca-Alginate Immobilized Providencia vermicola for Pd(II) Recovery from Acidic Solution. Water, Air, and Soil Pollution, 231(2), 110. https://doi.org/10.1007/s11270-020-4399-z

Xu, S., Xing, Y., Liu, S., Hao, X., Chen, W. & Huang, Q. (2020). Characterization of Cd2+ biosorption by Pseudomonas sp. strain 375, a novel biosorbent isolated from soil polluted with heavy metals in Southern China. Chemosphere, 240, 124893. https://doi.org/10.1016/j.chemosphere.2019.124893

Yang, T., Chen, M. L. & Wang, J. H. (2015). Genetic and chemical modification of cells for selective separation and analysis of heavy metals of biological or environmental significance. TrAC - Trends in Analytical Chemistry, 66, 90102. https://doi.org/10.1016/j.trac.2014.11.016

Yu, D. & Xu, C. (2017). Mapping research on carbon emissions trading: a co-citation analysis. Renewable and Sustainable Energy Reviews, 74, 13141322. https://doi.org/10.1016/j.rser.2016.11.144

Zanoni, M. V. & Yanamaka, H. (2016). Corantes: Caracterização química, toxicológica, métodos de detecção e tratamento. Fronteiras.

Zhang, C., Ren, H. X., Zhong, C. Q. & Wu, D. (2020). Biosorption of Cr(VI) by immobilized waste biomass from polyglutamic acid production. Scientific Reports, 10(1), 18. https://doi.org/10.1038/s41598-020-60729-5