ECONÓMICAS

García, Hoyos, Cassab y Díaz / Económicas CUC, vol. 42 no. 1, pp. 208–229, Enero - Junio, 2021

CUC

Mapas de conocimiento regional: Agricultura, ganadería y turismo en el municipio de Montería - Colombia

Regional knowledge maps: Agriculture, livestock and tourism in the municipality of Montería - Colombia

DOI: https://doi.org/10.17981/econcuc.42.1.2021.Org.5

Resumen

Este artículo recoge los resultados de una investigación cuyo objetivo es diseñar Mapas de Conocimiento (MC) aplicados a la gestión del conocimiento regional para los sectores que impulsan la economía en el municipio de Montería, como son la ganadería, la agricultura y el turismo. En el presente artículo se reconocen los componentes de un Sistema de Información Regional (SIR) para determinar los factores y actores que están inmersos en un sistema de innovación. La metodología utilizada es de tipo descriptiva, basada en los SIR que identifica las fuentes documentales y clasificaciones específicas para una región, con esta información se construyen los perfiles que contienen los MC. La discusión giró en torno a que las fuentes de información encontradas son diversas a las necesidades de identificación del conocimiento regional, en este sentido los resultados reflejan tres tipos de MC, uno por cada sector donde se recogen los actores, las estructuras, la infraestructura, los recursos y el capital social. Asimismo, se detectó la ausencia de elementos como parques tecnológicos, que ayudan a gestionar el conocimiento entre actores, y se concluyó que es relevante conocer los flujos de información entre los sectores y actores para el análisis de los MC y faciliten la gestión del conocimiento en el municipio, debido a que estos promueven la innovación y el desarrollo, para la construcción de planes de desarrollo territorial.

Palabras clave: Construcción de mapas de conocimiento; actores; sectores; gestión de conocimiento; sistema de innovación regional; inteligencia territorial

Abstract

This article collects the results of a research whose objective is to design Knowledge Maps (KM) applied to regional knowledge management for the sectors that drive the economy in the municipality of Montería, such as: livestock, agriculture and tourism. This article recognizes the components of a Regional Information System (RIS) to determine the factors and actors that are immersed in an innovation system. The methodology used is descriptive, based on the RIS that identifies the documentary sources and specific classifications for a region, with this information the profiles containing the KM are built. The discussion revolved around the fact that the sources of information found are diverse to the needs of identification of regional knowledge, in this sense the results reflect three types of KM, one for each sector where the actors, structures, infrastructure, resources and social capital. Likewise, the absence of elements such as technology parks was detected, which help to manage knowledge between actors, and it was concluded that it is relevant to know the information flows between sectors and actors for the analysis of KMs and facilitate knowledge management in the municipality, because they promote innovation and development, for the construction of territorial development plans.

Keywords: Construction of knowledge maps; actors; sectors; knowledge management; regional innovation system; territorial intelligence

Artículo de investigación.

Fecha de recepción: 18/05/2020

Fecha de devolución: 24/10/2020

Fecha de aceptación: 30/10/2020

Fecha de publicación: 05/11/2020

Ronny Alberto García Romero E:\Users\aromero17\Downloads\orcid_16x16.png

Universidad Pontificia Bolivariana

Montería, Córdoba (Colombia)

Katia Rafaela Hoyos Núñez E:\Users\aromero17\Downloads\orcid_16x16.png

Universidad Pontificia Bolivariana

Montería, Córdoba (Colombia)

Patricia Milena Cassab Martínez E:\Users\aromero17\Downloads\orcid_16x16.png

Universidad Pontificia Bolivariana

Montería, Córdoba (Colombia)

José Luis Díaz Ballesteros E:\Users\aromero17\Downloads\orcid_16x16.png

Universidad Pontificia Bolivariana

Montería, Córdoba (Colombia)

.

Para citar este artículo:

García, R., Hoyos, K., Cassab, P. & Díaz, J. (2021). Mapas de conocimiento regional: Agricultura, ganadería y turismo en el municipio de Montería – Colombia. Económicas CUC, 42(1), 189–229. DOI: https://doi.org/10.17981/econcuc.42.1.2021.Org.5

JEL: L26, Z11.

Introducción

Este artículo es resultado de una investigación referente a metodologías para identificar y generar conocimiento entre actores de innovación en el municipio de Montería para el diseño de planes estratégicos y toma de decisiones, una de las conclusiones encontradas, es la dificultad de clasificar la información, tanto de las actividades como las estadísticas, de manera que se pueda identificar, clasificar y generar conocimiento en los sectores líderes en la economía del municipio de Montería.

En consecuencia, el articulo define los elementos involucrados en el desarrollo de la región, y la innovación, que se deben incluir en el diseño de mapas de conocimiento del municipio de Montería, como son: los actores, las estructuras, la infraestructura, el capital social y los recursos (naturales, demográficos, capital intelectual), para que se gestione estratégicamente la información y el conocimiento generado en el territorio, como base para la innovación, y para el diseño de planes estratégicos y tomar decisiones fundamentadas.

En este sentido, el manejo de la información es fundamental para las instituciones y la sociedad en general, ello conlleva a realizar acciones que permiten la planificación de los recursos y actividades de la información, la recolección y validación de la misma, la utilización de los resultados y la evaluación del desempeño del proceso de información (Fernández-Arias, Quevedo-Cano & Hidalgo, 2017), es importante gestionar la información que se transforma en conocimiento y sirve en las regiones como motor de innovación para impulsar el desarrollo sostenible y diseñar políticas regionales mediante la gestión del conocimiento (Sinisterra-Núñez, Osorio-Bayter, Gabalán-Coello & Vásquez-Rizo, 2019; García, 2013).

Así mismo, los MC se convierten en un instrumento útil para recoger el conocimiento existente y necesario para la gestión en las organizaciones (Balaid, Abd Rozan, Hikmi & Memon, 2016), y aplicado a la región, facilita a los actores identificar el conocimiento existente, y permite determinar de qué conocimiento se carece (Sinisterra-Núñez et al., 2019; García-Alsina, Wartena & Lieberam-Schmidt, 2015; Barirani, Agard & Beaudry, 2013; Proposición no de Ley 162/000850, 2011).

En tanto que, los MC en años recientes está incrementando el número de estudios desde diferentes ópticas, relacionado con el análisis de redes, visualización de la información y minería de texto, dicha investigación aún está en un primer estadio y la existente se orientan a estudios, que vinculan los MC con el contexto organizativo (Balaid et al., 2016). Sin embargo, escasean los estudios referidos a MC con enfoques regionales. En este sentido, este artículo contribuye a expandir los resultados de una metodologia para efectuar mapas de conocimiento de una región, tomando los sectores económicos agricultura, ganadería y turismo del municipio de Montería (Colombia).

Se plantea entonces, construir mapas de conocimiento regionales, identificando las fuentes de información como los planes de desarrollo nacional, departamental y municipal; y las bases de datos de la Cámara de Comercio, Registro Único de Turismo, y páginas web de instituciones públicas y privadas, entre otras. Los MC se han efectuado siguiendo una metodología basada en los Sistemas de Innovación Regionales (SIR); de aquí se extrae información procedente de fuentes específicas y se presenta la información tomando como soporte el marco ofrecido por los SIR (Garcia-Alsina, 2013). Con base en estos MC, se identifica el potencial de innovación existente en el territorio y los elementos que se deben desarrollar para impulsar la diseminación y generación de mayor conocimiento, base de la innovación (Espejel, Illescas, Hernández, Santos & Ramírez, 2018; García-Alsina et al, 2015).

Dado lo anterior, la investigación permitió definir los elementos que hacen parte del desarrollo de la región, en los tres sectores económicos promisorios del municipio de Montería (de ellos la innovación, es el elemento fundamental en el diseño de los MC), como son: los actores, las estructuras, la infraestructura, el capital social, y los recursos (naturales, demográficos, capital intelectual, entre otros). El valor de estos MC son el sustento para promover y apoyar el desarrollo económico del municipio de Montería en los sectores tratados para facilitar el intercambio y la transferencia de conocimiento para la toma de decisiones, y la valoración de la metodología utilizada, para la exposición de futuras líneas de investigación.

Fundamentación Teórica

Mapas de conocimiento

En la literatura se encuentra diversidad de definiciones referente a los MC, pero estas definiciones se refieren específicamente al conocimiento en las organizaciones, el conocimiento existente al interior de una organización. Una primera definición la plantean Balaid et al. (2016) sobre los MC como herramientas gráficas que permiten visualizar fuentes del conocimiento, es decir, en dónde y cómo se encuentra el conocimiento en una organización, los flujos, relaciones de conocimiento entre trabajadores o proyectos; Trochim (citado por Kim, Suh & Hwang, 2003) conceptua que los MC son “un proceso estructurado, enfocado en un tema o construcción de interés, que involucra aportes de uno o más participantes, que produce una visión pictórica de sus ideas y conceptos y cómo están interrelacionados” (p. 35).

Mapas de conocimiento desde el enfoque territorial

En lo que se refiere a MC en una región se observa que, aunque escasea la literatura se puede definir como la herramienta que recoge el conocimiento creado por los actores involucrados en el desarrollo de una región y los flujos de información entre los actores, de modo que su análisis identifica fortalezas y debilidades a nivel territorial (Garcia-Alsina et al., 2015).

En ese aspecto, los beneficios que aporta la construcción de MC en las organizaciones como lo dice Balaid et al. (2016) son: Conecta los expertos, accede a tiempo al conocimiento, identifica los activos de conocimiento y el flujo de éste entre los empleados, reestructura la organización, identifica los gaps de conocimiento, forma el equipo e identifica el conocimiento. Además de lo anterior, aplicado a la región, los MC dan a conocer el conocimiento producido y de que conocimiento se carece, de modo que el análisis de los MC facilite la planificación estratégica y los procesos de toma de decisiones para preservar el conocimiento existente y fomentar la creación del conocimiento que se precisa o requiere en la región.

Otros aspectos importantes en la construcción de los MC, es la metodología utilizada y las herramientas empleadas, la primera se compone de varias fases en las que se observan distintos elementos organizativos o procesos. Córdova y Gutiérrez (2018) proponen un modelo de Gestión de Conocimiento compuesto por cuatro etapas: socialización, externalización, combinación e internalización; y Kim et al. (2003) proponen cinco etapas aplicadas a una organización: Definir el conocimiento organizacional, análisis del mapa de procesos, extracción del conocimiento, perfil de conocimiento, y enlace de conocimiento y validación de mapa de conocimiento. Si bien ambos autores determinan etapas diferentes, convergen al mismo objetivo. Y de las herramientas, es relevante que éstas faciliten el procesamiento de la información y cómo se visualizan en los mapas; según Liu & Li (2011), las herramientas se basan en: La categorización y agrupamiento de texto, en los métodos de extracción de metaconocimientos, en el análisis de redes sociales, y la optimización de MC de experiencia.

En el mercado hay una variedad de herramientas tecnológicas de gestión del conocimiento y software para construir MC. Dentro de un primer grupo se tienen diversos sistemas de información como son los repositorios de información, sistemas de gestión de base de datos, herramientas colaborativas, gestores de contenidos, inteligencia del cliente, intranets, o plataformas colaborativas (Córdova & Gutíerrez, 2018; Tyndale, 2002). Dentro de un segundo grupo, las herramientas para construir MC referido a áreas disciplinares especificas, se mencionan diversas herramientas de software, como Mindmaps, Xmind, Lets-focus, Inspiration y Mindjet, entre otras (García, 2013; Eppler, 2008).

En términos generales, se puede decir que los Mapas de Conocimiento regional son el soporte donde se recoge el conocimiento existente y las estructuras que lo conforman.

Sistemas de Innovación Regional (SIR)

Aplicado a una región, García et al., 2015; Wartena & Garcia-Alsina (2015) proponen una metodologia basada en los estudios de los SIR, teniendo en cuenta la identificación de los componentes de los mapas como parte integral de la metodología utilizada para su elaboración. La metodología requiere tener una estructura o un marco teórico que permita identificar, clasificar, integrar y sistematizar toda la información y conocimiento existente en una organización o una región, y un marco para identificar los componentes regionales involucrados en la innovación y en el desarrollo, como son: los actores, los recursos, el capital social, las estructuras, las instituciones y las organizaciones (Andersson, 2013; Chen & Guan, 2011; Jiménez, Fernández & Menéndez, 2011; Sharif, 2006; Doloreux & Parto, 2005; Asheim & Coenen, 2005; Cooke, 2016; Stuck, Broekel & Diez, 2015; Asheim, Smith & Oughton, 2012), como se puede apreciar en la Figura 1.

Figura 1. Componentes de un SIR.

Fuente: García (2013) y García et al. (2015).

Se ha seleccionado este marco teórico puesto que, además de identificar los actores regionales y el conocimiento potencial residentes en ellos, permite ver componentes que contribuyen al desarrollo de políticas económicas y de innovación del territorio; dentro de este se mencionan los recursos naturales, los cuales en sí no son conocimiento, pero si denotan la necesidad de cierto conocimiento para gestionarlos y potenciarlos sobre todo si se han identificado como soporte para desarrollar determinadas políticas, como el turismo.

De acuerdo a estudios previos, los componentes de un SIR se agrupan en cinco conceptos (García, 2013):

  1. Actores regionales, que son organizaciones pertenecientes a sectores públicos y privados, como las empresas, universidades, institutos o centros de investigación, ONG, o administraciones públicas (Jiménez et al., 2011; Ojeda, Rodríguez & Bórquez, 2012). Este elemento facilita identificar las áreas de conocimiento en las que están trabajando estos actores, así como el conocimiento potencial que pueden precisar. Constituyen por ello, una base para analizar las sinergias que se podrían establecer entre ellos, o que los mismos actores busquen alianzas.
  2. Estructuras, concepto que engloba distintos tipos de elementos: a) estructuras económicas (tipos de sectores de actividad, tamaño de las empresas), b) estructuras de conocimiento (disciplinas, instituciones de investigación), c) estructuras políticas y administrativas (partidos políticos, parlamento, gobiernos locales, y asociaciones) (Fröhlich, 2010; Voß, 2002). Algunas de las partes de las estructuras se podrían confundir con actores. La diferencia estriba en que mientras en el apartado actores se identifican nominalmente a estos, en estructuras se identifica de manera global y numéricamente por conceptos, a fin de obtener un mapeo conceptual.
  3. Infraestructuras, relacionadas con recursos naturales y técnicos (agua potable, aguas residuales, electricidad y transporte), aspectos sociales (sanidad, educación, cultura), finanzas (sector bancario, capital de riesgo, y ayudas gubernamentales), política, y sistemas de ciencia e innovación (Voß, 2002; Edquist, 1997). De nuevo aquí, algunos aspectos de las infraestructuras se pueden confundir con los actores. Una vez más, en el componente infraestructuras recoge una imagen global y resumen numérico de cada apartado de este componente.
  4. Recursos existentes en un territorio relacionados con la naturaleza (geología, agua, aire, clima, capacidad de acumulación), materias primas (minerales, vegetación, fauna) demografía (población, estructura), capacidades de innovación regional y activos intangibles (capital intelectual) (Espejel, et al., 2018; Doloreux & Parto, 2005; Voß, 2002).
  5. Capital social, este concepto se incluye porque la innovación es un proceso social a través del cual las organizaciones aprenden (Pérez, 2019; Espejel et al., 2018; Doloreux & Parto, 2005). El concepto de capital social está basado en la idea de que los individuos o las comunidades en contextos sociales pueden usar recursos a los que tienen acceso a través de lazos sociales (Coleman, 1988; Lin, 2001; Putnam, 1993).

    El Capital Social se refiere a las relaciones que tienen lugar entre personas y en qué contexto ocurren para generar conocimiento como una base para innovar. Aplicado a un territorio, los vínculos pueden atraer capital intelectual y recursos. Más específicamente, incluyendo este marco en los SIR, el capital social permite obtener información sobre cuál es la colaboración institucional (universidades-gobierno-industria) (Etzkowitz & Leydesdorff, 1995), y las diferentes dimensiones que pueden influir el capital social: dimensión estructural (enlaces en las redes, configuración de la red); dimensión cognitiva (narrativas, códigos y lenguajes compartidos); y dimensión relacional (confianza, normas, identificación de obligaciones) (Nahapiet & Ghoshal, 1998).

En definitiva, los componentes de un SIR facilitan la difusión de conocimiento (Edquist, 2005). Son uno de los más importantes factores que explican las diferencias en innovación entre regiones. Además, la proximidad geográfica debe ser un aspecto más a considerar, porque es un requisito para la difusión del conocimiento, teniendo en cuenta que una parte del conocimiento es tácito (Tappeiner, Hauser & Walde, 2008). En este sentido, la existencia de clústers o parques tecnológicos es uno de los aspectos que deben ser tenidos en cuenta.

Metodogía

La estructura de este articulo comprendió un rastreo documental, lo que permitió la búsqueda de documentos de forma física, virtual y bases de datos, para realizar un análisis de tipo descriptivo de los mismos y así obtener información relevante proveniente de fuentes secundarias, lo que posibilitó determinar además, de manera sistemática la estructura del SIR y sus relaciones en las áreas de estudio para la construcción de los MC. Es de tipo exploratorio, porque se obtuvo una serie de resultados relacionados con el problema y contribuyó al análisis de la información, lo cual permitió la comprobación de las concepciones teóricas; y de tipo documental, debido a que contribuyó a la planeación, organización y estrategias para la construcción de los MC.

El enfoque metodológico planteado en la investigación es cualitativo, al permitir recolectar, organizar y analizar información, de una serie de fuentes para responder al planteamiento del problema, utilizadas para contextualizar y comprender el fenómeno en estudio, y poder revisar los actores involucrados, y a partir de allí, relacionar la información y desarrollar los MC en los sectores en estudio.

Para realizar los MC de las áreas de ganadería, agricultura y turismo del municipio de Montería se identificaron en primer lugar las fuentes de donde extraer los componentes que promueven la innovación y el desarrollo para esa región. Ello se efectuó de acuerdo con la estructura definida para identificar los elementos que componen un SIR siguiendo el marco teórico desarrollado por Wartena y García-Alsina (2015) y García et al. (2015).

El estudio se ha localizado mediante el análisis de las siguientes fuentes de información: 1) Fuentes documentales, como la planificación estratégica de los diferentes programas de las agencias gubernamentales establecidas en el municipio de Montería, programas políticos, informes y redes web; 2) Registro Único Empresarial y Social (RUES) ubicado en la Cámara de Comercio de las empresas activas; 3) Registro Nacional de Turismo (RNT); 4) Plataforma ScientTI de Colciencias, cuya base de datos informa de los grupos de investigación reconocidos, pertenecientes a las universidades colombianas; 5) Ministerio de Industria y Turismo; 6) Censo Nacional Agropecuario del Departamento Administrativo Nacional de Estadística-DANE; 7) Sistema Nacional de Información de la Educación Superior (SNIES), cuya base de datos ofrece información sobre titulaciones universitarias ofrecidas por las universidades colombianas; y 8) Base de datos de patentes alojada en la Superintendencia de Industria y Comercio del Ministerio de Comercio.

La búsqueda de información en las bases de datos antes citadas se ha hecho siguiendo las opciones y las clasificaciones que cada una ofrece. Las bases de datos referentes a sectores económicos utilizan la Clasificación Industrial Internacional Uniforme de todas las Actividades Económicas (CIIU). Para la búsqueda de patentes en la base de datos correspondiente se ha contado con la Clasificación de Locarno y con la Clasificación Internacional de Patentes (IPC).

El resultado de las fuentes consultadas ha permitido identificar los actores sobre la base del cual se ha realizado el estudio, como se observa en la Tabla 1.

Tabla 1.

Actores identificados.

Sector

Perfil de actores

Nº de actores

Turismo

Organismos gubernamentales.

2

Empresas.

7

Universidades.

1

Institutos técnicos y tecnológicos.

1

Centros de investigación.

0

Asociaciones.

5

Ganadería

Organismos gubernamentales.

1

Empresas.

64

Universidades.

1

Institutos técnicos y tecnológicos.

1

Centros de investigación.

1

Asociaciones.

2

Agricultura

Organismos gubernamentales.

1

Empresas.

37

Universidades.

2

Institutos técnicos y tecnológicos.

1

Centros de investigación.

2

Asociaciones.

3

Fuente: Elaborado a partir de bases de datos de la Cámara de Comercio de Montería (2017), institutos, universidades y Secretaria de Desarrollo Económico y Agroindustrial de Córdoba (2016).

En segundo lugar, una vez identificados los actores principales, se ha efectuado un análisis detallado de cada actor para estructurar los componentes de los mapas regionales y de los distintos contextos en los que actúan estos componentes, de acuerdo a los siguientes criterios:

  1. Ámbito económico (agricultura, ganadería y turismo).
  1. Explotaciones agrícolas, ganaderas y agropecuarias (grandes, medianas y pequeñas) con y sin industria de transformación.
  2. Ámbito económico (agricultura, ganadería y turismo).
  1. Explotaciones agrícolas, ganaderas y agropecuarias (grandes, medianas y pequeñas) con y sin industria de transformación.
  2. Agencias de turismo.
  3. Hoteles.
  4. Restaurantes.
  5. Cámara de Comercio: Coordinación de Apoyo a Programas Empresariales y apoyo a la Promoción y Desarrollo. Centro de información empresarial y bases de datos empresariales.
  6. Asociaciones empresariales, organización de fiestas, parques tecnológicos.
  1. Ámbito educativo y de investigación (agricultura, ganadería y turismo).
  1. Centros de formación laboral.
  2. Centros de educación superior.
  3. Otros tipos de educación.
  4. Centros de investigación.
  1. Ámbito de la administración pública.
  1. Secretaría de Desarrollo Económico y Agroindustrial de la Gobernación de Córdoba (dentro de la cual se encuentra el sector Turismo).
  2. Alcaldía de Montería: quién tiene competencias en agricultura, ganadería y turismo.
  3. Gestión de infraestructuras, especialmente la gestión de riesgos referentes al ámbito naturaleza.

De las fuentes documentales se han extraído los componentes de un SIR, según está descrito en el apartado anterior. La extracción de los datos se ha hecho de manera manual y se han estructurado de acuerdo con una plantilla diseñada para tal efecto (Figura 2). Esta plantilla ha servido para efectuar un esbozo de los MC en el municipio de Montería para cada sector objeto del estudio: Ganadería, Agricultura y Turismo (Anexo 1: Figura 3, Figura 4 y Figura 5).

Figura 2. Plantilla para el análisis documental y estructuración de los componentes de un SIR

Fuente: Elaborado a partir del software de asistencia al análisis de datos cualitativos Atlas.ti (versión actual).

Yan-Jie, Zhao, Miao & Guan (2013) proponen un método para la construcción de Mapas de Conocimiento de inteligencia basado en los requisitos de conocimiento y la conexión de conocimiento para mejorar la eficiencia, acortar el tiempo y el esfuerzo invertidos en la evaluación del conocimiento.

Para construir los MC de forma gráfica se ha utilizado el software X-Mind (versión actual), que permite agrupar todos los elementos de cada uno de los componentes del SIR asociados a cada sector, y para el análisis de la información recogida se ha efectuado mediante el software de soporte de análisis cualitativo, AtlasTi (versión actual). Esta segunda parte ha facilitado identificar otros componentes que faltaban para complementar los MC.

Resultados

En este apartado se exponen los componentes de los mapas de conocimiento siguiendo el marco de los SIR (Anexo 1: Figura 3, Figura 4 y Figura 5). En paralelo se indica el papel que pueden jugar de cara a los planes de desarrollo y a la innovación en el territorio.

Una vez realizados los Mapas de Conocimiento siguiendo la estructura del SIR, se constata que el municipio de Montería tiene actores, tanto públicos como privados, en los tres sectores objeto del estudio. Cada sector tiene agencias gubernamentales, asociaciones sectoriales que promueven su sector y dan soporte a sus miembros, empresas e industrias y centros de educación (superior y secundaria) e investigación. No obstante, se evidencia la existencia de más actores en el sector ganadero, seguido por el sector agrícola, y en menor medida en el sector turístico. Los tres sectores carecen de clústers o parques tecnológicos que faciliten espacios comunes para compartir conocimiento. La perspectiva de los actores se complementa con las estructuras identificadas, donde vemos que las tipologías de actores son desiguales en los tres sectores.

Desde el punto de vista estructural, en Montería predominan las pequeñas y medianas empresas, siendo el sector ganadero el que cuenta con mayor número de empresas. Existe un número reducido de grandes empresas en el sector agrícola y ganadero, y nulo en el sector turístico. El bajo número de empresas trabajando en el sector de turismo contrasta, por un lado, con el papel dado a este sector en Colombia, para el desarrollo territorial, de acuerdo a sus planes estratégicos, y por otro con el potencial que se le reconoce a Montería para desarrollar turismo de diversos tipos (vacaciones, playa, ecológico y viajes) (Tabla 2).

Tabla 2.

Empresas por sectores.

Sector económico

Agricultura

Ganadería

Turismo

Tamaño de las empresas

Pequeñas

34

46

7

Medianas

2

16

0

Grandes

1

2

0

Total

37

64

7

Fuente: Elaborado a partir de bases de datos de las empresas activas en la Cámara de Comercio de Montería (2017).

Esta estructura económica cuenta con una actividad comercial representativa y un sector financiero que le da soporte. Visto con más detalle, en relación con la agricultura, se observa el predominio de comercios (52,5%), seguidos de empresas dedicadas al cultivo (40%), y por último las industrias manufactureras (7,5%). Falta ver si la industria manufacturara local y el cultivo autóctono pueden satisfacer la demanda comercial local, o si por el contrario otros mercados nacionales y/o extranjeros abastecen al comercio local. En este sentido, el análisis de este mapa suministra conocimiento para los decisores del municipio de Montería, y los propios empresarios o inversores para orientar las estrategias del negocio o de la inversión.

Similar estructura se observa en el sector ganadero, con predominio de los comercios (46%), seguido por las actividades de cría (39%), y en menor media la industria manufacturera (9%) ligeramente superior a la industria agrícola. De nuevo en este sector se debe ver si la producción local satisface la demanda del comercio local.

Con relación al sector turístico, atendiendo al RNT, se registra solo alojamientos y agencias de viajes. Sin una clasificación de empresas más detalladas para identificar las actividades turísticas, se desconoce, por tanto, si estas son las únicas tipologías de actores y estructuras existentes en el sector turismo. De ser así, se deduce que es un sector que aún tiene que ampliar y diversificar más sus estructuras económicas en el ámbito empresarial.

En contraste con el número de empresas en el sector ganadero, si se observa las estructuras asociativas, en este caso se invierte el orden. Es el sector agrícola el que cuenta con más asociaciones y gremios, seguido del sector ganadero y turístico. En cuanto a organismos involucrados en estos sectores se ven cifras similares, aunque de nuevo se invierte el orden (Tabla 3). Falta identificar el tipo de conocimiento específico que generan y precisan estas estructuras asociativas, más allá del comercial analizado.

Tabla 3.

Asociaciones y gremios.

Sector

Asociaciones y gremios

Organismos

Agricultura

8

5

Ganadería

1

4

Turismo

2

3

Fuente: Elaborado a partir de información suministrada por la Secretaria de Desarrollo Económico y Agroindustrial de Córdoba (2016), y en páginas web institucionales.

Otra estructura económica de interés para el intercambio de conocimiento en la fundamentación del capital social son las ferias de muestras; estas actividades son organizadas por asociaciones y administraciones públicas, para facilitar el intercambio de conocimiento. Este tipo de estructuras de alguna manera puede contrarrestar la ausencia de parques tecnológicos para promover la gestión del conocimiento. Se ha identificado este tipo de estructuras en el sector ganadero y turístico, pero no se han identificado ferias específicas vinculadas al sector agrícola propiamente dichas.

No obstante, en la feria ganadera de Córdoba se incluyen y se relacionan tres sectores: Agrícola, Pecuario e Industrial. En relación con las ferias, las identificadas en el sector turístico son las que muestran productos artesanales y la riqueza cultural y gastronómica de la región con el objetivo de atraer turistas. Sin embargo, Montería carece de una feria específica de turismo para profesionales del sector vinculada a infraestructuras y servicios.

Como última estructura del SIR de Montería, que genera y precisa conocimiento, se detectaron los grupos de investigación y los programas formativos vinculados a los tres sectores objeto de estudio. Se observa que hay también predominio de este tipo de estructuras relacionadas principalmente con la agricultura, y en menor medida con la ganadería. Por último, se constata la falta de estructuras que den soporte a la investigación en el sector de turismo (Tabla 4). En ninguno de estos ámbitos se ha localizado patentes.

Tabla 4.

Educación Superior e investigación y su vinculación con los sectores económicos.

Sector

Estudios

Universidades

Grupos de investigación

Agricultura

15

2

6

Ganadería

3

1

3

Agricultura y ganadería

2

1

0

Turismo

2

1

0

Fuente: Elaborado a partir de bases de datos del SNIES (2016).

Por tanto, desde el punto de vista de disciplinas académicas, se observa predominio de conocimiento producido en el sector agrícola, seguido del ganadero y en menor medida del turístico. Este resultado contrasta con el predominio de estructura empresarial, donde predomina la ganadería, y con la apuesta por parte de las políticas de desarrollo económico por el sector turístico. Este aspecto se debe tener en cuenta, porque podría ser indicativo de insuficiencia de conocimiento para la innovación en el sector.

Como infraestructuras, se han localizado distintos programas desplegados por algunos de los actores, con el fin de contribuir al desarrollo territorial. Por ejemplo, la Cámara de Comercio de Montería (2017) ejerce la Coordinación de la Promoción y Desarrollo, y la Coordinación de Apoyo a Programas Empresariales. Además, hay planes para desarrollar el turismo en el departamento de Córdoba, y planes para promover la competitividad en esta área donde Montería es la capital.

Con relación a los recursos, se ha identificado una gran riqueza natural. El municipio de Montería está ubicado en las llanuras del Caribe, y gran parte de su territorio está conformado por los valles del río Sinú. Además, Montería dispone de un suelo rico en nutrientes, lo que favorece la producción agrícola y pecuaria. Vinculado a estos recursos se ha constatado la existencia de algunas líneas de investigación, tal como se observa en los grupos de investigación (Tabla 5). Este elemento constituye un potencial para innovar en el territorio en proyectos agrícolas, ganaderos y turísticos.

El capital social se construye a partir de las relaciones entre actores. Por tanto, está conformado por todas las Instituciones de Educación Superior, de Educación Técnica y Educación No Formal (SENA), los institutos de investigación, las ONGs y demás instituciones, corporaciones, cooperativas de los sectores en estudio, que contribuyen al conocimiento del municipio de Montería, al que se adicionan también las empresas. En la educación superior, las universidades cuentan con grupos de investigación, que llevan proyectos con redes de investigadores nacionales e internacionales.

Tabla 5.

Grupos de investigación por sectores y su categoría en ScienTI.

Grupos de investigación

Universidad

Sector

Categoría

Agricultura Sostenible.

Universidad de Córdoba

Agricultura

C

Grupo de Investigación en Biotecnología Vegetal.

Universidad de Córdoba

Agricultura

C

Grupo de investigación en cultivos tropicales.

Universidad de Córdoba

Agricultura

A

Investigaciones en procesos agroindustriales.

Universidad de Córdoba

Agricultura

B

Observatorio de Precios y Costos Agrarios de la Zona Noroccidental del Caribe Colombiano.

Universidad de Córdoba

Agricultura

C

Procesos y Agro Industrias de Vegetales (GIPAVE).

Universidad de Córdoba

Agricultura

A1

Medicina y Cirugía Veterinaria (MECIVET).

Universidad de Córdoba

Ganadería

C

Producción Animal Tropical.

Universidad de Córdoba

Ganadería

B

Reproducción y Biotecnología de la Reproducción.

Universidad de Córdoba

Ganadería

C

Fuente: Elaborado a partir de bases de datos del SNIES (2016).

Desde el ámbito científico y gubernamental se promueve especialmente la creación de capital social. En el entorno de Montería existe el Comité Universidad-Empresa-Estado (CUEE), el cual tiene por objetivo impulsar iniciativas de desarrollo para la región a través de proyectos de investigación y actividades académico-empresariales, que permitan en conjunto aportar conocimiento innovador a la región. Se evidencian iniciativas de proyectos en la ciudad de Montería a través del CUEE. Por otra parte, COLCIENCIAS —el departamento administrativo de Ciencia, Tecnología e Innovación, que coordina, ejecuta e implementa la política pública en ciencia, tecnología e innovación— promueve la creación de capital social al priorizar éste en la constitución de los equipos de investigación en sus convocatorias.

Discusión y Conclusiones

Este artículo muestra una visión general en aspectos tales como: los componentes involucrados en la innovación regional, cómo se han identificado éstos para construir mapas de conocimiento referidos al municipio de Montería, las fuentes específicas de las que se ha extraído información, y la metodología seguida.

Esta metodología, basada en Sistemas de Innovación Regionales (SIR), constituye una herramienta que guía tanto en la identificación de los componentes de los mapas como en la identificación de fuentes de información para extraer los componentes específicos. Siguiendo sus pautas, se han identificado fuentes de información variadas específicas para los sectores de agricultura, ganadería y turismo del municipio de Montería.

Así mismo, una vez completada la estructura de los mapas, se ha visto como estos facilitan el análisis del conocimiento existente en el territorio, las estructuras que le dan soporte y los vínculos. Esto ayuda a encontrar fortalezas que protegen, debilidades sobre las que actuar o ausencias de componentes en una región para tomarlos como referentes en los planes de desarrollo y de innovación.

En el caso del municipio de Montería, se ha encontrado la falta de conglomerados y parques tecnológicos, o la escasa capacitación o nula investigación en el campo del turismo. Esto es relevante para los políticos y los gobiernos a fin de identificar las debilidades y las fortalezas involucradas en la implementación de sus planes de desarrollo y estratégicos, y por tanto, para planificar los recursos necesarios para subsanar las debilidades y proteger las fortalezas. Además, estos mapas facilitan las relaciones entre los actores del municipio de Montería, e incluso sirven para implementar la planificación estratégica desarrollada por los gobiernos a todos los niveles (local, regional o nacional).

A pesar de ser un primer paso para compartir conocimiento, resulta insuficiente para la realización de búsquedas a partir de necesidades de información distintas a la estructura ofrecida. Por ello, es preciso desarrollar plataformas donde se pueda almacenar la información vinculada a todos los componentes de un sistema de innovación regional, y que facilite las búsquedas a partir de las necesidades de distintos perfiles de usuarios.

Se señala además que, en la realización de mapas del conocimiento del territorio es necesario aplicar técnicas de minería de textos y de páginas web, lo cual facilitará explorar en profundidad la variedad de fuentes de información y las cantidades de datos que contienen para extraer el conocimiento del territorio de manera eficiente y específica. Esta metodología se recomienda para optimizar las tareas desarrolladas en la construcción de mapas de conocimiento regionales, como lo señalan otros estudios (Wartena y García-Alsina, 2015).

Las conclusiones más relevantes que se encontraron en el presente estudio y teniendo en cuenta los elementos teóricos para conformación de un Sistemas de Innovación Regional.

Este artículo es resultado de una investigación avalada por la Universidad Pontificia Bolivariana denominada “Metodologías para identificar y generar conocimiento entre actores de innovación en el municipio de Montería para el diseño de planes estratégicos y toma de decisiones”.

Referencias

Andersson, G. (2013). Rethinking regional innovation. Systemic Practice and Action Research, 26(1), 99110. https://doi.org/10.1007/s11213-012-9265-5

Asheim, B. T., Smith, H. L. & Oughton, C. (2012). Policy Regional Innovation Systems: Theory, Empirics and Policy. Regional Studies, 45(7), 3741. https://doi.org/10.1080/00343404.2011.596701

Asheim, B. T. & Coenen, L. (2005). Knowledge bases and regional innovation systems: Comparing Nordic clusters. Research Policy, 34(8), 11731190. https://doi.org/10.1016/j.respol.2005.03.013

AtlasTi. (Versión actual). Software de soporte de análisis cualitativo. [Software]. Disponible en https://atlasti.com/es/

Balaid, A., Abd Rozan, M. Z., Hikmi, S. N. & Memon, J. (2016). Knowledge maps: A systematic literature review and directions for future research. International Journal of Information Management, 36(3), 451475. https://doi.org/10.1016/j.ijinfomgt.2016.02.005

Barirani, A., Agard, B. & Beaudry, C. (2013). Competence maps using agglomerative hierarchical clustering. Journal of Intelligent Manufacturing, 24(2), 373374. https://doi.org/10.1007/s10845-011-0600-y

Cámara de Comercio de Montería. (2017). Cámara de Comercio de Montería. [Online]. Disponbile en https://ccMontería.org.co/

Chen, K. & Guan, J. (2011). Mapping the functionality of China’s regional innovation system: A structural approach. China Economic Review, 22(1), 1127. https://doi.org/10.1016/j.chieco.2010.08.002

Coleman, J. (1988). Social Capital in the Creation of Human Capital. The American Journal of Sociology, 94(Supplement), S95S120. Available: https://www.jstor.org/stable/2780243

Cooke, P. (2016). The virtues of variety in regional innovation systems and entrepreneurial ecosystems. Journal of Open Innovation: Technology, Market, and Complexity, 1(1), 117. https://doi.org/10.1186/s40852-016-0036-x

Córdova, F. M. & Gutiérrez, F. A. (2018). Knowledge Management System in Service Companies. Procedia Computer Science, 139, 392400. https://doi.org/10.1016/j.procs.2018.10.275

Doloreux, D. & Parto, S. (2005). Regional innovation systems : Current discourse and unresolved issues. Technology in Society, 27(2), 133153. https://doi.org/10.1016/j.techsoc.2005.01.002

Edquist, C. (2005). Systems of Innovation: Perspectives and Challenges. In: J. Fagerberg and D. Mowery, The Oxford Handbook of Innovation (pp. 181208). Nueva York: Oxford University Press. https://doi.org/10.1093/oxfordhb/9780199286805.001.0001

Edquist, C. (Ed). (1997). Systems of Innovation: Tech¬nologies, Institutions and Organizations. London: Pinter.

Eppler, M. J. (2008). A Process-Based Classification of Knowledge Maps and Application Examples. Knowledge and Process Management, 15(1), 5971. https://doi.org/10.1002/kpm.299

Espejel, A., Illescas, C., Hernández, A., Santos, A. & Ramírez, A. (2018). Innovación y competitividad en la agroindustria artesanal del queso crema de Chiapas. Económicas CUC, 39(2), 2538. https://doi.org/10.17981/econcuc.39.2.2018.02

Etzkowitz, H. & Leydesdorff, L. (1995). The Triple Helix ---University-Industry-Government relations: A Laboratory for Knowledge Based Economic Development. EASST Review, 14(1), 1419. Available: https://easst.net/

Fernández-Arias, M., Quevedo-Cano, P. & Hidalgo, A. (2017). Relevance of the competitive intelligence process on the spanish pharmaceutical companies, Brazilian Journal of Operations & Production Management, 14(1), 112117. https://doi.org/10.14488/BJOPM.2017.v14.n1.a12

Fröhlich, K. (2010). Innovationssysteme der TV: Unterhaltungsproduktion: Komparative Analyse Deutschlands und Großbritanniens. Berlin: VS Verlag Für Sozialwissenschaften. https://doi.org/10.1007/978-3-531-92127-3

García, M. (2013). Gestión del Conocimiento en las regiones: Innovación y Desarrollo. Revista Universidad Pontificia Bolivariana, 53(153), 4162. Disponible en https://revistas.upb.edu.co/index.php/upb/article/view/1205

García-Alsina, M., Wartena, C. & Lieberam-Schmidt, S. (sept. 2015). Challenges to Construct Regional Knowledge Maps for Territories’ Sustainable Development. In: A. Fred, J. Dietz, K. Liu and J. Filipe (Eds.), Knowledge Discovery, Knowledge Engineering and Knowledge Management (vol. 454, pp. 387399). IC3K 2013. Communications in Computer and Information Science, Berlin, Heidelberg. https://doi.org/10.1007/978-3-662-46549-3_25

Gobernación de Cordoba. Secretaria de Desarrollo Económico y Agroindustrial de Córdoba. (2016). Gobernación de Cordoba. [Online]. Disponible en http://www.cordoba.gov.co/

Jiménez, F., Fernández, I. & Menéndez, A. (2011). Los Sistemas Regionales de Innovación: revisión conceptual e implicaciones en América Latina. En, J. J. Listerry y C. Pietrobelli (ed.), Los Sistemas Regionales de Innovación en América Latina. Washington: Banco Interamericano de Desarrollo. Disponible en https://publications.iadb.org/es/los-sistemas-regionales-de-innovacion-en-america-latina

Kim, S.-Y., Suh, E. & Hwang, H. (2003). Building the knowledge map: An industrial case study. Journal of Knowledge Management, 7(2), 3445. https://doi.org/10.1108/13673270310477270

Lin, N. (2001). Building a network theory of social capital. In: N. Lin, K. Cook & R. S. Burt, Social Capital: Theory and Research. New Brunswick: Aldine Transaction.

Liu, P. & Li, X. (aug. 2011). The Application of Expertise Knowledge Map in Human Resource Management. Conference presented 2011 International Conference on Management and Service Science, ICMSS 2011, Wuhan, China. https://doi.org/10.1109/ICMSS.2011.5998043

Nahapiet, J. & Ghoshal, S. (1998). Social Capital, Intellectual Capital, and the Organizational Advantage. The Academy of Management Review, 23(2), 242266. https://doi.org/10.2307/259373

Ojeda, M. C., Rodríguez, F. M. & Bórquez, G. S. (2012). Los sistemas regionales de innovación y su influencia en el desarrollo del conocimiento e innovación territorial. Sciences for Innovation, 3(4), 1212.

Pérez, C. (2019). Innovación empresarial al servicio de la micro y pequeña empresa nortesantandereana: por la competitividad regional. Económicas CUC, 40(1), 91104. https://doi.org/10.17981/econcuc.40.1.2019.06

Putnam, R. (1993). The Prosperous Community: Social Capital and Public Life. The American Prospect, (13), 3542. Available: https://prospect.org/

Reino de España. Congreso de los Diputados. (29 de abril de 2011). Proposición no de Ley presentada por el Grupo Parlamentario Popular en el Congreso, relativa al desarrollo de un mapa de conocimiento. [Proposición no de Ley 162/000850]. Boletín Oficial de las Cortes Generales, Serie D: General, No. 563. p. 12. Recuperado de https://www.congreso.es/public_oficiales/L9/CONG/BOCG/D/D_563.PDF

República de Colombia. SNIES. (2016). Sistema Nacional de Información de la Educación Superior. [Online]. Disponible en https://snies.mineducacion.gov.co/portal/

Sharif, N. (2006). Emergence and development of the National Innovation Systems concept. Research Policy, 35(5), 745766. https://doi.org/10.1016/j.respol.2006.04.001

Sinisterra-Núñez., A., Osorio-Bayter, L., Gabalán-Coello, J. & Vásquez-Rizo, F. (2019). Ruta de aprendizaje de gestión del conocimiento en fundaciones empresariales. Económicas CUC, 40(2), 7086. https://doi.org/10.17981/econcuc.40.2.2019.05

Stuck, J., Broekel, T. & Diez, J. R. (2015). Network Structures in Regional Innovation Systems. European Planning Studies, 24(3), 423442. https://doi.org/10.1080/09654313.2015.1074984

Tappeiner, G., Hauser, C. & Walde, J. (2008). Regional knowledge spillovers: Fact or artifact? Research Policy, 37(5), 861874. https://doi.org/10.1016/J.RESPOL.2007.07.013

Tyndale, P. (2002). A taxonomy of knowledge management software tools: Origins and applications. Evaluation and Program Planning, 25(2), 183190. https://doi.org/10.1016/S0149-7189(02)00012-5

Voß, R. (Ed). (2002). Regionale Innovationssysteme. Berlin: News & Media.

Wartena, C. & Garcia-Alsina, M. (2015). Keyword Extraction from Company Websites for the Development of Regional Knowledge maps. In: A. Fred, J. Dietz, K. Liu and J. Filipe (Eds.), Knowledge Discovery, Knowledge Engineering and Knowledge Management (vol. 454, pp. 387399). IC3K 2013. Communications in Computer and Information Science, Berlin, Heidelberg. https://doi.org/10.1007/978-3-662-46549-3_25

X-Mind. (versión actual). Desarrollo de mapas conceptuales. [Software]. Disponible en https://www.xmind.net/

Yan-Jie, L. V., Zhao, G., Miao, P. & Guan, Y. (2013). Construction of Intelligence Knowledge Map for Complex Product Development. Journal of Engineering Science and Technology Review, 6(3), 8287. https://doi.org/10.25103/jestr.063.15

Biodata

Ronny Alberto García Romero es Ingeniero industrial de la Universidad Nacional de Colombia. Especialista en Gerencia financiera de la Universidad Pontificia Bolivariana (Colombia). Magíster en Administración de Empresas de la Universidad Externado de Colombia. Docente titular de la facultad de Administración de Empresas de la Universidad Pontificia Bolivariana (Montería, Colombia). https://orcid.org/0000-0003-0969-3002

Katia Rafaela Hoyos Núñez es Administradora de Empresas de la Universidad Autónoma del Caribe (Colombia). Especialista en Gerencia Financiera de la Universidad Pontificia Bolivariana (Colombia). Magíster en Administración con Especialidad en Finanzas Corporativas de la Universidad Viña del Mar (Chile). Docente Titular de la Facultad de Administración de Empresas de la Universidad Pontificia Bolivariana (Montería, Colombia). https://orcid.org/0000-0002-6566-2350

Patricia Milena Cassab Martínez es Administradora de Empresas de la Universidad Autónoma de Bucaramanga (Colombia). Especialista en Gerencia de servicios Sociales de la Fundación Universitaria Luis Amigó (Colombia). Magíster en Innovación para el Desarrollo Empresarial del Tecnológico de Monterrey (México). Docente asociada de la facultad de Administración de Empresas de la Universidad Pontificia Bolivariana (Montería, Colombia). https://orcid.org/0000-0002-1873-485X

José Luis Díaz Ballesteros es Administrador de Empresas de la Universidad del Atlántico (Colombia). Especialista en Gerencia de Recursos Humanos Universidad del Norte (Colombia). Especialista en Estudios Pedagógicos de la CUC (Colombia). Magíster en Administración de Empresas e Innovación Universidad Simón Bolívar (Colombia). Docente y director de la facultad de Administración de Empresas de la Universidad Pontificia Bolivariana (Montería, Colombia). https://orcid.org/0000-0002-8296-7156

Anexos

Mapas de conocimiento de los sectores ganadería, agricultura y turismo del municipio de Montería

Figura 3. Mapa de conocimiento del sector Ganadería.

Fuente: Elaborado por los autores con el programa Xmind (versión actual) y la estructura del SIR para el sector de ganadería.

Figura 4. Mapa de conocimiento del sector Agricultura.

Fuente: Elaborado por los autores con el programa Xmind (versión actual) y la estructura del SIR para el sector de agricultura.

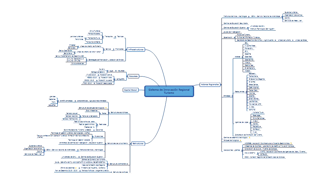
Figura 5. Mapa de conocimiento del sector Turismo.

Fuente: Elaborado por los autores con el programa Xmind (versión actual) y la estructura del SIR para el sector de Turismo.