ECONÓMICAS

Báez Conde, Chávez Otálora & Márquez Moreno / Económicas CUC, vol. 43 no. 2, pp. 93–110, July – December, 2022

CUC

Human management and its relationship with product innovation in Boyacá manufacturing companies

La gestión humana y su relación con la innovación en producto en empresas manufactureras boyacenses

DOI: https://doi.org/10.17981/econcuc.43.2.2022.Org.2

Abstract

The objective of this article is to show the effects of the impact of human management on the product innovation strategy of small companies in the industrial corridor of Boyacá (Colombia). It was developed with the participation of 17 manufacturing companies concentrated in three cities of Boyacá, Colombia, through descriptive research with a qualitative approach through the application of interviews and a Likert scale questionnaire, the data was processed with the help of the SPSS software for quantitative data and Atlas Ti for qualitative data. The study reveals the clarity that managers and heads of human resources have about the importance of applying good human management practices in favor of improving innovation, showing the factor associated with economic conditions as the main difficulty, while that of the corporate culture as rooted in orthodox recruitment and selection methods, in addition to being the greatest limitation for innovation to really contribute to the growth of organizations.

Keywords: Scientific innovation; organizational culture; management; basic product

Resumen

El objetivo del presente artículo es mostrar los efectos de la incidencia de la gestión humana en la estrategia de innovación en producto de pequeñas empresas del corredor industrial de Boyacá (Colombia). De una población total 947 empresas manufactureras, el estudio se aplicó por conveniencia a 17, concentradas en tres ciudades de Boyacá, a través de una investigación de tipo descriptivo con enfoque cualitativo mediante la aplicación de entrevistas y un cuestionario a escala Likert, los datos se procesaron con la ayuda de los softwares SPSS para datos cuantitativos y Atlas Ti para datos cualitativos. El estudio devela la claridad que tienen los gerentes y jefes de recursos humanos sobre la importancia de aplicar buenas prácticas de gestión humana en pro de la mejora en la innovación, evidenciando el factor asociado a las condiciones económicas como la principal dificultad al momento de innovar, mientras que la cultura empresarial arraigada a métodos ortodoxos de contratación y selección, se evidencia como el mayor limitante para que la innovación realmente aporte al crecimiento de las organizaciones.

Palabras clave: Innovación científica; cultura organizacional; gestión; producto básico

Scientific and technological research article.

Date of reception: 21/07/2021

Return date: 16/10/2021

Date of acceptance: 05/03/2022

Date of publication: 23/03/2022

Efrén Báez Conde E:\Users\aromero17\Downloads\orcid_16x16.png

UPTC

Tunja, Boyacá (Colombia)

Alba Matilde Chávez Otálora E:\Users\aromero17\Downloads\orcid_16x16.png

UPTC

Tunja, Boyacá (Colombia)

Olga Rocío Márquez Moreno E:\Users\aromero17\Downloads\orcid_16x16.png

UPTC

Tunja, Boyacá (Colombia)

.

How to cite this article::

Báez Conde, E., Chávez Otálora, A.M. & Márquez Moreno, O.R. (2022). Human management and its relationship with product innovation in Boyacá manufacturing companies. Económicas CUC, 43(2), 93–110. DOI: https://doi.org/10.17981/econcuc.43.2.2022.Org.2

JEL: M11, M12, M14, L15.

Introduction

From the business point of view, human management practices and innovation are concepts that, due to their great importance in the design of organizational strategy, have been gaining strength in the administrative area in recent years, which is why the present The study is projected as a way to identify and evaluate its close relationship and impact on the improvement of processes and results specifically in small manufacturing companies.

The study carried out by Martínez-del-Río, Céspedes-Lorente and Pérez-Vall (2013), confirm that innovation plays a mediating role between human management practices and the economic performance of companies. It means that, by introducing good human management practices, the development of companies’ capacity to innovate is facilitated, thus making them more profitable. Likewise, the results show that certain characteristics related to the geographical environment of the organization or cluster exert a certain influence on the development of certain capacities, such as innovation skills, or employee performance. In their study, Martínez-del-Río et al. (2013) state that, since the existence of significant relationships of these characteristics with the implementation of human resources practices in a more specific way cannot be verified, it is shown that local rivalry fosters the development of innovation capacities”. For his part, Sekhar, Yerramilli and Gopala (2017), suggest that productivity improves whenever motivational strategies are established that are part of human management, but it is also necessary for employees to effectively carry out their work in the organization.

It is important to mention that every time an attempt has been made to address the concept of innovation strategy, it has been measured from three variables, namely; innovation in products and/or services with their changes or improvements; innovation in processes, which involves the inclusion of new equipment and finally innovation in management systems, which includes changes or improvements in direction or management in purchases and in the commercial part (González-Campo and Hurtado, 2014). However, the micro-enterprise difficulties in applying instrumental processes, the radical traditions, the micro-enterprise culture limited to the merely empirical, which is transmitted from generation to generation, and the limited interest in studies in human management practices, of limited scope, impedes progress towards strategic business conjunction and undermines competitiveness and innovative processes (Calderón and Álvarez, 2006). This study aims to be an important reference in addressing these issues.

State of the Art

Human management practices and their impact on innovation

Human Management practices-HMP have to do with all the processes that respond to the management of people, and can positively or negatively affect the results of the organization and must function as a whole interconnected system (Boon, Den-Hartog and Lepak, 2019). PGHs can facilitate innovative processes for several reasons: decision making is more decentralized, there is greater autonomy and direct involvement in the production process, more access to knowledge, and teamwork is promoted (Laursen and Foss, 2003). that innovation mediates between human management practices and the economic performance of companies (Martínez-del-Río et al., 2013). By introducing good PGH, the development of the capacity of companies to innovate is facilitated and, in this way, it makes them more profitable. The results show that some characteristics related to the organizational environment or geographical cluster exert a certain influence on the development of certain capacities, such as innovation skills. A key aspect for personnel management in small companies is based on providing all its members, regardless of job position and job category, with the means to interact openly, and have the necessary confidence to risk propose and develop new initiatives within the same company (Urbano, Toledano and Ribeiro, 2011). An adequate combination of dimensions of human resource flexibility can influence the results of innovation through the dissemination and application of knowledge with multi-skilled teams or access to new knowledge from consulting companies, therefore, companies that invest and generate flexibility in human management, they will be able to achieve better innovation results (Martínez-Sánchez, Vela-Jiménez, Pérez-Pérez and De Luis-Carnicer, 2009).

For Joseph Schumpeter (Organisation for Economic Co-operation and Development-OECD and Eurostat, 2005), innovation is dynamic and promotes economic development through “creative destruction”, where new technologies replace old ones and “radical” innovations give rise to sudden and important changes, while “incremental” innovations continuously feed the process of change, for this he proposed five types of innovations: introduction of new products; new production methods; opening of markets; development of supply sources and creation of new market structures in a sector. For his part, Jaramillo, Lugones and Salazar (2005), identifies as characteristics in innovation: creativity; freedom/autonomy; risk tolerance; team work; the sufficiency of resources; strategic orientation towards the client; decision making; worker participation; continuous learning and flexibility.

Types of innovation and factors that facilitate innovative processes

It is relevant to emphasize the types of innovation and the analysis of what factors are the ones that move the innovative dynamics within organizations. This is how radical or disruptive innovation implies the launch of a completely new product (Hurtado and Arboleda, 2012). While incremental innovation requires adapting or improving a product that already exists in the market, without changing its functionality, optimizing its quality, aesthetic appearance and the way it is used physically or emotionally (Hurtado and Arboleda, 2012). The incremental innovation strategy makes sense in creating value since it allows exploiting knowledge and skills in people, with the help of technological tools, marketing and distribution channels (Dierickx and Cool, 1989). However, this strategy is subject to the fact of having a permanent innovation that guarantees a relative competitive advantage (Hurtado and Arboleda, 2012).

Organizations tend to be permeated by the processes, policies and dynamics of the context in which they operate, in this sense, at an external level, a better management of resources and territorial relations produces a significant improvement in the capacity for innovation since these are unify, constituting a distinctive competence called: management of resources and relations with the territory (Fernández-Jardón, 2012). Innovation is a social process (Marques-De-Mello, Vier-Machado and Ferreria-De-Jesus, 2010), and when companies network, they provide necessary and valuable information to drive innovation or the adoption of innovations (Lynskey, 2004).

The effect of place or territory on innovation is considered to be a major player in regional innovation systems and in the resources on which they largely depend, and of course in the culture of innovation associated with innovation. zone of influence (Vásquez-Barquero, 2010; Yam, Lo, Tang and Law, 2011). Collaboration with suppliers can also, at a certain moment, contribute to the capacity for innovation, since it helps to overcome potential limitations given by their size (Kaminsky, De Oliveira and Lopes, 2008) and support with clients can be at a certain moment, a source of technology improvement seeking to adapt to their tastes (LeBlanc, Nash, Gallagher, Gonda and Kakizaki, 1997). Likewise, when there is inter-institutional technological cooperation, the high costs of technological projects can be faced more easily, which leads to the generation of group knowledge networks, which support the development of products, services or processes that make integration and integration viable. development (Verhees and Meulenberg, 2004).

In the same way, organizations use internal factors of the company and its capacity to generate innovative resources as support for the development of innovation (Knight, 1967). If there are scientists, accompanied by strong leadership, there will be a high incidence of innovative activity” (Le Blanc et al., 1997; Hoffman, Parejo, Bessant and Perren, 1998). But if a company manager has a low educational level, companies have more difficulties in adapting to changes in economic, technological, or competitive markets (Drozdow and Carroll, 1997). Consequently, small companies have lower levels of innovation, since they are less prepared and less aware of transformations and new solutions.

Strategic inexperience makes it difficult to transform their knowledge into new products and services with greater value for the customer (Sethi, Smith and Park, 2001). In small organizations, human resource management has differentiating characteristics compared to large companies (Renuka and Venkateswara, 2006). The small size of a company is a negative factor, because leadership is more personalized, decisions are centralized in a single person, discretion has a greater margin in human management practices for employees, making the work environment difficult (Hornsby and Kuratko, 2003), being also unable to retain skilled labor (Klass, Mclendon and Gaine, 2002).

According to Keizer, Dijstra and Halman (2002), the union of all these elements becomes a competence called human and technological resource management that combines all the internal factors of innovation, which are expected to generate a favorable effect. on all the capacity for innovation.

Methodology

The research favored the qualitative approach, seeking to offer the possibility of generalizing the results more widely and providing control over the phenomenon that was analyzed, by observing the usual context where the events occur, taking 947 small manufacturing companies as the unit of analysis (converters of raw materials) active, located in the department of Boyacá, characterized by having a staff of between 11 and 50 workers, according to data from the Chambers of Commerce. For convenience, a sample of 17 companies was selected, considering key factors such as; geographical proximity, proximity and promptness in information.

The objective, to know the incidence of practices in human management in the product innovation strategy. Previously, a pilot test was carried out to adjust the instrument. The information was obtained through an interview, supported by a questionnaire with open questions addressed to 31 managers, including managers and heads of human resources. Subsequently, the triangulation of the information with a human resources expert made it possible to provide greater support and rigor to the analysis.

For the treatment of the data related to the human management dimension, a questionnaire with 31 questions was used, measured on a Likert scale considering factors such as: selection, training, career plans, performance evaluation and compensation, which were reinforced with 7 questions. open interview type. In the product innovation dimension, a questionnaire with 27 questions measured on a Likert scale was used as follows: radical innovation, incremental innovation, internal factors, external factors, and it was complemented with 7 open questions. The data collected was analyzed with SPSS (v. 22) software for quantitative data analysis and Atlas Ti (v. 9.0) for qualitative data, in order to contrast and triangulate the information. To validate the reliability level, Cronbach’s Alpha was used, which for the human management item yielded a value of 0.8531 and for the product innovation item 0.931, indicators that demonstrate the robustness of the applied instrument.

Results

Radical or disruptive innovation

In the case of radical or disruptive innovation, the analysis of the information allowed us to establish that there is a high coincidence of response towards the non-application of radical innovation in small companies. And although more than half, 52.6%, prefer to use existing technology, they do not use it as it should. 57.9% have not made a disruptive modification to a product, nor have they thought about modifying it drastically. On the other hand, no intention is observed to radically modify any of its products and the processes for manufacturing, it does not improve. This is indicated by 68.4%. Development is low when it comes to opening or exploring other markets. Small businessmen are not interested in doing it.

Statistically, the analyzes obtained from SPSS show that the average values achieved do not exceed 2.84%, which indicates a low participation of this variable within the innovative processes. A small increase in the average of 3.32% is observed with the preference of small industrialists to apply technology to their products based on existing technology, that is, there is no large-scale disruptive development, which is predictable if It takes into account that the innovative contributions of small entrepreneurs occur because they are always supported by the development of new technologies, that is, copying a product with another existing in the market. In addition, the minimal use of radical innovation occurs due to economic limitations or the use of obsolete machinery.

Incremental innovation

Contrary to what happened with radical innovation, when it comes to making incremental modifications to products, more than a third of small entrepreneurs have made or plan to make them in the short term.

—I think so, it has been done, but the lack of state support and the lack of dissemination means that a large part of these projects is unknown—.

The data indicates that 73.7% have made improvements to their product, which has coincided with a considerable reduction in operating costs, and an increase in customer satisfaction, who have been surprised by these improvements, as indicated by the 63.1%.

Similarly, production processes have been optimized with small improvements applied to products, which has led to competitive advantages, through the application of differentiating elements and a technological component.

—Not like in other regions where there is more growth, but there is dedication and commitment of the people—.

And it is noteworthy that 84.2% when they apply simple and basic improvements to their products, their company improves competitively in the market. In addition, small entrepreneurs are concerned in a very high percentage, 73.7%, that the presentation of the product pleases and is pleasant to the customer. These incremental improvements have led 73.5% of small entrepreneurs to reach new markets, combining new technologies, a situation that has led 63.1% of entrepreneurs to ostensibly improve all their resources.

The average in incremental innovation yields a minimum result of 3.84 with Arrival in new markets from product modifications and a maximum of 4.21 in the optimization of resources and processes with assembled products. The average values in all the variables of incremental innovation are much better than in radical innovation, entrepreneurs feel more identified with the incremental modification of their products and see it easier to do so. They also consider it as a competitive advantage, lower costs, improve processes and see that the customer is satisfied.

External factors that facilitate innovation

In this variable, the small industrialists qualify all the external factors as determinants and causes of the scarce product innovation, especially the high tax rates, accompanied by the recent tax reforms and the inadequate technological structures to satisfy the demand for products. These two elements exceed 80%. For its part, the positive reaction of customers to the innovation of a product is around 42%. Entrepreneurs consider that cooperation and alliances are the best alternative to get out of the crisis and only in this way can products and processes be optimized. Finally, 52.6% of small businesses consider that the state, the Chambers of Commerce or the universities could make more contributions in training, technology or advice.

The highest average values of affectation of this variable occur with tax rates of 4.37%. This is due to the fact that small entrepreneurs feel permanently pressured by the continuous tax reforms, and they see the future of their businesses as uncertain. On the other hand, small companies do not have a technological structure in line with demand 4.26%, which threatens their positioning and permanence, and they continue to see the positive reaction of customers to innovation in their external environment as the most favorable element.

Internal factors that facilitate innovation

Most small industrialists agree that internal factors are essential for the normal development of their organizations. These foster the creativity of the employees and enhance teamwork. 84.5% allocates resources to support the training of its personnel, or provides facilities for the employee to study or be trained externally.

84.2% consider that the role of the manager is paramount in the growth and training of employees, as well as in innovative processes and close to 100% consider that there is a culture in the company that fosters innovation. 73.7% carry out or manage innovative processes and identify opportunities and impart procedures to identify opportunities in the environment and focus on satisfying customer needs. And 36.8% integrate technological innovation at a functional level, and that same percentage accepts the risk of innovative processes and 10.5% of companies emphasize the satisfaction of their clients’ needs, a figure that is quite worrying.

The average identification of small entrepreneurs with the internal variable that facilitates innovative processes shows a value of 4.32%. This shows that despite their size, small companies give importance to promoting internal environments and culture so that they permanently foster innovation, and facilitate and allow staff to be trained. On the other hand, they see in the managerial capacity or in their owners relevant allies that make it possible to promote innovative environments. This is demonstrated by 4.11%.

Relationship between human management and innovation

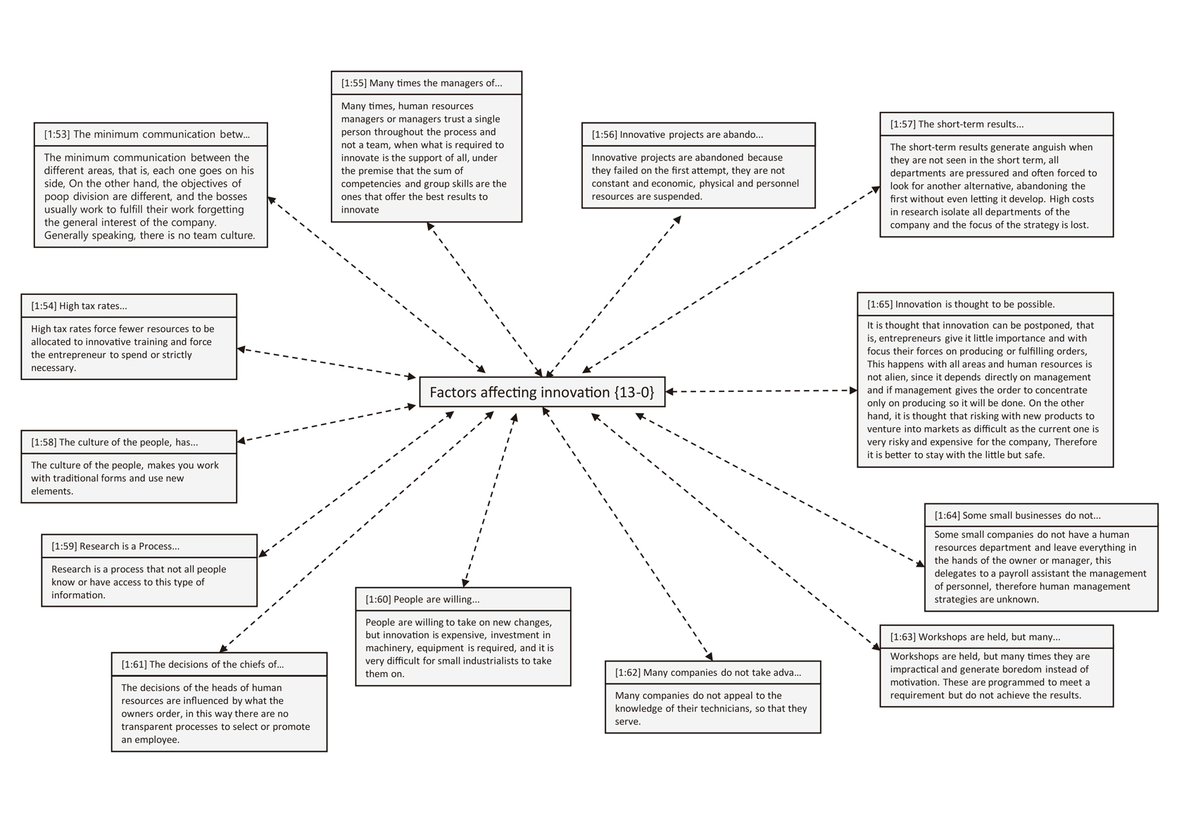
The study carried out by Laursen and Foss (2003), shows a close relationship between human management practices and innovative processes, however, although the relationship occurs in the companies in this research, the evidence is partial. What is expressed by Fernández-Jardón (2012) gains strength, where he refers that the engine of innovation is given by the contribution of workers or human resources, and when these two elements are combined, countless more creative and innovative solutions are obtained than they largely solve the problems of the company. On the other hand, the productivity of small businesses depends on the management of human talent and their capacity for innovation and adaptation (Bernal and Vargas-­Hernández, 2017). There are some findings found in this research that indicate that small entrepreneurs offer conditions that contribute to the production process, especially for incremental innovations: Next, the results obtained from the qualitative relational analysis between human management and its contributions to innovation are listed, which are summarized in Figure 1. Some comments made by the interviewees are taken to support the analysis:

Figure 1. Contributions of human management to innovation.

Fuente: Own elaboration.

—You have to invest in employees, in their training and education, in career plans that guarantee better stability—.

—Employees must be prepared in accordance with the new demands of the market, of the organization, where solidarity, mutual support, collective effort, the ability to make decisions at a given time so that they do not interrupt the processes—.

—The company runs the risk of falling behind, even disappearing, because there are no talents to support the company’s creativity. Ingenuity and creativity are two key elements to guarantee consolidation—.

—It is worrying that a region cannot develop because it does not have qualified labor. The same thing happens to a company, many processes are delayed, training is expensive and a lot of manpower does not take training programs seriously. It is also an easy culture problem, to do the least—.

—The qualified local workforce is low, for this reason people go to the country’s capital or other cities. Although this is ingenious, it is expensive compared to that of other regions—.

—Yes, great efforts are made. With the few resources we try to supply the basic and most important. We usually look to our suppliers for support when it comes to training machine operators—.

—We have a reduced budget, so, in general, we pay attention to one or two officials, who are invested in training so that they can propose and develop innovative projects. The trained officials later offer accompaniment to the other colleagues—.

—Gender discrimination is still observed and men are seen as the gifted. There are very capable women with great ideas who are not taken into account just because they are women. But in general terms, the effort is seen because the employees are well—.

This situation shows that, although the bosses try not to allow it, they involuntarily apply it. “Although there are positions that are specific to men and a woman, no matter how trained she is, she cannot perform certain functions.”

—There should be no preferences for one or another employee, or comparison between officials, publicly pointing out that they are the best or the worst, this discourages business innovation and the employee’s self-esteem—.

—In Boyacá there are not enough qualified personnel and they have to be brought in from other places. Special care must be taken to prepare this local workforce. The employees are all, but when it comes to applying for a position with specific knowledge, it takes even months to get it—.

—Innovation requires technology. And very few do. Especially the boyacenses. We have to resort to professionals from other departments. Many times you have to work with what there is—.

—The qualified local workforce is low, many professionals are stranded and inexperienced. for this reason they go to the capital of the country or other cities. The little skilled local labor is ingenious but expensive compared to other regions—.

—If everyone goes their own way, imagine the catastrophic results in research and development of new products—.

—Some companies go to the recommendation or sponsorship to fill a vacancy, these people are often not trained to perform the task entrusted, therefore, their contribution is low, such as demanding innovation if they do not know how to do their job. You must be strict when selecting staff—.

—If there are managers or heads of human resources with orthodox ideas, squared that do not allow any suggestion by employees, innovative processes are not generated, because it is thought that it has always been done that way and not another—.

—When there is no connection between what the organization wants and what the customers want, there is no innovation, because the most important element, the customer, is not listened to—.

—You are more focused on human resource processes like extensive and exhausting training—.

—Innovative projects are abandoned because they failed on the first try, they are not constant and financial, physical and personnel resources are suspended—.

—Human Resources must think of less rigid, less military profiles of bosses with a more social background that understands that the business world has changed and that employees with their creative ideas can really contribute to the organization—.

Figure 2. Factors related to human management that affect innovation.

Fuente: Own elaboration.

These perceptions narrated by the interviewees are summarized in Figure 2, where the factors that effectively impact the product innovation process in organizations from the point of view of human management and that company managers recognize are important are evidenced. but there has been a lack of action on them to achieve corporate objectives.

Discussion of Results

.

Conclusions

During the development of this research, sufficient evidence was found that entrepreneurs dedicated to manufacturing in small companies do not see the need to use Human Management practices, nor apply radical innovation in their companies, and even more worrying, they do not have the intention to radically innovate some of its products in the short term. This suggests that they prefer to buy already transformed products because they have the technology adapted to their needs. On the other hand, the permanent liquidity difficulties experienced by small companies in the Boyacá industrial corridor are a limiting factor in matters related to employee training, a situation that improves in better consolidated companies, and especially, if they are employees with greater seniority. Temporary employees lack training within the companies analyzed.

The small industrialists under study, highlight as a common denominator the fact that all external factors represented in tax rates, market dynamics and economic recession are determinant and largely responsible for the low innovation in product and in the application of human management practices. To this is added the deficient technological structures used by small industrialists that make it difficult to adequately satisfy the demand for products, leading businessmen to consider that cooperation and the generation of alliances to improve them are a very effective alternative to optimize products and processes thus propitiating an important way out of the crisis.

The role of the manager or owner of the company is essential for its growth, becoming a fundamental piece in the innovative training of employees. This characteristic is more noticeable when it comes to company owners with visionary profiles, which results in an interest in managing better processes and identifying opportunities in changing environments, and it is this actor who defines, according to their needs, what human management practice is best for them. more convenient.

Acknowledgement and Appreciation

Product derived from the research project entitled: "Impact of human management in the product innovation strategy for manufacturing companies in the industrial corridor of Boyaca". The authors are especially grateful to the Ideas research group and the Master's Degree in Organizational Management of the UPTC (Tunja).

References

AtlasTi. (versión 9.0). [Software de análisis de datos]. Berlín: SSD. Disponible en https://atlasti.com/es

Boon, C., Den-Hartog, D. & Lepak, D. (2019). A Systematic Review of Human Resource Management Systems and Their Measurement. Journal of Management, 45(6), 24982537. https://doi.org/10.1177%2F0149206318818718

Bernal, E. & Vargas-Hernández, J. (2017). Cultura organizacional basada en la gestión del talento humano como factor de permanencia de las Pymes en Zacatecas. Gestión Joven, (16), 109126. Recuperado de http://elcriterio.com/revista/contenidos_16/8.pdf

Calderón, G. & Álvarez, C. (2006). Características y sentido de las prácticas de gestión humana en las pequeñas empresas. Revista Universidad EAFIT, 42(142), 2645. Disponible en https://publicaciones.eafit.edu.co/index.php/revista-universidad-eafit/article/view/800

Dierickx, I. & Cool, K. (1989). Asset stock accumulation and sustainability of competitive advantage. Management Sciences, 32(12), 15041511. Available: https://www.jstor.org/stable/2632235

Drozdow, N. & Carroll, V. (1997). Tools for strategy development in family firms. Sloan Management Review, 39(1), 7588. Available: https://www.proquest.com/openview/c70a9c8cad6ed92ca12efb43e81a2685/1?pq-origsite=gscholar&cbl=26142

Fernández-Jardón, C. M. (2012). Determinantes de la capacidad de innovación en Pymes regionales. Revista de Administração da UFSM, 5(especial), 749766. https://doi.org/10.5902/198346597698

González-Campo, C. & Hurtado, A. (2014). Influencia de la capacidad de absorción sobre la innovación: un análisis empírico en las mipymes colombianas. Estudios gerenciales, 30(132), 277286. https://doi.org/10.1016/j.estger.2014.02.015

Hoffman, K., Parejo, M., Bessant, J. & Perren, L. (1998). Small Firms, R&D, Technology and Innovation in the UK: A Literature Review. Technovation, 18(1), 3955. https://doi.org/10.1016/S0166-4972(97)00102-8

Hurtado, A. & Arboleda, A. (2012). Desarrollo de una marca-producto para Gesta Diseño®. Un caso de innovación incremental. Estudios gerenciales, 28(122), 181199. https://doi.org/10.1016/S0123-5923(12)70201-2

Hornsby, J. & Kuratko, D. (2003). Human resource management in U.S. small businesses: A replication and extension. Journal of Developmental Entrepreneurship, 8(1), 7392. Available: https://www.proquest.com/docview/208426965/fulltextPDF/133C2356A186E5B8AAD/2

Jaramillo, H., Lugones, G. & Salazar, M. (2001). Manual de Bogotá. Normalización de indicadores de innovación tecnológica en América Latina y el Caribe. Bogotá, D.C./Buenos Aires: RICYT/OEA/CYTED/COLCIENCIAS/OCYT. Disponible en https://www.ovtt.org/recursos/manual-de-bogota/

Kaminsky, P., De Oliveira, A. & Marques, T. (2008). Knowledge transfer in product development processes: a case study in small and medium enterprises (SMEs) of the metalmechanic sector from Sao Paulo, Brazil. Technovation, 28(1), 2936. https://doi.org/10.1016/j.technovation.2007.07.001

Keizer, J., Dijkstra, L. & Halman, J. (2002). Explaining innovative efforts of SMEs. An exploratory survey among SMEs in the mechanical and electrical engineering sector in The Netherlands. Technovation, 22(1), 113. https://doi.org/10.1016/S0166-4972(00)00091-2

Klass, B., Mcclendon, J. & Gaine, T. (2002). Trust and the Role of Professional Employer Organizations: Managing HR in Small and Medium Enterprises. Journal of Managerial Issues, 14(1), 3148. Available: https://www.jstor.org/stable/40604372

Knight, K. (1967). A Descriptive Model of the Intra-Firm Innovation. The Journal of Business, 40(4), 478496. Available: https://www.jstor.org/stable/2351630

Laursen, K. & Foss, N. (2003). New human resource management practices, complementarities and the impact on innovation performance. Cambridge Journal of Economics, 27(2), 243263. https://doi.org/10.1093/cje/27.2.243

LeBlanc, L., Nash, R., Gallagher, D., Gonda, K. & Kakizaki, F. (1997). Comparison of US and Japanese technology management and innovation. International Journal of Technology Management, 13(5-6), 601614. http://dx.doi.org/10.1504/IJTM.1997.001683

Lynskey, M. (2004). Determinants of Innovative Activity in Japanese Technology-based Start-up Firms. International Small Business Journal, 22(2), 159196. https://doi.org/10.1177/0266242604041312

Marques-de-Mello, C., Vier-Machado, H. & Ferreira-De-Jesus, M. (2010). Considerações sobre a Inovação em PMEs: O Papel das Redes e do Empreendedor. Revista de Administração da UFSM, 3(1), 4157. https://doi.org/10.5902/198346592236

Martínez-del-Río, J., Céspedes-Lorente, J. & Pérez-Vall, M. (2013). Relación entre las prácticas de recursos humanos, la innovación y el rendimiento en clústeres geográficos. Cuadernos de Economía y Dirección de empresas, 16(4), 238249. https://doi.org/10.1016/j.cede.2013.02.001

Martínez-Sánchez, A., Vela-Jiménez, M. J., Pérez-Pérez, M. & De Luis-Carnicer, P. (2009). Flexibilidad de recursos humanos e innovación: Competitividad en la industria de automoción. Universia Business Review, (24), 3043. Recuperado de https://www.redalyc.org/pdf/433/43312278003.pdf

OECD/Eurostat. (2005). Manual de Oslo. Guía para la recogida e interpretación de datos sobre innovación. Madrid: Tragsa. https://doi.org/10.1787/9789264065659-es

Renuka, S. & Venkateshwara, B. (2006). A Comparative Study of Human Resource Management Practices and Advanced Technology Adoption of SMEs with and without ISO Certification. Singapore Management Review, 28(1), 4161. Disponible en https://go.gale.com/ps/i.do?p=AONE&u=anon~30b297d8&id=GALE|A140744316&v=2.1&it=r&sid=googleScholar&asid=a57b7c8a

Sethi, R., Smith, D. & Park, C. (2001). Cross-Functional Product Development Teams, Creativity, and the Innovativeness of New Consumer Products. Journal of Marketing Research, 38(1), 7385. https://doi.org/10.1509/jmkr.38.1.73.18833

Sekhar, K., Yerramilli, S. & Gopala, J. (2017). Impact of the Best Human Resource Management on Small Scale Industries towards Motivation of Employees. International Journal of Mechanical Engineering and Technology, 8(6), 435446. Available: https://iaeme.com/Home/article_id/IJMET_08_06_045

SPSS Statistics (versión 22). [Software estadístico]. Armonk: IBM. Disponible en https://www.ibm.com/support/pages/downloading-ibm-spss-statistics-22

Urbano, D., Toledano, N. & Ribeiro, D. (2011). Prácticas de gestión de recursos humanos y desarrollo de nuevos proyectos innovadores: Un estudio de casos en las pymes. Universia Business Review, (29), 116130. Disponible en https://journals.ucjc.edu/ubr/article/view/779

Vásquez-Barquero, A. (2010). Inward investment and endogenous development. The convergence of the strategies of large firms and territories? Entrepreneurship & Regional Development, 11(1), 7993. https://doi.org/10.1080/089856299283308

Verhees, F. & Meulenberg, M. (2004). Market Orientation, Innovativeness, Product Innovation, and Performance in Small Firms. Journal of Small Business Management, 42(2), 134154. https://doi.org/10.1111/j.1540-627X.2004.00102.x

Yam, R., Lo, W., Tang, E. & Lau, A. (2011). Analysis of sources of innovation, technological innovation capabilities, and performance: An empirical study of Hong Kong manufacturing industries. Research Policy, 40(3), 391402. https://doi.org/10.1016/j.respol.2010.10.013

Biodata

Efrén Báez Conde. Business Administrator, Master in Organizational Management, Universidad Pedagógica y Tecnológica de Colombia. UPTC. Doctoral candidate in Economics and Business Administration at the University de Granada (Spain). Full-time professor and professor of the UPTC. ORCID: https://orcid.org/0000-0003-3942-8912

Alba Matilde Chávez Otálora. Public Accountant, Master in Administration Unal. Doctor (c) in Education Sciences Universidad Pedagógica y Tecnológica de Colombia RUDECOLOMBIA. Research Professor of the Research Group for Cultural Animation MUISUATA. ORCID: https://orcid.org/0000-0002-0071-5271

Olga Rocío Márquez Moreno. Nurse, Master in Nursing Universidad del Valle (Colombia). PhD Candidate in Public Health and Clinical Medicine U. Granada. Full Time Professor Universidad Pedagógica y Tecnológica de Colombia. ORCID: https://orcid.org/0000-0002-7585-4329