.

Fontalvo Herrera / INGE CUC, vol. 18 no. 1, pp. 179Enero - Junio, 2022

Mejora de la calidad de los productos gamificados en una empresa de desarrollo multimedia

Improving the quality of gamified products in a multimedia development company

DOI: http://doi.org/10.17981/ingecuc.18.1.2022.13

Artículo de Investigación Científica. Fecha de Recepción: 23/01/2020. Fecha de Aceptación: 25/04/2021.

Tomás Fontalvo Herrera orcid_24x24

Universidad de Cartagena. Cartagena (Colombia)

tfontalvoh@unicartagena.edu.co

Adriana Chicaiza de la Hoz orcid_24x24

Universidad de Cartagena. Cartagena (Colombia)

adriana.chicaiza.d@gmail.com

Para citar este artículo:

T. Fontalvo Herrera, “Mejora de la calidad de los productos gamificados en una empresa de desarrollo multimedia ”, INGE CUC, vol. 18, no. 1, pp. –179, 2022. DOI: http://doi.org/10.17981/ingecuc.18.1.2022.13

Resumen

Introducción Recientes estudios han demostrado la utilidad de la aplicación del método Enfoque Sistémico Convergente de la Calidad (ESCC) en empresas productivas.

Objetivo Proponer un método sistémico para mejorar los procesos de elaboración de los productos gamificados en una empresa desarrolladora de videojuegos, basándose en el método de trabajo del enfoque sistémico convergente de la calidad. Con esta herramienta se busca mejorar la calidad de los productos desarrollados tomando en cuenta principalmente los requisitos técnicos del producto, sin dejar de lado las necesidades y expectativas de los clientes.

Metodología Se llevó a cabo una investigación cuali- cuatitativa, a través de entrevistas no estructuradas y una revisión documental en bases de datos de alto impacto. De igual manera se trabajó en los doce pasos del enfoque sistémico convergente de la calidad. a partir de fuentes primarias de información con el fin de mejorar resultados dentro del contexto de intervención.

Resultado Como resultado de la aplicación del método se pudo identificar las actividades críticas del área administrativa, que garantizan el cumplimiento de las necesidades de los clientes en la elaboración de los videojuegos

Conclusión La implementación del enfoque sistémico convergente de la calidad facilita el control y el dinamismo de los procesos desarrollados al interior de la empresa para la producción de videojuegos; al promover un enfoque de calidad sistémica desde la gestión por procesos, llenado las necesidades de los clientes.

Palabras clave: Herramientas de calidad; Gestión por procesos; Gestión del conocimiento; Calidad sistémica

Abstract

Introductión Recent studies have demonstrated the usefulness of the application of the Convergent Systemic Approach to Quality (ESCC) method in productive enterprises.

Objetive Propose a systemic method to improve the elaboration processes of gamified products in a video game developer company, based on the ESCC working method. This tool aims to improve the quality of the products developed taking into account mainly the technical requirements of the product, without neglecting the needs and expectations of the customers.

Methodology In this respect, a qualitative-quantitative research was carried out, through unstructured interviews and a documentary review in high impact databases. Likewise, the twelve steps of the Convergent Systemic Approach to Quality were carried out, from primary sources of information in order to improve results within the context of intervention.

Results As a result of the application of the method, it was possible to identify the critical activities of the administrative area, which guarantee the fulfillment of the needs of the clients in the elaboration of the video games

Conclusion Finally, the implementation of the Convergent Systemic Approach to Quality facilitates the control and dynamism of the processes developed within the company for the production of video games; by promoting a systemic quality approach from process management, filling customer needs.

Keywords Quality measurement techniques; Quality tools; Process management; Knowledge management; Systemic quality

I. Introducción

Actualmente las empresas pertenecientes al sector creativo, principalmente aquellas dedicadas a la producción multimedia, específicamente de videojuegos, están pasando por uno de sus momentos más prósperos debido a la etapa de revolución tecnológica que se está gestando actualmente a nivel mundial, lo cual suscita competitividad entre las organizaciones dedicas a esta actividad tanto a nivel nacional como internacional. Sin embargo, aun teniendo esta oportunidad muchas empresas creativas en Colombia enfrentan grandes retos frente al mercado global como lo son : las pocas investigaciones que consideran la importancia de la generación de capacidades innovativas, la identificación de un perfil innovador, los cuales son claves para la adaptación en un entorno dinámico cambiante, adicionalmente existen bajos niveles de inversión por parte de las empresas, un déficit de talento humano que esté disponible para la innovación y la investigación, debilidad en la Institucionalidad del Sistema Nacional de Ciencia, Tecnología e Innovación, ausencia de visión en áreas estratégicas a largo plazo e inequidad regional en capacidades científicas y tecnológicas [1].

Haciendo hincapié en la importancia de áreas estratégicas como la administración para el adecuado funcionamiento de empresas desarrolladoras de juegos multimedia, cabe señalar que estas cumplen un papel fundamental en la gestión de la innovación de sus productos y procesos, como lo expresan investigaciones colombo-españolas [2], al afirmar que la capacidad de innovación de una empresa se gesta a partir de la combinación de recursos organización, como lo son el conocimiento y las habilidades de los empleados. Por tanto, las organizaciones orientadas a la innovación le apuestan a mejorar sus capacidades organizativas internas para llegar a ser globalmente más competitivas, para esto es necesario tener una adecuada gestión del conocimiento que permita interrelacionar la innovación con la calidad de los productos, de modo que dicha conexión contribuya a una mejora en el rendimiento del producto donde se evidencie una mayor eficiencia y efectividad de los procesos de negocio [3].

Por lo anterior, la presente investigación se enfoca en diseñar una solución a la problemática existente en las áreas estratégicas de estas organizaciones, como lo es el área administrativa, mediante la implementación del Enfoque Sistémico Convergente de la Calidad; para lo cual se tomó como referencia una empresa colombiana dedicada a la producción multimedia de advergaming y training empresarial a través de la gamificación como estrategia de relacionamiento para empresas a través de videojuegos, aplicaciones móviles y contenidos multimedia. En vista que esta organización presenta problemas en los tiempos de entrega de sus productos por la constante detección de errores de producción, generados por la mala consecución de las tareas por parte del personal debido al desconocimiento de estrategias y herramientas de calidad por parte del área administrativa y operativa. Por tanto, a partir de la presente problemática surgen los siguientes interrogantes: ¿Qué herramientas se pueden implementar en la empresa de desarrollo multimedia para mejorar la calidad durante el proceso de elaboración de los productos de gamificación? ¿De qué manera se pueden dar a conocer estas herramientas dentro de la organización? Lo anterior genera como objetivo general diseñar un programa de mejora de la calidad que permita la integración de herramientas de calidad para satisfacer las necesidades de los clientes de los productos gamificados tomando en cuenta los requerimientos del cliente.

II. Marco Teorico

A. Enfoque Sistémico Convergente de la Calidad

Para llevar a cabo una adecuada gestión de la calidad dentro de una organización no basta con implementar los enfoques de calidad y las herramientas de calidad de manera aislada, por ende, es importante tenerlos en cuenta como un todo de manera compleja con el fin de promover una gestión efectiva de las actividades y procedimientos llevados a cabo dentro de la empresa. Para realizar la unión de técnicas y herramientas de calidad existe un elemento clave conocido como Enfoque Sistémico Convergente de la Calidad (ESCC). Dicha orientación es concebida como el conocimiento requerido en un contexto que implementa la intersección de enfoques técnicos y herramientas de calidad los cuales permiten desarrollar nuevas metodologías y métodos con el objetivo de generar, mejorar los niveles de desempeño y/o generar valor como consecuencia de las relaciones, operaciones y desempeño de las personas que desarrollan las actividades de los procesos, sistemas u organizaciones sobre las que se interviene. Por tanto, el ESCC permite generar innovación al interior del sistema u organización, puesto que busca mejorar o rediseñar procesos al interior de una organización [4], lo cual es medible por medio del grado de satisfacción del cliente, el nivel de competitividad de la empresa y posicionamiento de la misma dentro de su entorno. A continuación, se presentan los doce pasos del ESCC que permitirán desarrollar la intervención empresarial propuesta en el artículo y a su vez facilitaran su análisis, representación, diseño, implementación y sostenimiento [5]:

B. Gestión del Conocimiento en Empresas de Desarrollo Multimedia

La gestión del conocimiento en el campo del desarrollo multimedia funciona como un medio para desarrollar innovaciones en los nuevos productos, lo cual se logra mediante un equilibrio entre las habilidades creativas y administrativas, las cuales son necesarias para abordar las preocupaciones relacionadas con el ciclo de vida del producto [6]. Por lo anterior, es importante valorar este termino tomando definiciones a partir de lo enunciado por autores como Nonaka and Takeuchi [25], al desplegarlo como un proceso basado en sus integrantes, los cuales funcionan como agentes de creación del conocimiento a nivel individual, grupal, organizacional e inter­organizacional haciendo uso de la convergencia del conocimiento tácito y explicito mediante sus cuatro modalidades de combinación existentes:socialización (intercambio de conocimiento tácito), externalización (conversión de conocimiento tácito a explicito), combinación (intercambio de conocimiento explicito) e internalización (conversión del conocimiento explicito a tácito), donde se incluyen las experiencias compartidas mediante oralidad, documentación, manuales y tradiciones [7]. Por ende, para lograr obtener productos multimedia innovadores se requiere trabajar en equipo con una concepción sistemica a fin de generar resultados en los diferentes procesos y áreas de intervención, por medio de la creacion de metodologias y tecnicas innovadoras asociadas con la interrelación de varios enfoques capaces de generar evolución y valor donde sean aplicadas [8].

C. Tecnicas de Medición de Calidad

A nivel de Ingeniería de calidad [9], se propone una serie de técnicas implementadas para medir la calidad del diseño de productos, dentro de las cuales se destacan:

D. Gestion por Procesos

Un proceso está conformado por una serie de actividades y procedimientos que interactúan de forma sinérgica, lógica y secuencialmente para transformar unos insumos (inputs), en s­alidas (outputs) con el objetivo de generar valor y satisfacer una necesidad del entorno [14]. Por lo anterior, se concibe la gestión por procesos como una forma de gestionar la organización a través de los procesos con el fin de conseguir la alineación de los mismos con la estrategia, misión y objetivos, a través de la interrelación del sistema (Fig. 1), para incrementar la satisfacción del cliente, aportar valor y extender la capacidad de respuesta [15].

Con lo expuesto anteriormente, se observa que la gestión por procesos integra diferentes áreas funcionales al interior de la organización como factor primordial para garantizar la unión de actividades y procedimientos en aras de alcanzar la competitividad empresarial. Así mismo, requiere de una adecuada gestión del conocimiento, necesaria para desarrollar innovaciones en los nuevos productos, lo cual se logra mediante un equilibrio entre las habilidades creativas y administrativas, las cuales son necesarias para abordar las preocupaciones relacionadas con el ciclo de vida del producto [6]. Por lo anterior, es importante valorar este término tomando d­efiniciones a partir de lo enunciado por Nonaka and Takeuchi [25], al desplegarlo como un proceso basado en sus integrantes, los cuales funcionan como agentes de creación del conocimiento a nivel individual, grupal, organizacional e interorganizacional haciendo uso de la convergencia del conocimiento tácito y explicito mediante sus cuatro modalidades de combinación existentes (Fig. 2): Socialización (intercambio de conocimiento tácito), externalización (conversión de conocimiento tácito a explicito), combinación (intercambio de conocimiento explicito) e internalización (conversión del conocimiento explícito a tácito), donde se incluyen las experiencias compartidas mediante oralidad, documentación, manuales y tradiciones [7].

Fig. 1. Interrelación del sistema de procesos.
Fuente: Elaboración propia [16].

Por ende, para lograr obtener productos multimedia innovadores se requiere trabajar en equipo con una concepción sistémica a fin de generar resultados en los diferentes procesos y áreas de intervención, por medio de la creación de metodologías y técnicas innovadoras asociadas con la interrelación de varios enfoques capaces de generar evolución y valor donde sean aplicadas [8].

Fig. 2. ESCC en el proceso de elaboración de productos multimedia.
Fuente: Elaboración propia [17].

III. Metodología

Como método de investigación se utilizó el enfoque sistémico convergente de la calidad, para implementar las herramientas para la mejora de la calidad en la elaboración de videojuegos en la organización. De igual forma se utilizó un paradigma cuali-cuantitativo, es decir se partió de lo racional, pero para la aplicación de las herramientas también se abordó desde lo cuantitativo y empírico.

Para el desarrollo de la investigación se tuvo en cuenta una población finita conformada por el gerente y los empleados para la recopilación de información en fuentes primarias (a través de entrevistas no estructuradas). Paralelamente se lleva a cabo una investigación exhaustiva en revistas de alto impacto como fuente de información secundaria para soportar y contrastar los argumentos expuestos.

Como técnica de recolección de la información se utilizó la revisión documental asociada con los documentos generados por la organización, así como los artículos científicos de bases de datos especializadas. De igual manera se partió de la observación por parte de los investigadores en la empresa para describir, analizar, comprender y mejorar las diferentes actividades asociadas a la investigación producto de la utilización de las herramientas de calidad. Por tanto, se utilizaron fuentes primarias asociadas al personal y los documentos generados por estos, del mismo modo que artículos de investigación.

De igual manera se realizaron entrevistas no estructuradas a todos los funcionarios de la empresa de videojuegos, lo anterior les dio validez y confiabilidad a los resultados de la investigación.

IV. Resultados

Tomando como base lo expuesto anteriormente, a continuación, se aplican los doce pasos del Enfoque sistémico convergente de la calidad tomando considerando una empresa dedicada a la producción multimedia de productos gamificados, localizada en la ciudad de Cartagena (Colombia).

A. Definición de Contexto, de los Clientes y sus Expectativas

Inicialmente se identifican las necesidades y expectativas que los clientes establecen y que luego se traducen en requisitos técnicos, los cuales deben estar alineados a la empresa tanto para el beneficio de la misma como el del cliente. Por lo cual, en esta empresa de producción multimedia las necesidades de los clientes van a concordar con los siguientes requerimientos que debe cumplir un producto multimedia:

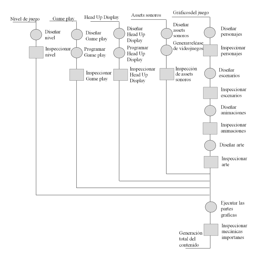
Se debe agregar que para la elaboración de un producto gamificado se deben seguir un proceso como lo presenta el diagrama de operaciones (Fig. 3). De igual forma se pone de manifiesto un paso a paso de cada una de las operaciones que se ejecutan para la producción de un juego, desde la generación de la idea hasta el despliegue y mantenimiento tales como:

Desarrollo creativo.

Documentación de la idea.

Prototipo del juego.

Desarrollo del juego. Nivel de juego.

Game play.

Head Up Display.

Assets sonoros.

Gráficos de Juego.

Prueba general.

Despliegue.

Mantenimiento.

Fig. 3. Diagrama de Operaciones.
Fuente: Autores.

Teniendo en cuenta lo anterior, cabe señalar que la mejor forma de documentar este proceso dentro de la empresa es a través de la implementación de un mapa de procesos y una ficha de caracterización. Sin embargo, la empresa carece de ficha de caracterización de los procesos, siendo esta una de sus falencias; de la misma manera, desde hace pocos meses la organización cuenta con un mapa de procesos, el cual es presentado a continuación (Fig. 4).

Fig. 4. Mapa de procesos de la empresa multimedia de productos gamificados.
Fuente: Elaboración propia [18].

B. Interacción con el Contexto

En este punto se hace énfasis en las variables externas, es decir se manifiesta la manera en cómo la empresa desarrolladora de juegos multimedia interactúa frente al medio externo; comprendido por la competencia, tecnología, normatividad, satisfacción del cliente, entre otras variables. Con relación a esto la empresa productora multimedia se preocupa por la personalización de sus productos a través del seguimiento e identificación de las necesidades de los clientes y una constante vigilancia tecnológica. Se debe agregar que la empresa no posee competencia a nivel local puesto que son los únicos que ofrecen video juegos creativos, aplicaciones móviles y contenido multimedia en el mercado local; situación aprovechada para sensibilizar a los clientes y demostrarles que la función de un videojuego va más allá de entretener, a través de talleres sociales. Adicionalmente la empresa posee una alianza internacional con la empresa Big Moster S.L ubicada en la ciudad de México y ha ganado varios premios como: Mi Primera Exportación, otorgado por Procolombia en el año 2014, el Premio a la Innovación Bolívar entregado a esta en los años 2016 y 2018 y el premio ganador en la categoría Crea Digital 2019.

C. Finalidad del Proceso, Sistema u Organización Intervenida

En este paso se identifican las finalidades y metas estratégicas del contexto en donde se efectúa el ESCC, las cuales deben concordar con las estrategias y políticas que posea la organización. Lo anterior debe tener en cuenta las cinco fases de gestión del conocimiento [19]. Para esto, la empresa realiza constantemente revisiones a los proyectos realizados con el objetivo de implementar mejoras continuas a través de la aplicación del PHVA (Planificar-Hacer-Verificar-Actuar), y rescatar aquellos proyectos en los que se ha tenido bastante éxito con el fin de fortalecerlos. Esto se consigue a través de la integración de todas las áreas funcionales (Audiovisuales, Desarrollo, Creativo y Administración) bajo el concepto del “el chip de todos los demás”, que se traduce en el compromiso y sentido de pertenencia de los empleados frente a los procesos realizados en compañía de los procesos de vigilancia tecnológica que permiten a esta ser competitiva a nivel nacional y con ello permanecer en el mercado.

La empresa trabaja dentro de sus estrategias comerciales el buen diseño de sus productos multimedia y adopta estrategias para el marketing publicitario, tales como página web, publicaciones en redes sociales, participación en foros, congresos, ruedas de negocios y demás eventos de interés, como medio de venta para captación de clientes.

Cabe señalar que la intención de aplicar la metodología del ESCC dentro de la empresa es contribuir a la mejora continua de la calidad de sus productos, mediante una adecuada planificación de los procesos de desarrollo multimedia lo cual permita garantizar el cumplimiento de los requerimientos de la norma ISO 9001:2015 [26] y las especificaciones de los clientes.

D. Causas de Intervención o Especificación de Necesidades y Expectativas del Cliente Interno o Externo

En este paso se manifiestan las necesidades del cliente para traducirlas en especificaciones técnicas para el desarrollo de productos de gamificación. Utilizando la herramienta QFD (Fig. 5) se permite comprender los requerimientos del cliente en un contexto más amplio; así estructurar y articular, según las metas y objetivos de la empresa, los requerimientos técnicos para la elaboración de los productos, sin dejar de lado la opinión del cliente.

Lo anterior, basándose en ventajas competitivas que caracterizan a otras organizaciones dedicadas a la gamificación a nivel nacional, con el fin de comprender la fortaleza de cada una en sus productos y estudio del cliente; para tener una mayor claridad de su posicionamiento y poder establecer, posteriormente, estrategias para incrementar la competitividad y la fidelización del cliente.

Fig. 5. Matriz QFD aplicada a empresa de producción de contenido gamificado.
Fuente: Elaboración propia.

E. Enfoques Técnicos y Herramientas de Calidad a Utilizar

La mejora continua durante el proceso y post proceso de elaboración de los productos, así como las actividades relacionadas a estos son la clave por el cual se evalúa el valor agregado del producto; por ende, se considera adecuado implementar la gestión por procesos, el QFD, el AMEF y el análisis de valor.

La gestión por procesos permite planificar cada una de las actividades llevadas a cabo por la organización para la elaboración del producto gamificado, a través de su esquematización por medio de la diagramación de procesos, implementación del mapa de procesos y la caracterización los procesos.

El QFD contribuye a mejorar el seguimiento que se les realiza a los clientes con el fin de mejorar el perfil organizacional, a través de la transformación de las necesidades y expectativas en características y dimensiones de calidad.

El AMEF facilita la determinación de los parámetros necesarios para lograr mejorar las fallas visibles y encontrar las fallas ocultas que se encuentran dentro del proceso de producción.

El Análisis de valor permite reconocer las funciones importantes en la organización al momento de elaborar el producto y el costo asociado con estas funciones [20].

F. Metodología propuesta de Generación de Valor: Articulación Sistémica y Concurrente de las Herramientas y Enfoques Técnicos de la Calidad; Construcción de la Metodología

Para la construcción de la propuesta de intervención, teniendo en cuenta las diferentes herramientas y enfoques técnicos de la calidad, se define el resultado esperado del producto multimedia basándose en las necesidades del cliente, articulado con los requerimientos técnicos; el cual debe ser un producto que cumpla con estándares de calidad. Para conseguir dichos estándares se le hacer un seguimiento constante al producto para conseguir una mejora continu­a. Adicional­mente dicha estructura se apoya de una adecuada gestión del conocimiento con el fin de garantizar mejores resultados para satisfacer al cliente.

Llegado a este punto se explica con más detalle la metodología propuesta (Fig. 2) referente al ESCC, conformada por la articulación sistémica de las herramientas y enfoques de la calidad descritos en el paso anterior:

  1. Inicialmente se diseña el diagrama de operaciones a fin de detallar el producto esperado, teniendo en cuenta los pasos para la creación de juegos gamificados, y asimismo se toma el mapa de procesos y la respectiva ficha de caracterización para la documentación de los procesos. Además, se definen las necesidades del cliente y sus expectativas frente al producto.
  2. Luego se evalúa la interacción de la organización frente al contexto, paralelamente a las finalidades, propósitos y metas estratégicas, que se implementan para un mejoramiento, diseño y/o rediseño del sistema.
  3. Seguido a lo anterior se hace una comparación de las características del producto esperadas por el cliente frente a los requerimientos técnicos del mismo, con el fin de tener en cuenta la opinión del cliente dentro del proceso de elaboración de juegos. Dicha caracterización se organiza dentro del QFD, para trabajarlas en conjunto con otros instrumentos como el Análisis de AMEF, Gestión por Procesos y el Análisis de valor a fin de lograr una articulación sistémica entre las mismas.
  4. Finalmente al establecer las operaciones, procedimientos y actividades para satisfacer al cliente y mejorar los procesos de elaboración del producto, se describen las metas que se esperan conseguir para pactar los beneficios y aportes técnicos que surjan a partir del análisis realizado para la generación de valor frente a la competencia.

G. Transformaciones a Desarrollar

Para lograr la meta planteada en la empresa desarrolladora de juegos con la metodología de ESCC se tomó como base las necesidades del cliente. Por tanto, en ítem se identifican los procesos y actividades que se les articulan las herramientas del enfoque sistémico establecido en la organización; los cuales son fundamentales para la generación de valor.

H. Innovación de la Metodología desarrollada

La propuesta planteada se asocia con el problema en cuestión, con la intención de ser resuelto a través de la metodología del enfoque sistémico convergente. A dicha propuesta se le realiza un seguimiento a las actividades que se desarrollan dentro de la organización mediante la implementación de los diferentes enfoques de calidad con el objetivo de optimizar los procesos por medio de la planificación en el mejoramiento y diseño del producto para cumplir a cabalidad con las necesidades de los clientes.

Tabla 1.
Análisis de modo, efecto y falla (AMEF) aplicada una empresa de producción de producción multimedia gamificada.

Análisis de Modo, Efecto y Falla

Código:

Página: 1 de 1

Procesos: Todas las áreas de la organización.

Responsable: Colaboradores directos en el proceso de administración

Componente/Actividad

Modo de Falla Potencial

Causa de la Falla Potencial

Efecto Potencial de la Falla

Acciones Recomendadas

Acciones Tomadas

Captación de clientes.

Mala elección del mercado meta.

Poca investigación de mercado.

Desgaste comercial.

Inspección de estrategias de marketing.

Socialización del portafolio de servicios a clientes.

Portafolio de productos incompleto y poco novedosos.

Poco soporte en tecnología de la información.

Disminución en la captación de clientes.

Mostrar el portafolio en página web.

Análisis de la información suministrada por el cliente y elaboración de propuesta de gamificación.

Enfoque en necesidades equivocadas.

Error en el análisis comercial.

Pérdida de clientes.

Definición de estándares de revisión y análisis de información.

Generación de ideas.

Desperdicio de tiempo.

Poco acuerdo entre las partes.

Retraso en la línea de producción.

Implementación del método Delphi.

Selección de la idea.

Enfoque poco funcional de la idea.

Poca claridad en los requerimientos y necesidades del cliente.

En la primera entrega no satisfaga las expectativas del cliente.

Implementar una buena comunicación entre el cliente y la organización.

Documentación de la idea.

Falta de planeación y organización al momento de estipular una idea.

Mala redacción y falta de conocimiento de la idea.

Confusión al momento de la ejecución de la idea para elaboración del producto.

Capacitar al personal en redacción de proyectos, así como delegar a una persona con conocimiento del producto.

Inspección del prototipo del prototipo del juego.

Mala retroalimentación del diseño del prototipo.

Mala capacitación del personal para llevar a cabo una recopilación de información.

Mal enfoque del desarrollo del producto.

Conocer a profundidad la idea del producto.

Integración de las mecánicas importantes.

Mala implementación de las mecánicas y demora de las mismas.

Mal planteamiento de las ideas y poca capacidad de los desarrolladores de software.

Necesidad de llevar a cabo horas extras por parte de los trabajadores.

Contratar personal experto en desarrollo de software y realización de supervisión constante.

Inspección del diseño de nivel de juego, game play, Head Up Display, Assets sonoros y gráficos del juego.

Surgimientos de errores durante el enlace entre las partes del desarrollo.

Falta de supervisión y poca comunicación entre las partes.

Surgimiento de conflicto laboral.

Contratación de supervisión para cada área.

Inspección de fallos a nivel general.

Poca claridad de los objetivos y del equipo de trabajo; falta de retroalimentación por parte de los desarrolladores.

Poca motivación laboral y poco conocimiento del proceso de producción.

Entregar un producto defectuoso que no cumpla con las expectativas del cliente.

Hacer revisiones en la parte de comportamiento organizacional.

Fuente: Elaboración propia [21].

Para lograr lo anterior se implementó el AMEF (Tabla 1) para la medición y evaluación de las fallas potenciales presentes en el proceso. Además, esta empresa se apoya en la normatividad vigente y las certificaciones necesarias para ello, puesto que la clave no está solo en ofrecer nuevos productos gamificados, sino en reinventarse y mejorar los ya ofrecidos, abriendo nuevos mercados con diferenciación, en compañía de una adecuada gestión del conocimiento.

I. Convergencia del Sistema

En esta sección se examina la interrelación existente entre las herramientas y enfoques de calidad utilizados para el desarrollo de estrategias que contribuyan a mejorar los procesos de desarrollo del producto gamificado en la empresa de desarrollo multimedia (Fig. 6) .Con la articulación de estos enfoques técnicos de calidad, tomando como apoyo la gestión del conocimiento, se planean de manera rigurosa los procesos de desarrollo multimedia que conlleva la elaboración de productos gamificados en la medida que se lleve a cabo un adecuado seguimiento a las necesidades y expectativas de los clientes para convertirlos en productos de calidad; teniendo en cuenta el entorno donde se encuentra inmersa la organización para aprovechar las oportunidades que este ofrece.

Fig. 6. Interrelación existente entre las herramientas y enfoques de calidad en la empresa de desarrollo multimedia.
Fuente: Elaboración propia.

J. Nivel de Desempeño y Evolución del Área de Intervención

Para medir el grado de desempeño del enfoque y los procesos se lleva a cabo un proceso de vigilancia en el flujo de trabajo de la organización, a través de indicadores de cumplimiento de actividad y de satisfacción al cliente, los cuales facilitan la evaluación de sistema de calidad propuesto. Dicha evaluación se realiza continuamente en cada una área respectiva para verificar el rendimiento del personal, nivel de satisfacción del cliente y se determinan los procesos cuellos de botella para la producción de cada producto gamificado.

K. Valor Agregado del Proceso Intervenido

A continuación, se presenta la matriz de Valor Agregado (Tabla 2) que se obtiene a partir de cada actividad que conlleva a la realización de un juego para que satisfaga las necesidades y expectativas del cliente, manifestando el impacto económico y social que genera cada proceso organizacional mediante el la aplicación del ESCC.

Tabla 2.
Matriz de Valor Agregado de Binyu Games Studio S.A.S.

Gestión del conocimiento

Matriz de Valor Agregado

Código:

Página: 1 de 1

Proceso: Gestión Comercial y Servicio al Cliente

Actividad del Área o Proceso Intervenido

Valor Agregado por Actividad

Tipo de Valor Generado

Valor Agregado del Enfoque propio de la Empresa

Valor económico

Valor social

Valor tecnológico

Vx1

Vx2

Captación de clientes.

Estrategias de marketing para incrementar porcentualmente el no. de clientes.

Incremento en el nivel de ingresos empresariales.

Impacto a nivel organizacional.

Potencialización en herramientas de marketing y social networks.

 

 

Socialización del portafolio de productos gamificados.

Incremento en el número de clientes potenciales para la recepción de los servicios.

Incremento en el nivel de ingresos empresariales.

Mayor impacto a nivel organizacional.

Potencialización en marketing.

 

 

Análisis de la información suministrada por el cliente.

Diseño del producto en base a las necesidades del cliente.

Eficiencia organizacional.

Planeación y utilización efectiva de los recursos.

Estandarización y mejoramiento del proceso.

 

 

Generación de ideas.

Implementación de método Delphi para conocer la opinión del equipo de trabajo.

Disminución del tiempo ocioso.

Mayor participación de los empleados en el proceso.

Estandarización del tiempo de planeación del proyecto.

 

 

Selección de la idea.

Validar la idea frente a los recursos económicos y financieros de la organización.

Eficiencia en el proceso de planeación.

Incremento en la comunicación empresarial.

Aprovechamiento de los recursos disponibles.

 

 

Documentación de la idea.

Implementación del pitch document y one pager.

Disminución en el tiempo de producción del videojuego.

Comprensión del proceso por parte de los empleados.

Estandarización de procesos.

 

 

Inspección del prototipo del juego.

Uso de estrategias de revisión de planos.

Reducción de errores de planificación.

Conocimiento a profundidad del producto a elaborar.

Generación de esquema del producto.

 

 

Integración de las mecánicas importantes.

Contratar personal capacitado en desarrollo de software y diseño grafico.

Eficiencia productiva.

Disminución de horas extras.

Realización de las mecánicas en el tiempo establecido.

Inspección del diseño de nivel de juego, game play, Head Up Display, Assets sonoros y gráficos del juego.

Contratar un supervisor para cada área.

Disminución de errores productivos.

Disminución del conflicto laboral.

Potenciación del control de calidad en cada área.

Inspección de fallos a nivel general.

Integración al equipo de trabajo para el despliegue final del juego.

Incremento en la calidad del producto a entregar.

Incremento de la motivación laboral.

Potenciación de herramientas a prueba de errores.

Fuente: Elaboración propia [17].

L. Nivel de Retroalimentación y Recursividad

La aplicación del ESCC resulta de gran utilidad para la intervención y el refuerzo de la calidad total del sistema en esta organización, puesto que contribuirá a mejorar la gestión de sus recursos durante el desarrollo de la etapa del producto con el fin de cumplir con las necesidades del cliente. Inicialmente se expone una gestión por procesos que permite planear y organizar las actividades llevadas a cabo por la empresa para la fabricar un juego, tomando en cuenta el diagrama de procesos, la puesta en marcha de un mapa de procesos y la caracterización los procesos. Seguidamente, gracias a la convergencia planteada entre enfoques técnicos y herramientas de calidad, donde inicialmente se toma en cuenta las expectativas de calidad que deben ser satisfechas (efectividad, eficiencia, cobertura del contexto, libertad de riesgos y satisfacción del usuario), haciendo uso de la herramienta despliegue de la función calidad, la cual también es clave para el análisis de su competencia a nivel nacional, debido a que la empresa a nivel local no tiene competidores. Puesto que proporciona una correlación existente entre las necesidades del cliente y los requisitos técnicos, otorgando una mayor conformidad al cliente y fidelización del mismo.

Por otro lado el método AMEF facilita la detección de errores y fallas indeseables dentro del área de Marketing y producción, las cuales son transcendentales para la gestión del conocimiento, planeación y el desarrollo de los productos de la organización. Asimismo, la matriz de valor agregado suministra información en cuanto al impacto económico, social y tecnológico producido por la realización de las actividades propias del proceso y el valor agregado que estas generan, en función de la capación del cliente y desarrollo del producto.

Con la propuesta del ESCC se busca crear un sistema organizacional que funcione con altas condiciones de calidad tomando en cuenta información proveniente del macro entorno y micro entorno que rodea a la misma, puesto que la evaluación sistémica de los procesos desarrollados al interior de la organización está basada en datos provenientes del exterior de la empresa conferidos por clientes, auditores, entre otros; y del interior como la información obtenida a partir de muestreo y demostración de no conformidades [22].

V. Conclusiones

Los enfoques de calidad propuestos en el presente artículo facilitan el control y el dinamismo de los procesos desarrollados al interior de la empresa de desarrollo multimedia, otorgando así al entorno organizacional un enfoque de calidad sistémica [23], a partir de la gestión por procesos, tomando como punto de partida aquellas actividades que generan valor para la organización y las necesidades de los clientes como: facilidad de aprendizaje, facilidad de uso, socialización, precio asequible, experiencia del usuario, motivación y diversión; las cuales son analizadas a profundidad y puestas en paralelo a los requerimientos técnicos de los productos gamificados, mediante la herramienta QFD a fin de conocer la concordancia entre estas. Dicha relación es alta, debido a que la actividad productiva de la empresa cumple en gran medida con las expectativas de los clientes al momento de desarrollar sus productos. Por tanto, se asevera que los consumidores de productos advergaming y training empresarial, generados por esta organización, están satisfechos en lo que respecta a expectativas.

A pesar de lo obtenido a través de la implementación del QFD, Empleados de esta organización afirman a través de la entrevista elaborada que esta empresa presenta falencias al momento de entregar sus proyectos a tiempo por la falta de documentación de procesos y procedimientos; evidenciándose así una incorrecta gestión del conocimiento dentro del entorno, lo cual trae como consecuencia problemas a nivel de comportamiento organizacional, como la falta de motivación y el estrés laboral, y descenso en la fidelización del cliente. Por tanto, es imperativo que los procesos e ideas se encuentren documentadas y se realicen constantes diagramaciones de operaciones. Esto, a fin de generar un orden en la elaboración de los procesos e incrementar la eficiencia organizacional. También resulta de vital importancia implementar el AMEF para detectar fallas presentes y futuras dentro de todos los departamentos de la organización que intervienen en los proyectos de elaboración de videojuegos con el objetivo de potenciar el control de calidad y la eficiencia productiva.

Finalmente, la metodología ESCC hace un rediseño de los procesos de la empresa en estudio en aras de mantener una mejora continua y garantizar resultados organizacionales que satisfagan y fidelicen a los clientes, tomando en cuenta la capacidad del sistema [24]. Puesto que las herramientas convencionales que la empresa implementa solucionan los problemas de manera parcial en cada departamento y se quedan cortas en las producciones que la organización genera.

Referencias

[1] P. Rovayo, “La innovación como proceso y su gestión en la organización: una aplicación para el sector gráfico colombiano”, Suma Neg, vol. 7, no. 16, pp. 125140, Dic. 2016. https://doi.org/10.1016/j.sumneg.2016.02.007

[2] A. Suñe, E. Bravo, J. Mundet y L. Herrera, “Buenas prácticas de innovación: un estudio exploratorio de empresas tecnológicas en el sector audiovisual español”, IEDEE, vol. 18, no. 2, pp. 139147, May. 2012. https://doi.org/10.1016/S1135-2523(12)70004-7

[3] J. Anttila & K. Jussila, “Striving for benefits of sustainability from the interactivity of quality and innovation”, J Clean Prod, vol. 212, pp. 409419, Mar. 2019. https://doi.org/10.1016/j.jclepro.2018.11.061

[4] T. Fontalvo, J. Vergara y J. Amezquita, “Construcción de cadenas productivas del sector agrícola mediante modelos de redes: Caracterización, simulación de escenarios y prospectiva”, Dimens Empres, vol. 7, no. 1, pp. 1121, Jun. 2009. Disponible en http://ojs.uac.edu.co/index.php/dimension-empresarial/issue/archive

[5] T. Fontalvo, “Propuesta de intervención empresarial para la generación de valor en las organizaciones”, Rev ADMpg Gest Estrat, vol. 1, no. 1, pp. 161166, Dic. 2008. Recuperado de http://www.admpg.com.br/revista2008/artigos/ARTIGO%2024%20COMPLETO.pdf

[6] J. Song, F. Yang, Y. Zhou, S. Wan & H. Wu, “QoE Evaluation of Multimedia Services Based on Audiovisual Quality and User Interest”, IEEE Trans Multimed, vol. 18, no. 3, pp. 444457, Mar. 2016. https://doi.org/10.1109/TMM.2016.2520090

[7] F. Córdova & F. Gutiérrez, “Knowledge Management System in Service Companies”, Proc Comp Sci, vol. 139, pp. 392400, Jan. 2018. https://doi.org/10.1016/j.procs.2018.10.275

[8] T. Fontalvo, “La Innovación para la Generación de Valor en los Procesos de Calidad”, Ingeniare, no. 14, pp. 95104, Abr. 2013. https://doi.org/10.18041/1909-2458/ingeniare.14.616

[9] A. Zapata, “Efecto de las técnicas de ingeniería de la calidad en el diseño de productos”, Ing Univ Bogotá, vol. 17, no. 2, pp. 409425, Dic. 2013. Disponible en http://hdl.handle.net/10554/25641

[10] M. Arango, C. Serna y A. Gómez, “Inferencia difusa aplicada a la ingeniería concurrente para el diseño de productos de manufactura en condiciones de incertidumbre”, Rev Ing Univ Medellín, vol. 11, no. 21, pp. 127138, Dic. 2012. Disponible en http://hdl.handle.net/11407/873

[11] F. Francis, “Engineering Approach with Quality Function Deployment for an ABET Accredited Program: A Case Study”, Am J Mech Eng, vol. 4, no. 2, pp. 6570, Apr. 2016. Available: http://www.sciepub.com/AJME/abstract/5824

[12] T. Fowler, Value analysis in design. NYC, NY, USA: Van Nostrand Reinhold Co., 1990.

[13] M. Arenas, G. Ferre & F. Álvarez, “Strategies to increase patient safety in Hemodialysis: Application of the modal analysis system of errors and effects (FEMA system)”, Rev SEN, vol. 37, no. 6, pp. 608621, Nov. 2017. https://doi.org/10.1016/j.nefroe.2017.11.011

[14] K. Barrios-Hernández, J. Contreras y E. Olivero-Vega, “La Gestión por procesos en las Pymes de Barranquilla: factor diferenciador de la competitividad organizacional”, Inf tecnol, vol. 30, no. 2, pp. 103114, Mar. 2019. Disponible en http://hdl.handle.net/20.500.12442/2769

[15] A. Medina, D. Nogueira, A. Hernández-Nariño y R. Comas, “Procedimiento para la gestión por procesos: métodos y herramientas de apoyo”, Ingeniare, vol. 27, no. 2, pp. 328342, Abr. 2019. http://dx.doi.org/10.4067/S0718-33052019000200328

[16] M. Mallar, “La gestión por procesos: un enfoque de gestión eficiente”, Vis Futuro, vol. 13, no. 1, pp. 119, Jun. 2010. Recuperado de http://www.scielo.org.ar/pdf/vf/v13n1/v13n1a04.pdf

[17] T. Fontalvo, J. Morelos y J. Vergara, Enfoque Sistémico Convergente de la Calidad: Una Visión Práctica. BAQ, CO: Corporación para la Gestión del Conocimiento Asesores del 2000, 2011.

[18] T. Fontalvo, La gestión avanzada de la calidad: metodologías eficaces para el diseño, implementación y mejoramiento de un sistema de gestión de la calidad. BO, CO: Corporación para la gestión del conocimiento ASD 2000, 2006.

[19] Á. Fidalgo-Blanco, M. Sein-Echaluce & F. García-Peñalvo, “Ontological Flip Teaching: a Flip Teaching model based on knowledge management”, Univ Access Inf Soc, vol. 17, no. 3, pp. 475489, Aug. 2018. https://doi.org/10.1007/s10209-017-0556-6

[20] K. M. Suresh, P. Asokan & S. Vinodh, “Application of design for Six Sigma methodology to an automotive component”, Int J Six Sigma Compet Advant, vol. 10, no. 1, pp. 123, Jan. 2016. https://doi.org/10.1504/IJSSCA.2016.080446

[21] T. Fontalvo, J. Vergara, L. Pérez, J. Navarro, J. Miranda y J. Padilla, “Un caso práctico del enfoque sistémico convergente de la calidad (ESCC) en la Madeflex S.A.”, Ingeniare, vol. 5, no. 8, pp. 6375, 2010. Disponible en https://revistas.unilibre.edu.co/index.php/ingeniare/issue/archive

[22] K. Kirezieva, L. Jacxsens, M. Uyttendaele, M. Van Boekel & P. Luning, “Assessment of Food Safety Management Systems in the global fresh produce chain”, Int Food Res J, vol. 52, no. 1, pp. 230242, Mar. 2013. https://doi.org/10.1016/j.foodres.2013.03.023

[23] S. Shye, “Organizational Quality: A Systemic Functioning Theory”, Int Stud Manag Organ, vol. 49, no. 3, pp. 247264, Jun. 2019. https://doi.org/10.1080/00208825.2019.1623978

[24] J. Puche, J. Borja, R. Pino & D. de la Fuente, “Systemic approach to supply chain management through the viable system model and the theory of constraints”, Prod Plan Control, vol. 27, no. 5, pp. 421430, Jan. 2016. https://doi.org/10.1080/09537287.2015.1132349

[25] I. Nonaka & H. Takeuchi, The knowledge creating company. NY, USA: OUP, 1995.

[26] Sistemas de gestión de la calidad, ISO 9001:2015, International Organization for Standardization, ISO, Geneva, CHE, 2015.

Tomás Fontalvo Herrera. Universidad de Cartagena. Cartagena (Colombia). https://orcid.org/0000-0003-4642-9251

Adriana Chicaiza de la Hoz. Universidad de Cartagena. Cartagena (Colombia). https://orcid.org/0000-0001-5852-8180