.

Torres Olaya, Gutierrez-Ortiz, Yime-Rodríguez & Roldán-Mckinley / INGE CUC, vol. 19 no. 1, pp. 89102July - Diciembre, 2022

Sensor de Fuerza para el Monitoreo en la Rehabilitación de Niños con Problemas Motrices en los Miembros Superiores

Force Sensor For Monitoring in the Rehabilitation of Children with Motor Problems in the Upper Limbs

DOI: http://doi.org/10.17981/ingecuc.19.1.2023.08

Artículo de Investigación Científica. Fecha de Recepción: 19/08/2021. Fecha de Aceptación: 01/05/2022.

Kevin Torres-Olaya

Universidad del Atlántico. Barranquilla (Colombia)

ktorresolaya89@gmail.com

Mario Gutiérrez-Ortiz

Universidad del Atlántico. Barranquilla (Colombia)

marioandresgutierrez@gmail.com

Eugenio Yime-Rodríguez orcid_24x24

Universidad del Atlántico. Barranquilla (Colombia)

eugenioyime@mail.uniatlantico.edu.co

Javier Roldán-Mckinley

Universidad del Atlántico. Barranquilla (Colombia)

javierroldan@mail.uniatlantico.edu.co

.

Para citar este artículo

K. Torres Olaya, M. Gutierrez-Ortiz, E. Yime-Rodríguez & J. Roldán-Mckinley, “Sensor de Fuerza para el Monitoreo en la Rehabilitación de Niños con Problemas Motrices en los Miembros Superiores”, INGE CUC, vol. 18, no. 2, pp. 89–102, 2023. DOI: http://doi.org/10.17981/ingecuc.19.1.2023.08

.

Resumen

IntroducciónLos dispositivos robóticos de rehabilitación de pacientes con impedimentos motrices se encuentran en amplio uso por cuanto impactan significativamente el proceso de rehabilitación al ofrecer un plan uniforme de ejercicios sin tener las variaciones típicas presentes entre diferentes terapeutas humanos. Estos dispositivos requieren de sensores de fuerza para monitorear la evolución en la recuperación del paciente. Dentro de los dispositivos robóticos para rehabilitación se encuentra el MIT-MANUS, el cual posee dos grados de libertad y se emplea en pacientes con problemas motrices en miembros superiores. Para poder complementar el uso de un sistema MIT-MANUS se requiere contar con un dispositivo que sea capaz de sensar fuerzas en el plano. Lastimosamente, los dispositivos comerciales son muy costosos y poco accesibles en países como Colombia. Se plantea por lo tanto el objetivo de investigación de desarrollar un sensor de fuerza para un sistema robótico MIT-MANUS que sea simple, robusto, económico y fiable.

Objetivo— Desarrollar un dispositivo de sensado en el plano que se capaz de detectar, con buena precisión y un error de medición aceptable, las fuerzas ejercidas por niñas y niños de hasta 10 años de edad.

Metodología— Se utilizó un enfoque de diseño metodológico de Ingeniería Mecánica, basado en las fases de concepción, diseño, validación CAE, construcción, ensamble y pruebas experimentales.

Resultados— El principal resultado de la investigación fue la construcción de un dispositivo de sensado validado experimentalmente capaz de medir fuerza en el plano de hasta 60 N.

Conclusiones— Después de realizar las pruebas y ensayos experimentales, se pudo comprobar que el sensor es fiable al momento de medir una fuerza en el plano. El error máximo de medición de una fuerza en su componente horizontal o vertical es del 10%, el cual se reduce al 6% cuando el valor calculado corresponde a la resultante de la fuerza. La fuente de los errores es diversa, ya sea debido a la no homogeneidad del elemento metálico, el tipo de galga usada, los químicos empleados para soldar la galga al elemento mecánico, problemas de conversión ADC, entre otros, pero sus valores aceptables permiten emplear la galga en la aplicación a la que fue diseñada.

Palabras clave— Sensor de fuerza; galgas extensiométricas; sensor para robot MIT-MANUS; sensado de fuerzas con Arduino; sensado de fuerzas basados en cruz de malta

Abstract

Introduction— Robotic rehabilitation devices for motor impairment patients are widely used since they significantly impact the rehabilitation process by offering a uniform exercise plan without typical variations due to different human therapists. These devices require force sensors to monitor the patient recovery evolution. Among the rehabilitation robotic devices is the two degree-of-freedom MIT-MANUS model used in patients with upper limbs motor problems. In order to complement the use of a MIT-MANUS system, it is necessary to equip it with planar sensing forces capability. Unfortunately, commercial devices are very expensive and not very accessible in countries like Colombia. Therefore, the research objective is to develop a force sensor for a robotic MIT-MANUS system that is simple, robust, economical and reliable.

Objective— Develop an in-plane sensing device capable of detecting, with good precision and an acceptable measurement error, the forces exerted by girls and boys up to 10 years of age.

Methodology— A Mechanical Engineering methodological design approach was used, based on the phases of conception, design, CAE validation, construction, assembly and experimental tests.

Results— The research main result was the construction of an experimentally validated sensing device capable of measuring force up to 60 N in the plane.

Conclusions— After carrying out the tests and experimental trials, it was possible to verify that the sensor is reliable when measuring a force in the plane. The maximum measurement error of a vertical or horizontal force component is 10%, which is reduced to 6% when the resultant force value is calculated. The source of the errors is diverse, due to the non-homogeneity of the metallic element, the type of gauge that was used, the chemicals used to weld the gauge to the mechanical element, ADC conversion problems, among others, but their acceptable values allow using of the gauge in the application initially planned.

Keywords­­— Force sensor; strain gauges; sensor for MIT-MANUS robot; force sensing with Arduino; Maltese cross based force sensing

I. Introducción

Actualmente, en el área de la medicina terapéutica asistida por robot, se cuenta con diversos dispositivos capaces de asistir a pacientes con limitaciones en la movilidad de los miembros superiores [1]. Dentro de estos dispositivos se puede citar por sus características únicas: el ARM Guide (Assisted Rehabilitation and Measurement Guide), el cual está basado en el principio de rodamientos lineales y cuyos objetivos principales en el desarrollo de un rehabilitador fueron proporcionar una instrumento de diagnóstico mejorado para evaluar la alteración del movimiento del brazo después de una lesión cerebral y suministrar una herramienta terapéutica para explorar los efectos de la terapia de asistencia activa [2]; el MIT MANUS, que consiste en un robot planar de dos grados de libertad, basado en el mecanismos de cinco eslabones, y que ha arrojado resultados positivos en ensayos clínicos [3], [4]; el Neuro-Rehabilitation-Robot (NeReBot), el cual es un sistema flexible conformado por cables y poleas de 3 grados de libertad, diseñado para el tratamiento de la discapacidad de las extremidades superiores después de un accidente cerebrovascular [3]; y el ArmeoPower, el cual consiste de un robot de seis grados de libertad tipo exoesqueleto [5], [6].

Una necesidad común en los dispositivos de rehabilitación robótica de miembros superiores, es que se necesita medir la fuerza ejercida por el paciente, ya sea para controlar el movimiento que debe ejercer el robot, o para supervisar la evolución médica del paciente, [7]. Esta medición se puede realizar ya sea por medio de un sensor comercial, por ejemplo el sensor portátil de 2 grados de libertad de 390 N empleado en el robot MIT MANUS [8], o por medio de un sensor diseñado específicamente para ser usado en el dispositivo robótico, como por ejemplo el sensor diseñado por EMPA (Suiza) [9], el cual consiste en aprovechar las propiedades piezorresistivas de la fibra de un elastómero de silicona, el cual a su vez se basa en el sensor también desarrollado por EMPA (Suiza) [10].

Tres ejemplos de medidores de fuerza y par diseñados para ser empleados en dispositivos robóticos son el sensor desarrollado por UTokio y la TMPU (Japón) [11], el sensor empleado en el robot MARIS [12], y el sensor empleado en el robot AMBER [14]. En el caso del sensor desarrollado por UTokio y la TMPU [11], este tiene como peculiaridad el uso de sensores de esfuerzo cortante para determinar la fuerza y par externos. El sensor del robot MARIS, [12], tiene como característica principal el empleo de componentes optoelectrónicos para r­ealizar la medición [13]. Por último, se tiene el sensor comercial de seis ejes de marca Robotiq® empleado en el robot AMBER (abreviación de ACRO MoBile platform Extended with Robotic arm) [14], el cual consiste en una plataforma de silla de ruedas móvil no holonómica de tres grados de libertad y un brazo robótico colaborativo UR5 de Universal Robots de seis grados de libertad.

El énfasis de diseño y construcción de un sensor de fuerza en el plano se utilizará en la presente investigación científica con el objetivo emplearse en un robot enfocado a la rehabilitación de miembros superiores en pacientes de hasta seis años de edad. El sensor consiste de un elemento metálico que se deforma elásticamente en el rango de fuerzas a medir, similar al presentado por la HYU (Korea) [15]. El sensor estará limitado a la medición de fuerzas en el plano por cuanto se espera ubicarlo en el extremo de un sistema de rehabilitación robótico de tipo MIT-MANUS [3], el cual, por su diseño, únicamente permite desplazamientos bi­dimensionales. La deformación elástica sufrida por el sensor es posteriormente medida y transformada en señal eléctrica por medio del uso de galgas extensiométricas dispuestas en dos puentes de Wheatstone. La señal de las galgas se amplifica y digitaliza empleando electrónica de amplificación disponible en el mercado local. Un microcontrolador Arduino® se encarga de leer la señal digital y servir de enlace futuro con el controlador del robot.

El artículo se ha organizado de la siguiente forma: En la siguiente sección dos se ilustra el sensor metálico empleado para la transformación de las fuerzas en deformación mecánica; en la sección tres se explica la electrónica empleada en la medición de la deformación con su r­espectiva amplificación; en la sección cuatro se explica los pasos llevados a cabo en Arduino® para capturar la señal; en la sección cinco se ilustran las pruebas realizadas, los valores obtenidos y los errores máximos de medición; en la última sección seis se enumeran las conclusiones y trabajos futuros de este desarrollo.

II. Elemento Transductor

El principio de medición del sensor se basa en la deformación elástica que sufre un elemento metálico bajo la acción de las fuerzas externas a medir. Las deformaciones que sufre el dispositivo, conocido como sensor primario, se transforman en señal eléctrica por medio del uso de galgas extensiométricas, las cuales poseen la propiedad piezorresistiva de cambiar su resistencia eléctrica a partir de la deformación mecánica que sufre [16]. Las galgas extensio­métricas tienen como característica principal el factor de galga (κ), el cual se conoce por la relación (1) [16], [15].

Donde R es la resistencia eléctrica de la galga y ε es la deformación unitaria sufrida por la galga.

Por lo general, el factor de galga metálicas suele ser 2, y las deformaciones unitarias, en la práctica, se encuentran en el orden de los microstrain (10 mm/mm - 6 mm/mm), lo que significa que los cambios en el valor de la resistencia (δR) son menores al 0.2% [15]. Una caída tan baja en resistencia se transforma en una variación en voltaje empleando un puente de Wheatstone [17]. Sin embargo, los valores de salida del puente siguen siendo pequeños, por lo que se necesita de circuitos de filtrado y amplificado para el tratamiento de la señal eléctrica de salida [18], [19].

El dispositivo de medición diseñado en el presente artículo tendrá como uso principal el medir las fuerzas realizadas por pacientes menores de 10 años en sus procesos de rehabilitación. Según estudios de la CUA (USA) [20], el valor máximo esperado para niños de 2 a 9 años está en el orden de los 12 a 60 Newtons (1.2 kgf a 6 kgf). Por lo que el diseño del sensor se ha realizado para un valor máximo de 60 N (6 kgf).

El diseño del sensor se basa en el diseño ampliamente conocido de la cruz de malta [16], pero agregando unas viguetas flexibles para disminuir la rigidez del sensor a la deformación de las vigas a las fuerzas transversales, como se explicará más adelante.

La Fig. 1 ilustra el diseño final obtenido después de diversas simulaciones en SolidWorks [24]. Este dispositivo está constituido estructuralmente por un bastidor circular de aluminio con un disco central, del cual se despliegan cuatro viguetas radiales (V1) en forma de cruz de malta, las que, a su vez, están sujetas de otras cuatro viguetas más delgadas radialmente perpendiculares (V2).

Fig. 1. Representación geométrica del bastidor circular de aluminio.
Fuente: Elaboración propia [24].

Como se mencionó previamente, el diseño mecánico del sensor tiene por objetivo buscar que las vigas V1 se deformen elásticamente por acción de las fuerzas externas perpendiculares a las mismas, para ello se agregan las vigas V2 al inicio de las vigas V1.

La Fig. 2 ilustra los resultados obtenidos en Solidworks [24], donde se puede apreciar que en las zonas de color rojo se experimentan las mayores deformaciones unitarias por acción de una fuerza externa de 60 N. Al estar las vigas V1 dispuestas perpendicularmente, se espera que se puedan obtener las componentes en el plano de cualquier fuerza externa que se coloque encima del sensor.

Fig. 2. Simulación agregando las viguetas V2.
Fuente: Resultado simulación [24].

La Fig. 3 ilustra la diferencia que existe entre el sensor diseñado y uno basado en la cruz de malta. En esta simulación se ha empleado el mismo valor de la fuerza externa (60 N) usado en la Fig. 2. Además, se tiene que las viguetas V1 son de igual dimensión en ambos casos (3 mm × 10 mm), pero se puede apreciar que la deformación unitaria experimentada por la vigueta V1 es menor. El valor de deformación en la Fig. 2 alcanza un monto de 1.390 × 10 mm/mm-4 mm/mm, mientras que en la Fig. 3 se obtiene un valor de 1.230 × 10 mm/mm - 5 mm/mm.

Fig. 3. Simulación sin viguetas V2.
Fuente: Resultado simulación [24].

Las simulaciones de Solidworks® ayudan a determinar los mejores lugares para localizar las galgas extensiométricas [24]. Estos vienen siendo los puntos R1 hasta R8 ilustrados en la Fig. 4.

Fig. 4. Ubicación de las galgas extensiométricas en el bastidor.
Fuente: Elaboración propia.

A partir de las ocho galgas se construyen dos puentes de Wheatstone, uno para cada eje. El primer puente está constituido por las galgas ubicadas en las posiciones R1, R2, R3 y R4 y tiene por objetivo medir las fuerzas en dirección del eje Y según la nomenclatura de la Fig. 4. El segundo puente consiste en las galgas ubicadas en R5, R6, R7 y R8, y medirá las fuerzas a lo largo de la dirección del eje X. En la siguiente sección se ilustra con mayor detalle las características de dichos puentes y la electrónica de amplificación.

III. Electrónica del Sensor

La electrónica empleada en la construcción del sensor consiste del puente de Wheatstone para amplificar el voltaje de las galgas y el circuito de amplificación electrónico. De los diversos tipos de puentes de Wheatstone, se ha seleccionado el puente completo conformado por cuatro galgas (Fig. 5).

Fig. 5. Montaje con cuatro galgas activas (Puente completo).
Fuente: Elaboración propia.

En el caso de la Fig. 5 el voltaje de salida V0 estará en función del voltaje de entrada VS por (2).

Considerando que inicialmente el sistema se encuentra en reposo (sin deformación) y que R1 = R2 = R3 = R4, o que al menos (3):

El puente estará en equilibrio y por (2) el voltaje de salida será V0 = 0.

Cuando el sistema se somete a deformaciones las resistencias cambian de valor, dRi ≠ 0 con i = 1, 2, 3 y 4, produciendo un cambio en el voltaje a la salida (4) y (5):

Asumiendo que las resistencias son iguales tanto en valor como en factor de galga, (5) quedará (6):

Para la configuración propuesta se tiene que las galgas ubicadas en R1 y R3 estarán a tensión mientras que las galgas en R3 y R4 estarán a compresión, simplificando a (7):

Es decir que la variación en el voltaje de salida del puente completo de Wheatstone viene dada por el producto κεVs.

Para la construcción del puente de Wheatstone se seleccionaron galgas de 350 ohmios con un factor de galga de 4.0. La deformación unitaria máxima esperada según las simulaciones realizadas en Solidworks® es del orden de 10e–4 [24], por lo que se espera que alimentando el puente a 5.0 voltios se obtenga una variación de voltaje del orden de los 20 mV.

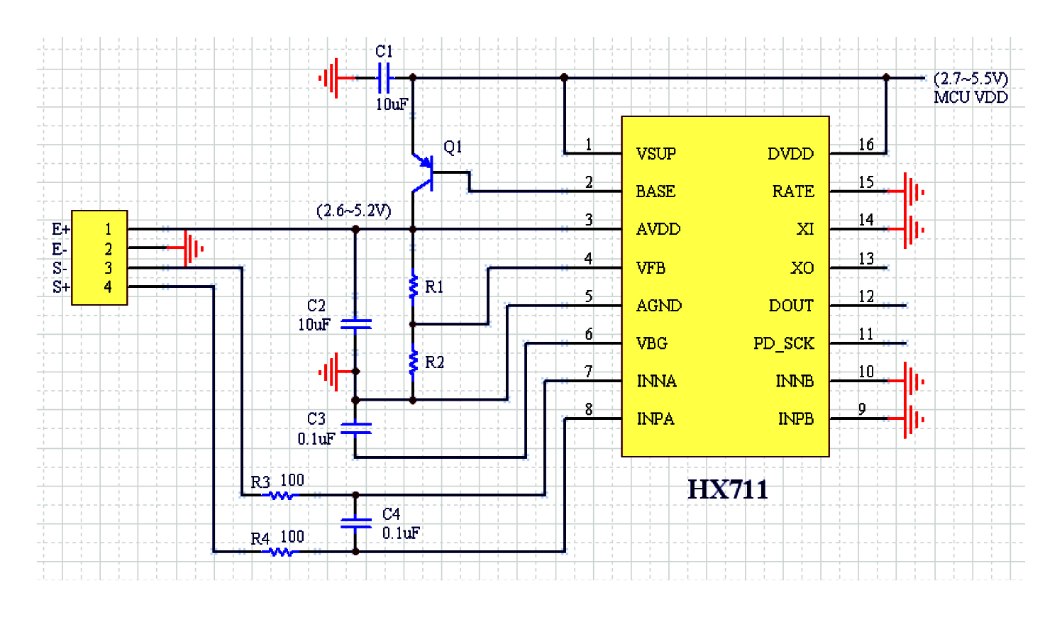
Para amplificar, filtrar y digitalizar la señal de salida del puente de Wheatstone se seleccionó el circuito electrónico, PCB (Placa de Cirucito Impreso), HX711 desarrollada por Avia Semiconductor [21], comúnmente utilizada con Arduino. La Fig. 6 ilustra el esquema de la PCB.

Fig. 6. PCB esquemática del módulo amplificador HX711.
Fuente: [21].

Las características técnicas de esta PCB mencionan que es posible detectar, filtrar y amplificar valores de galgas extensiométricas empleadas en puentes de Wheatstone con un orden del voltaje de entrada máximo a 5.0 volts (AVDD). La ganancia es ajustable en los valores de 64 o 128, lo que corresponde a diferenciales de voltajes de ± 40mV o ± 20mV, respectivamente, cuando se utiliza una entrada de 5.0 volts [21]. El proceso de filtrado es interno permitiendo ajustar el puente a los desfases iniciales cuando no hay carga externa. La ganancia utilizada es de 128 para que corresponda con el valor de salida esperado del puente de Wheatstone.

La Fig. 7 ilustra la disposición final de la electrónica empleada en el sensor. Los dos puentes de Wheatstone se conectan a dos PCB HX711, de manera que las dos PCB servirán para medir la fuerza en un plano en sus componentes horizontal y vertical. La salida de las PCB HX711 se conectan a Arduino por medio del protocolo digital de comunicación SPI, requiriéndose dos puertos para tal fin.

Fig. 7. Circuito empleado en el sensor.
Fuente: Elaboración propia.

En la Fig. 8 se muestran las tarjetas electrónicas instaladas en el interior del sensor de acuerdo al circuito de la imagen anterior, fijadas al bastidor a través del uso de adhesivos industriales.

Fig. 8. Montaje físico de los componentes internos del sensor.
Fuente: Elaboración propia.

En la siguiente sección se explica el algoritmo desarrollado en Arduino para adquirir la señal del circuito HX711 y digitalizarla.

IV. Procedimiento desarrollado en Arduino

El uso de la librería computacional HX711_ADC facilita trabajar con las galgas extensiométricas por cuanto ya incluye el amplificado y filtrado por hardware y su uso se limita a la calibración y la medición.

En proceso de calibración y medición se realiza mediante llamados a las funciones HX711_ADC(), setGain(), startMultiple(), setCalFactor(), update() y getData(). A continuación, una breve descripción de estas funciones:

HX711_ADC(): Inicializa el puerto SPI para ser utilizado con el módulo HX711.

setGain(): Establece el valor de la ganancia del HX711. Según los cálculos realizados, este valor debe ser de 128, la máxima ganancia del circuito amplificador antes del conversor ADC.

startMultiple(): Espera un tiempo durante el cual se realiza el proceso de estabilización de la lectura y medición de la tara, valor cuando no hay carga externa.

setCalFactor(): Establece el valor de la escala, que es el factor de conversión para pasar un valor de lectura digital del ADC en un valor con unidades de peso.

setTareOffset(): Establece el valor del desface en cero, es decir el valor que marca la salida del ADC cuando no hay peso externo.

update(): Es una función para empezar el proceso de lectura y conversión ADC.

getData(): Es la función que devuelve el valor correspondiente al peso externo colocado sobre el puente de Wheatstone. Toma la conversión ADC le resta el valor de la tara y al resultado lo convierte en fuerza con la relación alimentada a setCalFactor().

Las funciones HX711_ADC(), setGain(), startMultiple(), setCalFactor() y setTareOffset(), se llaman en el “setup()” de arduino, mientras que las funciones update() y getData() se llaman en el “loop()” de arduino.

La diferencia entre el proceso de calibración y la lectura de una medición, es que durante el proceso de calibración se alimenta la función setCalFactor con un valor constante de 100 y la función setTareOffset() con un valor de cero. Al finalizar el proceso de calibración se alimentan las funciones anteriores por los valores arrojados por el algoritmo de calibración.

V. Resultados Experimentales

En esta sección se discutirán los resultados obtenidos durante las pruebas experimentales. La sección se ha dividido en tres subsecciones. La primera resume el proceso de calibración realizado para cada eje de forma independiente. La segunda subsección cubre las pruebas de medición realizada sobre ambos ejes. La última subsección consiste en determinar la máxima desviación del sensor o el error máximo posible de la medición (Fig. 9).

Fig. 9. Foto del Sensor terminado. -
Fuente: Elaboración propia.

A. Proceso de Calibración del Sensor de Fuerza

En el proceso de calibración se realizó aplicando fuerzas conocidas de valores de 10.0, 20.0 y 30.0 N sobre cada uno de los ejes de manera independiente. Durante el proceso de calibración se observa el valor de la señal digital de Arduino para cada puente de Wheatstone y a partir de dicha señal, y el valor conocido de la carga se calcula el factor de calibración (8):

Donde, fc es el factor de calibración buscado, Fc es la fuerza conocida, Vd es el valor mostrado en el monitor serial de ArduinoTM y fp es el factor de calibración de prueba, un valor definido para poder escalar fc (el cual es adimensional).

Para realizar la calibración se tiene en cuenta que el sensor tendrá para su uso externo un soporte de longitud 120 mm que se utiliza en el agarrado por la mano. Este montaje generará un par en la base que puede afectar el valor medido. Por ello se desea que durante la calibración se simule lo más realista posible dicho efecto para obtener en la medida de lo posible valores que incluyan el efecto del par en la base. La Fig. 10 muestra el esquema del montaje empleado durante la calibración del sensor. Se aprecian dos cuerdas atadas en los puntos A y B que se unen en punto C, se procura que las longitudes A̅C̅ y B̅C̅ sean iguales, obteniendo que la F resultante actuará en el punto medio de la palanca AB , generando un torque pequeño en la base B. El punto D es una polea en donde desde el punto de vista de análisis estático tiene una fricción que se puede despreciar. La calibración solo se hará con fuerzas positivas por cuanto las cuerdas solo pueden estar a tensión.

Fig. 10. Esquema del montaje del experimento de calibración.
Fuente: Elaboración propia.

1) Calibración de sensado de carga en dirección

La calibración del primer eje, denominado X, se realiza alineando la base de sensor de manera que el eje quede paralelo con la dirección de la fuerza. El experimento se realiza de manera cuidadosa para que no existan componentes en el eje Y. La Tabla 1 contiene el resumen de los valores obtenidos del factor de calibración, fc, para un valor en el factor de prueba, fp, de 100.

Tabla 1.
Determinación del factor de calibración para el sensado de fuerza en dirección x con fp = 100.

Fc [kgf]

Vd [kgf]

fc

1.00

52.43

5243.00

2.00

95.47

4773.50

3.00

145.05

4835.00

Promedio

4950.00

Fuente: Elaboración propia.

Se emplea GNU-Octave para hallar la curva de calibración. En este caso, se grafica el factor de carga versus el valor de la carga aplicada, como se aprecia en la Fig. 11. En el proceso de linealización usando el comando polyfit se obtienen dos valores: la desviación en el punto cero, 503.0, y el factor de calibración, 4631.0, ambos para un factor de prueba de 100. El coeficiente de correlación lineal de la recta es r = 0.99917 (comando corr), el cual para tres pares de datos se considera aceptable dado que es mayor al valor crítico (al 95% usual en ingeniería) de 0.878 [22].

Fig. 11. Curva de Calibración del eje X.
Fuente: Elaboración propia.

2) Calibración de sensado de carga en dirección

Repitiendo el mismo procedimiento realizado para el eje X se obtiene los valores experimentales que se agrupan en la Tabla 2.

La correlación lineal de los datos se ilustra en la Fig. 12, en donde se aprecia un punto cero ubicado en 66.67, una pendiente de recta, o factor de calibración, de 1961.0, y un coeficiente de correlación r = 0.99998, considerado aceptable dado que es mayor al valor crítico (al 95% usual en ingeniería) de 0.878 [22].

Tabla 2.
Determinación del factor de calibración para el sensado de fuerza en dirección y con fp = 100.

Fc [kgf]

Vd [kgf]

fc

1,0

20.34

2034.00

2,0

39.76

1988.00

3,0

59.56

1985.33

Promedio

2002.44

Fuente: Elaboración propia.
Fig. 12. Curva de Calibración del eje Y.
Fuente: Elaboración propia.

B. Pruebas Experimentales

Las pruebas llevadas a cabo sobre el sensor consisten en determinar el efecto de la nolinealidad del mismo en la medición realizada. Para ello, se procede a utilizar el mismo montaje empleado en la calibración y realizar mediciones cuando la base se gira sobre el eje Z a diferentes ángulos. Los ángulos utilizados fueron θ = 45°, θ = 30° y θ = 60°. Como la fuerza externa tendrá componentes en los ejes X e Y se tomará la medición realizada para determinar la desviación sobre cada eje. De esta forma, se podrá obtener la desviación estándar o máximo error de medición del mismo.

Esto permitió establecer el error de medición de cada dirección y además conocer el error de cada eje en dicha dirección. La ecuación (9) y ecuación (10) permiten hallar los valores teóricos de cada medición, los cuales son los valores de comparación.

Las fuerzas reales resultantes están dadas por (11):

C. Cálculo de Errores

El error en la medida es la desviación que presentan las medidas prácticas de una variable de proceso con relación a las medidas teóricas o ideales, como resultado de las imperfecciones de los aparatos y de las variables parasitas que afectan el proceso [23]. En el caso del sensor en estudio las principales fuentes de error en la medición provienen de la nolinealidad del sensor, las posibles diferencias entre el lugar teórico de la ubicación de las galgas y el lugar real donde se montaron, las posibles variaciones en los valores reales de las resistencias de las galgas sin deformar, las pequeñas diferencias en el factor de sensibilidad de las galgas, y el ruido de la señal. Diferenciar cada una de las fuentes de error es una tarea prácticamente imposible, por lo que en esta sección se medirá el efecto combinado de todas las fuentes de error en el valor medido.

Para el sensor estudiado en este trabajo, el error viene dado por (12):

Por lo que el error relativo está dado por (13):

Los resultados de los cálculos de estos errores con un ángulo de 30° están plasmados en la Tabla 3, los resultados de los cálculos de estos errores con un ángulo de 45° están plasmados en la Tabla 4, y los resultados de los cálculos de estos errores con un ángulo de 60° están plasmados en la Tabla 5. A partir de ellas se puede concluir que el error máximo de la lectura de la fuerza es del 12% para la medición en el eje X, un 10% para la medición en Y, y un 5% para la magnitud de la fuerza resultante.

Tabla 3.
Resultados prueba a un ángulo de 30°.

Fc

Vdx

Fx

Vdy

Fy

FR

ex

ey

eT

1,0

0.845

0.866

0.479

0.500

0.97

2.4%

4.2%

3.3%

2,0

1.856

1.732

1.035

1.000

2.11

7.2%

3.5%

5.3%

3,0

2,676

2.598

1.653

1.500

3.20

3.0%

10.2%

6.6%

Unidades de fuerza en kgf.
Fuente: Elaboración propia.
Tabla 4.
Resultados prueba a un ángulo de 45°.

Fc

Vdx

Fx

Vdy

Fy

FR

ex

ey

eT

1,0

0.689

0.707

0.715

0.707

0.993

2.6%

1.1%

0.7%

2,0

1.375

1.414

1.402

1.414

1.964

2.8%

0.9%

1.8%

3,0

2.211

2.121

2.125

2.121

3.066

4.2%

0.2%

2.2%

Unidades de fuerza en kgf.
Fuente: Elaboración propia.
Tabla 5.
Resultados prueba a un ángulo de 60°.

Fc

Vdx

Fx

Vdy

Fy

FR

ex

ey

eT

1,0

0.481

0.500

0.826

0.866

0.96

3.8%

4.6%

4.2%

2,0

1.123

1.000

1.711

1.732

2.11

12.3%

1.2%

5.5%

3,0

1.421

1.500

2.482

2.598

2.85

5.3%

4.5%

4.9%

Unidades de fuerza en kgf.
Fuente: Elaboración propia.

VI. Conclusiones y Trabajos Futuros

En el presente trabajo se presentó de manera satisfactoria el diseño y desarrollo de un sensor de fuerza de dos dimensiones, cuyo objetivo final será el de medir la fuerza de empuje realizada por un niño de 6 a 9 años durante el proceso de maniobra de objetos en el plano. Esto, con el fin de monitorear la evolución del paciente después de un accidente que hay afectado su movilidad, de manera que el dispositivo pueda servir para monitorear la recuperación del infante. El sensor se ha diseñado para medir fuerzas de hasta 60 N, y a manera experimental se calibró y probó con valores de hasta 30 N. Las pruebas experimentales arrojan que el dispositivo tiene un error máximo de medición cercano a 10% cuando se mide el valor en un solo eje, pero este error se limita a un valor máximo cercano al 7% cuando se trata de la resultante de la fuerza medida.

A futuro, se espera que el sensor pueda ser utilizado en el extremo de un robot de re­habilitación tipo MIT-MANUS, el cual tiene como diseño un mecanismo planar de dos grados de libertad basado en el mecanismo de cinco eslabones. El robot actualmente se e­ncuentra en etapa de fabricación. Una vez acoplado el dispositivo de medición al robot, se espera agregar mejoras futuras, como, por ejemplo, desarrollar una interfaz gráfica entre el robot y el sensor, agregar diferentes sistemas de comunicación con la computadora c­entral del robot de rehabilitación, como puede ser por ejemplo la comunicación Bluetooth o in­alámbrica. En cuanto a la calibración del sensor, el incremento del número de m­ediciones realizadas para determinar la curva del sensor tendría un efecto de mejora en la c­onfiabilidad de la medición.

Referencias

[1] P. Maciejasz, J. Eschweiler, K. Gerlach-Hahn, A. Jansen-Troy & S. Leonhardt, “A survey on robotic devices for upper limb rehabilitation,J. NeuroEngineering Rehabil., vol. 11, no. 3, pp. 129, Jan. 2014. https://doi.org/10.1186/1743-0003-11-3

[2] D. Reinkensmeyer, L. Kahn, M. Averbuch, A. McKenna-Cole, B. Schmit & W. Rymer, “Understanding and treating arm movement impairment after chronic brain injury: Progress with the ARM Guide,J Rehabil Res Dev, vol. 37, no. 6, pp. 653662, Nov. 2000. Available from https://www.rehab.research.va.gov/jour/00/37/6/pdf/reinkensmeyer.pdf

[3] S. Masiero, A. Celia, G. Rosati & M. Armani, “Robotic-Assisted Rehabilitation of the Upper Limb After Acute Stroke,Arch Phys Med Rehabil, vol. 88, no. 2, pp. 142149, Feb. 2007. https://doi.org/10.1016/j.apmr.2006.10.032

[4] I. Krebs, N. Hogan, M. Aisen & B. Volpe, “Robot-Aided Neurorehabilitation,IEEE Trans Rehabil Eng, vol. 6, no. 1, pp. 7587, Mar. 1998. https://doi.org/10.1109/86.662623

[5] T. Nef & R. Reiner, “Three-Dimensional Multi-Degree-of-Freedom Arm Therapy Robot (ARMin),” in Neurorehabilitation Technology, V. Dietz, T. Nef & W. Rymer, Eds., LDN, UK: Springer, pp. 141157, 2011. https://doi.org/10.1007/978-1-4471-2277-7_9

[6] V. Klamroth-Marganska, J. Blanco, K. Campen, A. Curt, V. Dietz, T. Ettlin, M. Felder, B. Fellinghauer, M. Guidali, A.Kollmar, A. Luft, T. Nef, C. Schuster-Amft, W. Stahel & R. Riener, “Three-dimensional, task-specific robot therapy of the arm after stroke: a multicentre, parallel-group randomised trial,L­ancet Neurol, vol. 13, no. 2, pp. 159166, Dec. 2013. https://doi.org/10.1016/S1474-4422(13)70305-3

[7] S. Macovei & I. Doroftei, “A short overview of upper limb rehabilitation devices,IOP Conf Ser Mater Sci Eng, vol 145, no. 5, pp. 18, Aug. 2016. https://doi.org/10.1088/1757-899X/145/5/052014

[8] H. Krebs, M. Ferraro, S. Buerger, M. Newbery, A. Makiyama, M. Sandmann, D. Lynch, B. Volpe & N. Hogan, “Rehabilitation robotics: pilot trial of a spatial extension for MIT Manus,J Neuroeng Rehabilitation, vol. 1, no. 5, pp. 115, Oct. 2004. https://doi.org/10.1186/1743-0003-1-5

[9] A. Georgopoulou, S. Michel, B. Vanderborght & F. Clemens, “Piezoresistive sensor fiber composites based on silicone elastomersfor the monitoring of the position of a robot arm,Sens. Actuator A Phys., vol. 318, pp. 111, Nov. 2020. https://doi.org/10.1016/j.sna.2020.112433

[10] M. Melnykowycz, M. Tschudin & F. Clemens, “Piezoresistive Carbon-based Hybrid Sensor for Body-Mounted Biomedical Applications,IOP Conf. Ser. Mater. Sci. Eng., vol. 175, no. 1, pp. 16, Feb. 2017. https://doi.org/10.1088/1757-899X/175/1/012006

[11] T. Okatani & I. Shimoyama, “A tactile sensor for simultaneous measurements of 6-axis force/torque and the coefficient of static friction,Sens. Actuator A Phys., vol. 315, pp. 16, Nov. 2020. https://doi.org/10.1016/j.sna.2020.112362

[12] G. Palli, L. Moriello, U. Scarcia & C. Melchiorri, “An Underwater Robotic Gripper with Embedded Force/TorqueWrist Sensor”, IFAC-PapersOnLine, vol. 50, no. 1, pp. 1120911214, Jul. 2017. https://doi.org/10.1016/j.ifacol.2017.08.2095

[13] G. Palli, L. Moriello, U. Scarcia & C. Melchiorri, “Development of an optoelectronic 6-axis force/torque sensor for robotic applications,Sens. Actuator A Phys., vol. 220, pp. 333346, Dec. 2014. https://doi.org/10.1016/j.sna.2014.09.023

[14] D. Schepper, B. Moyaers, G. Schouterden, K. Kellens & E. Demeester, “Towards robust human-robot mobile co-manipulation for tasks involving the handling of non-rigid materials using sensor-fused force-­torque, and skeleton tracking data,Procedia CIRP, vol. 97, pp. 325330, May. 2020. https://doi.org/10.1016/j.procir.2020.05.245

[15] C. Yuan, L. Luo, Q. Yuan, J. Wu, R. Yan, H. Kim, K. Kim & C. Han, “Development and evaluation of a compact 6-axis force/moment sensor with a serial structure for the humanoid robot foot,Meas., vol. 70, pp. 110122, Jun. 2015. https://doi.org/10.1016/j.measurement.2015.03.027

[16] J. Salazar, “Diseño e implementación de un sensor de fuerza de 6 grados de libertad”, Projecte Final de Màster Oficial, Dep. Engi. Sistem. Automatic. Informatic. Ind., UPC, BAR, ES, 2011. Disponible en http://hdl.handle.net/2099.1/15195

[17] Q. Liang, D. Zhang, Q. Song, Y. Ge, H. Cao & Y. Ge, “Design and fabrication of a six-dimensional wrist force/torque sensor based on E-type membranes compared to cross beams,Meas, vol. 43, no. 10, pp. 17021719, Dec. 2020. https://doi.org/10.1016/j.measurement.2010.09.010

[18] P. Mantenuto, A. de Marcellis & G. Ferri, “On The Sensitivity Characteristics in Novel Automatic Wheatstone Bridge-Based Interfaces,Proc Eng, vol. 47, pp. 261264, Sep. 2012. https://doi.org/10.1016/j.proeng.2012.09.133

[19] L. Quynh, B. Tu, D. Dang, D. Viet, L. Hien, D. Giang & N. Duc, “Detection of magnetic nanoparticles using simple AMR sensors in Wheatstone bridge,J Sci Adv Mater Devices, vol. 1, no. 1, pp. 98102, Mar. 2016. https://doi.org/10.1016/j.jsamd.2016.04.006

[20] A. Tözeren, Human Body Dynamics: Classical Mechanics and Human Movement. WDC, USA: Springer, 1999. Available in: https://www.sportsbiomech.com/Books/Human%20Body%20Dynamics%20-%20classical%20mechanics%20and%20human%20movement.pdf

[21] Avia Semiconductor, “HX711 - 24-Bit Analog-to-Digital Converter (ADC) for Weigh Scales,” sparkfun, Jun. 26, 2009, [Online]. Available from https://cdn.sparkfun.com/datasheets/Sensors/ForceFlex/hx711_english.pdf

[22] grahamh, “Table of critical values for Pearson's r,” US, Jun. 15, 2009, [Online]. Available from http://users.sussex.ac.uk/~grahamh/RM1web/Pearsonstable.pdf

[23] A. Creus, Instrumentación Industrial, 8 ed., BA, ES: Marcombo, 2011.

[24] SolidWorks. (2020). Dassault Systèmes. Disponible en https://www.solidworks.com/es

Kevin Torres-Olaya. Universidad del Atlántico (Barranquilla, Colombia)

Mario Gutiérrez-Ortiz. Universidad del Atlántico (Barranquilla, Colombia)

Eugenio Yime-Rodríguez. Universidad del Atlántico (Barranquilla, Colombia). https://orcid.org/0000-0003-3576-7095

Javier Roldán-Mckinley. Universidad del Atlántico (Barranquilla, Colombia).