Aproximación sistémica al reciclaje de residuos de poliestireno expandido para la industria de mobiliario

Systems approach to the recycling of expanded polystyrene waste for the furniture industry

DOI: https://dx.doi.org/10.17981/ingecuc.20.2.2024.15

Artículo de Investigación Científica. Fecha de Recepción: 31/08/2022, Fecha de Aceptación: 04/03/2023.

Sandra Milena Locarno-Guerra E:\Users\aromero17\Downloads\orcid_16x16.png

Universidad de Pamplona, Pamplona (Colombia)

sandra.locarno@unipamplona.edu.co

Bladimir Azdrubal Ramón-Valencia E:\Users\aromero17\Downloads\orcid_16x16.png

Universidad de Pamplona, Pamplona (Colombia)

hbladimir@unipamplona.edu.co

Carlos Arturo Parra-Ortega E:\Users\aromero17\Downloads\orcid_16x16.png

Universidad de Pamplona, Pamplona (Colombia)

carapa@unipamplona.edu.co

To cite this paper

S. Locarno-Guerra, B. Ramón-Valencia & A. C. Parra-Ortega, “Systems approach to the recycling of expanded polystyrene waste for the furniture industry,” INGE CUC, vol. 20, no. 2, 2024. DOI: https://dx.doi.org/10.17981/ingecuc.20.2.2024.15

Resumen

Introducción- El poliestireno expandido (EPS) es un material termoplástico, utilizado en la industria de alimentos, construcción, cosmética, agricultura, equipos deportivos, el envasado, embalado, entre otros, sin embargo, es un material no biodegradable y su alto consumo ha conllevado a la generación de residuos contaminantes afectando el medio ambiente. Por tal motivo, se propuso un modelo de reciclaje validado mediante simulación computacional.

Objetivo- Diseñar un modelo basado en la metodología de Dinámica de Sistemas para explicar operacionalmente cómo funciona el proceso de reciclaje del EPS, comparando con el escenario de consumo actual, de tal manera de predecir el comportamiento a futuro del impacto ambiental.

Metodología- Se basó en un procedimiento propuesto por Aracil para la aproximación sistémica a un modelo matemático alternativo (con reciclaje) y otro modelo base (sin reciclaje), teniendo en cuenta las variables como el proceso de producción de EPS, reciclaje mecánico y químico. Se hicieron los diagramas causales y estructurales correspondientes, así como la determinación de condiciones iniciales de simulación para determinar la cantidad de residuos que llegan a los ecosistemas acuáticos o terrestre, y rellenos sanitarios.

Resultados- De acuerdo con los modelos aplicados, se obtuvo una reducción aproximadamente del 87,3% en rellenos sanitarios y del 98 % en ecosistemas acuáticos o terrestre de los residuos de EPS, en un periodo de tiempo de 100 años del modelo alternativo con respecto al modelo base

Conclusiones- Se logró comprobar el impacto que genera los residuos de poliestireno expandido en los ecosistemas sin y con tratamiento a través un proceso de reciclaje, a partir del consumo actual de EPS en Colombia.

Palabras clave

Poliestireno Expandido, Reciclaje químico, reciclaje mecánico, Dinámica de Sistemas

Abstract

Introduction: Expanded polystyrene (EPS) is a thermoplastic material, used in the food industry, construction, cosmetics, agriculture, sports equipment, packaging, among others, however, it is a non-biodegradable material and its high consumption has led to the generation of polluting waste affecting the environment. For this reason, a recycling model validated by computational simulation was proposed.

Objective: Design a model based on the System Dynamics methodology to operationally explain how the EPS recycling process works, comparing it with the current consumption scenario in such a way as to predict the future behavior of the environmental impact.

Method: It was based on an Aracil procedure for the systemic approach to an alternative mathematical model (with recycling) and another base model (without recycling), considering variables such as the EPS production process and mechanical and chemical recycling. The causal and corresponding diagrams were made, as well as initial simulation conditions to determine the amount of waste that reaches aquatic or terrestrial ecosystems and landfills.

Results: According to the applied models, they obtained a reduction of approximately 87.3% in sanitary landfills and 98% in aquatic or terrestrial ecosystems of EPS waste in 100 years of the alternative model concerning to base model.

Conclusions: who will verify the impact generated by expanded polystyrene waste in ecosystems without and with treatment through a recycling process based on the current consumption of EPS in Colombia.

Keywords

Agricultural production systems; crop yield; Mathematical model; modelling; Peach; Random variables; Stochastic simulation; simulation.

INTRODUCTION

Background

One of the main non-biodegradable plastic resins that predominate in the national market is expanded polystyrene (EPS), which, due to its thermal-acoustic properties and high resistance to microorganisms and humidity, becomes a material with wide applicability for different industries; such as construction, food, cosmetology, and pharmaceutical, among others. The demand for EPS at national level is 15,650 imported tons per year [1], and worldwide there are production reports of 369 million tons of EPS per year [2]. However, its poor usefulness caused by the low environmental culture of society and some companies that are not regulated by the state, produce an inadequate disposal of this waste, which ends up in landfills, aquatic or terrestrial ecosystems [3]. As long as there is no environmental management system in Colombia that allows the reduction, reuse, or recycling of this material, large areas of land will be needed for its final disposal, which will generate large accumulations of it, taking into account that the degradation time is greater than 500 years [4]. Additionally, if EPS is burned, combustion gases are produced that affect the ozone layer, containing dioxins that are carcinogenic substances for humans [5]. Therefore, given the above conditions, it is evident that this material is highly polluting to the environment, a situation that has worried the entire scientific community in different parts of the world, which is looking for alternatives for a possible solution to reduce this waste through recycling.

In response to the previous problem, in academic papers it has been shown that the majority of predictive models with System Dynamics (DS) focus on knowing the future behavior in highly complex environmental and economic studies, when analyzing different types of problems involving waste management from various perspectives, helping to minimize waste generation, due to -short and long term- decision making [6].

At Guangzhou University located in China, a system dynamics model was proposed for a construction and demolition waste management study, through predictive models, with the intention of providing a systematic review of the current applications of SD modeling for waste management (C&D). The results showed that the most effective variables in influencing construction and demolition waste (C&DW) reduction are related to landfill charges, prefabrication, and waste reduction investment, and that variables related to incentives and costs significantly affect the recycling and reuse of waste quantities continually increasing. This study suggests that to deepen and broaden the analysis of C&DW management, future research could use hybrid models by combining SD with emerging techniques and tools [7].

Another project related to recycling was done in Bogotá, Colombia at the Central University, where was identified the environmental implications of the use and disposal of mobile phones, using a System Dynamics Model. The main variables were the acquisition of mobile telephone lines, the gross domestic product per capita, and the useful life of mobile phones. These were shown to be the determining variables in the generation of waste electrical and electronic equipment (WEEE) in the case of mobile phones. As a result, two scenarios were compared, the first pessimistic and the second optimistic in a time period of 2020-2030, within the pessimistic scenario, 18,368 tons of mobile phone waste were obtained, and 1,820,895 tons of CO2 emissions, while the optimistic one would generate 7,485 tons of telephone waste and 1,195,776 tons of CO2. To reduce the generation of mobile phone waste in Colombia and achieve a better future scenario, the authors suggested improving strategies such as buyback, where users sell their used mobile phones to increase device reuse rates [8].

In accordance with the reasoning that has been raised in this document, it is considered very important to carry out a mathematical model to simulate the effects of implementing a system for using expanded polystyrene waste for the production of an adhesive for the furniture industry, with the intention to reduce the volume that is discarded and find a viable recycling for this polymer.

Expanded polystyrene (EPS) manufacturing process.

It begins at the moment the oil is extracted, in which a distillation process is carried out, where the waste is taken to a vacuum unit that produces light and heavy diesel oil and waste. Then, the waste is transported to the thermal cracking unit and gases, naphtha, light diesel oil, heavy diesel oil and residues are generated by distillation process. Subsequently, the waste is taken to a unit called catalytic cracking and methane, ethane, propane, butane, naphtha, light diesel, and fuels (Benzene, toluene, xylene and others) are collected. The ethane is then transferred to a dehydrogenation process to obtain ethylene, which is mixed with benzene to produce styrene. Subsequently, the vinyl polymerization reaction is carried out by free radicals. Once the polystyrene is manufactured, pentane is injected by diffusion and expanded polystyrene beads are formed [9].

Mechanical recycling process for expanded polystyrene (EPS).

The mechanical recycling process is divided into two subprocesses: the first consists of collecting the raw material with impurities. Then it is then cleaned manually, generating chips that represent 10% of the total waste, which are transferred to a storage silo to carry out the second subprocess, which consists of chemical processing. 90% of the material without impurities is chopped and taken to the press, forming blocks measuring (3 x 1.30 x 0.62) m3 and is delivered according to the client’s specifications, therefore, waste is again generated and taken to an electric mill forming expanded polystyrene spheres with diameters of approximately 1.8 millimeters, finally they are stored in silos for sale or rental.

Chemical recycling process for expanded polystyrene (EPS).

The shavings that represent (10%) of the total waste generated by the company are taken to a washing process, followed by drying, and subsequent storage to solubilize it with a solvent and produce the polymeric adhesive, which will then be marketed.

METHODOLOGY

Base model for the use of expanded polystyrene at national level.

Based on the annual production data in Colombia for expanded polystyrene reported by the entity ACOPLASTICOS and its life cycle, was designed a model that predicts the behavior of accumulation of waste generated by companies and citizens. This model is the result of the iterative procedure proposed by Aracil and Gordillo [15], where its phases were conceptualization, formulation and successive evaluation until obtaining a model that explains the behavior of the system under study. The simulation time horizon is 10 years, where the known initial conditions were determined with data from the year 2020 and the number of iterations is 1000, which gives a time step of approximately 0.36 days. The behavior of the variables is observed until 2030, with the intention of showing what would happen to the quantities of this material if it is not treated, as well as the amount of this waste that would reach landfills and how much would end up in hidrical or terrestrial ecosystems.

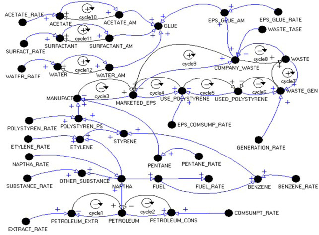
To prepare the influence diagram of the model without the recycling of expanded polystyrene waste shown in Figure 1, it was important to establish 8 feedback cycles, where two of them correspond to the production process of the material, and the other six consist of obtaining the accumulation values of EPS waste in landfills, in aquatic and terrestrial ecosystems.

Fig 1. Influences diagram of EPS waste without treatment.

Source: authors

Forrester diagram. The Forrester diagram was used to know the relationships that are generated in the variables. Figure 2 shows the structural model of expanded polystyrene waste without recycling, where it was observed that the amount of EPS depends on the petroleum variable, the greater petroleum extraction, rises the production of expanded polystyrene and therefore is greater the amount of waste that ends up in landfills, in terrestrial or maritime ecosystems.

Fig. 2. Forrester diagram of untreated EPS waste.

Source: authors

Simulation initial conditions

The initial values of each main element of the model are shown below in Table 1, which were entered into the Evolution 4.5 simulation software. Then the unit of time was defined in the simulation in years, the unit of gallons was established for oil, and the unit of tons was established for the amount of expanded polystyrene. Finally, the corresponding parameters were specified for the rates of each material present in the simulation.

Table 1. Values of initial conditions and parameters of the base model.

Type

Name

Measurement units

Description

Value

Initial cond.

Petroleum

Gallons

Amount of petroleum

8760000

Initial cond.

Polystyrene_ps

Tons

Amount of EPS yet produced

14047

Initial cond.

Polystyrene_u

Tons

EPS used

0

Initial cond.

Filler_waste

Tons

EPS to the sanitary filler

12642

Parameter

Benzene_rate

Dimensionless

Rate of benzene use

0.24

Parameter

Fuel_Rate

Dimensionless

Rate of fuel use

0.108

Parameter

Consumpt_eps

Dimensionless

EPS consumed by time

0.99

Parameter

Etylene_rate

Dimensionless

Petroleum extraction rate

0.78

Parameter

Extract_Rate

Dimensionless

Etylene use rate

0.102

Source: [10]; [11]

Expanded polystyrene waste treatment model at national level.

Through the annual production data in Colombia for expanded polystyrene reported by the entity ACOPLASTICOS, its life cycle, and its treatment for recycling, a model is created that predicts the behavior of accumulation of waste generated by companies and citizens. The growth is reflected from the year 2020 to the year 2030, with the intention of showing what would happen with this material if it is treated, it would be observed how much of this waste reaches landfills and how much ends up in water or terrestrial ecosystems.

To prepare the influence diagram of the expanded polystyrene waste recycling model seen in Figure 3, it was important to establish 12 cycles, where eight of them correspond to the waste production process, four to its recycling, with new variables that They are ethyl acetate, which corresponds to a chemical solvent that dilutes expanded polystyrene waste. Additionally, a variable called surfactant and water were introduced, which are the substances that allow the generation of a polymeric emulsion with adhesive properties for wood. This invention was developed at the University of Pamplona, as a viable alternative to recycling EPS (Patent Number 11): NC2022/0007002, 2022.

Fig. 3. Influences diagram of EPS waste with its recycling.

Source: authors

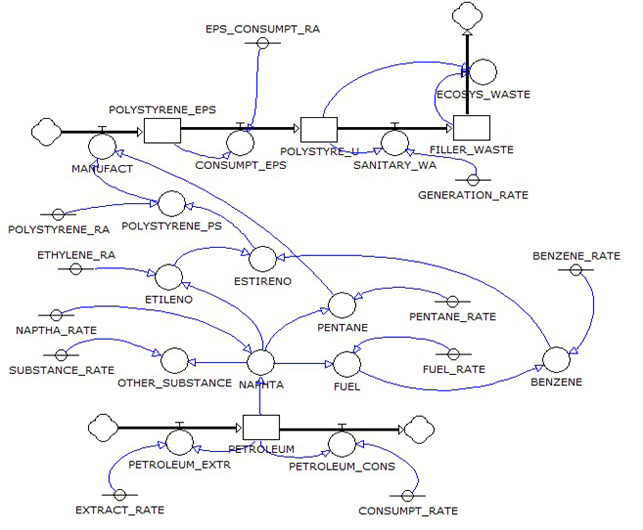
Forrester diagram of the system with recycling.

Figure 4 shows the Forrester diagram that simulates the recycling of expanded polystyrene at the national level, where it was observed that the amount of surfactant, water, and solvent depends on the amount of waste that is generated in relation to the extraction of Petroleum. It was also possible to see that waste does not end up in landfills or maritime and terrestrial ecosystems, because it is used and no disposed.

Fig 4. Forrester diagram of EPS waste with its recycling.

Source: authors

Simulation conditions. The initial values of each main element of the model are shown below in Table 2, where they are introduced to the Evolution simulation software. Then it was established in the simulation that the unit of time would be years. Subsequently, the unit of tons was assigned for the amount of expanded polystyrene, water, surfactant, and acetate. Finally, the parameters that correspond to the rates of each material present in the simulation were defined.

Table 2. Values of initial conditions and parameters of the alternative model.

Type

Name

Measurement units

Description

Value

Initial cond.

Petroleum

Gallons

Amount of petroleum

8760000

Initial cond.

Market_Polystyrene

Tons

Amount of EPS in market

14047

Initial cond.

Used_polystyrene

Tons

EPS used

0

Initial cond.

Waste

Tons

EPS waste to the sanitary filler

12642

Parameter

Benzene_rate

Dimensionless

Benzene use rate

0.24

Parameter

Oil_rate

Dimensionless

Oil use rate

0.108

Parameter

EPS_Consumpt_rate

Dimensionless

EPS consumption rate

0.99

Parameter

Etylene_rate

Dimensionless

Etylene use rate

0.78

Parameter

Extract_rate

Dimensionless

Extract of petroleum rate

0.102

Initial cond

Acetate

Tons

Acetate to produce glue

3920

Initial cond

Water

Tons

Water to produce glue

870

Initial cond

Surfactant

Tons

Surfactant to produce glue

43

Parameter

Acetate_rate

Dimensionless

Acetate use rate

0.5514

Parameter

Water_rate

Dimensionless

Water use rate

0.2451

Parameter

EPS_glue_rate

Dimensionless

Fraction of EPS used to obtain glue

0.1975

Parameter

Surfact_rate

Dimensionless

Fraction of Surfactant used to obtain glue

0.0061

Source: [10]; [11]

DISCUSSION OF RESULTS

Base model results. The following model simulated the amount of EPS waste in tons in a period of time from 2020 to 2030 without recycling. The results of Figure 5 show a growth in the consumption of expanded polystyrene from 13,906 to 1,193,440 tons and for the generation of expanded polystyrene waste an increase was observed from 12,642 to 1,130,017 tons in this same period of time. Therefore, if the proper treatment of this polymer waste is not carried out, greater pollution will be generated.

Fig 5. Growth of expanded polystyrene waste as a function of time, without recycling.

Source: authors

On the other hand, Figure 6 shows the amount in tons of expanded polystyrene waste that reaches landfills and both terrestrial and maritime ecosystems, within a time range from 2020 to 2030. The results showed a increase in the amount of EPS waste as a function of time, where a figure of 539,928 tons was reached by the year 2030, which contaminates ecosystems, seriously affecting the life of both maritime and terrestrial species. On the other hand, the result was the amount of 591,700 tons of accumulated waste that reaches landfills and corresponds to 13% of the total waste disposal. This results in large spaces being required in landfills [12].

Fig 6. Amount of waste with final disposal in landfills and in both aquatic and terrestrial ecosystems when treated.

Source: authors

Alternative model result. On the other hand, if these wastes are adequately treated, so that they can be reincorporated into a production process as raw material for the production of a commercial polymer adhesive with applications for the furniture industry, pollution of this material can be reduced. For this purpose, the following scenario was simulated, where mechanical and chemical recycling was considered as an alternative solution to reduce EPS waste. The simulation results showed a decrease in the accumulation of this waste as time passes, allowing a reduction of 87.3% of the waste that reaches landfills, and a decrease of 98% of the waste that arrives to aquatic or terrestrial ecosystems. The time horizon considered for this scenario was 100 years; Figure 7 shows the behavior of the waste present in the landfills and in the ecosystems in general.

Fig 7. Results of the amount of waste generated when treated.

Source: authors

In more detail, a simulation was made that shows the behavior of the substances in tons that are used for the production of the polymer adhesive, in relation to the amount of expanded polystyrene that ends up in landfills or in aquatic and terrestrial ecosystems, the model was included in a horizon of close to 100 years, where it was observed that the generation of waste presents a downward trend, as the glue is produced, where the quantities of substances to be implemented remain almost constant such as acetate, surfactant, and water. This simulation in detail can be seen in Figure 8. The results indicate that 100 years must pass to carry out almost complete decontamination if recycling is implemented.

Fig 8. Results of the amount of waste generated when they are not treated.

Source: authors

Another aspect to consider in this scenario is the production of the polymeric adhesive, as presented in Figure 5, an increase in the waste generated from EPS is observed, which can be used as raw material for the production of the polymeric adhesive, generating a new added value.

In Figure 9, a reduction in EPS waste that will be disposed of in landfills of 1.43% was observed, and in the case of ecosystems, 1.7% in a period of 10 years and an increase in the production of the polymeric adhesive is reflected as a consequence of the use of expanded polystyrene as raw material.

Fig 9. Results of the amount of waste generated when treated with respect to the production of the polymer adhesive.

Source: authors

CONCLUSIONS

This modeling was carried out to analyze the effects of implementing a system for using expanded polystyrene waste to produce a glue that can be used in the furniture industry. In order to reduce the volume of waste and find a viable recycling for this polymer that complies with Colombian regulations, law decree 2811 of 1974 National Code, which mentions in Title III, article 38 “Due to the volume or of the quality of the waste, garbage, waste or waste, the obligation may be imposed on whoever produces it to collect, treat or dispose of it, indicating the means for each case. Therefore, a strategy must be implemented for the management of solid waste, in which it must be integrated into an economic process that allows its volume to be reduced [13].

It was possible to demonstrate the effectiveness of the modeling methodology based on system dynamics by simulating the amount of waste that can be used as raw material for the production of a wood adhesive, additionally, finding a viable recycling process for this material through of the alternative model. Among its results, a reduction was obtained with respect to the base model over a period of 100 years of 87.3% of waste ending up in landfills, and 98% of waste with final disposal in ecosystems in general. Then it means that almost complete decontamination can occur over a period of 100 years, if this EPS recycling strategy is implemented in the urban solid waste management system.

CRediT AUTHORSHIP CONTRIBUTION STATEMENT

S. Locarno-Guerra: Conceptualization, Methodology, Research, Software, Writing – Original Draft, Data Curation. B. Ramón-Valencia: Conceptualization, Methodology, Research, Writing – Review & Editing. C. Parra-Ortega: Research, Data Curation, Software, Supervision, Writing – Review & Editing.

FINANCING

This project was sponsored by the Vice-Rector’s Office for Research and the Master’s Degree in Environmental Engineering at the University of Pamplona

REFERENCES

[1] ACOPLÁSTICOS , «Plásticos en Colombia,» El covid 19 y la reactivación económica, Bogotá, 2020.

[2] PLASTICS EUROPE, «An analysis of European,» EPRO, brussels, 2021.

[3] A. Youmna , E. Fahmy, A. Mohamed, Y. Shaheen y M. AbdelMooty, «Use of expanded polystyrene in developing solid brick masonry units,» Construction and Building Materials, vol. 242, nº 10, p. 10, 2020.

[4] I. Nikbin y M. Golshekanb, «The effect of expanded polystyrene synthetic particles on the fracture parameters, brittleness and mechanical properties of concrete,» Theoretical and Applied Fracture Mechanics, vol. 94, nº 11, pp. 160-172, 2018.

[5] M. Li, Y. Wei Yan, H. BoZhao, R. KunJian y Y. ZhongWang, «A facile and efficient flame-retardant and smoke-suppressant resin coating for expanded polystyrene foams,» Composites Part B: Engineering, vol. 185, nº 15, pp. 107-797, 2020.

[6] A. C. Hernandes Pinha y J. Keiko Sagawa, «A system dynamics modelling approach for municipal solid waste management and financial analysis,» Journal of Cleaner Production, vol. 269, nº 1, pp. 122-350, 2020.

[7] M. Wenting, Y. Hongping y J. Li Haoa, «A bibliometric visual analysis of the system dynamics approach for construction and demolition waste management,» Cleaner Waste Systems, vol. 1, nº 10, pp. 100-004, 2022.

[8] D. A. Ruiz Galeano y S. C. Bautista Rodríguez, «An integrated method of environmental analysis and system dynamics for management of mobile phone waste in Colombia,» Journal of Cleaner Production, vol. 279, nº 10, pp. 123-768, 2021.

[9] K. Richard, «Petróleo y gas Natural,» de Enciclopedia de Salud y Seguridad en el Trabajo (Volumen III), Madrid, Chantal Dufresne, 2012, pp. 2-28.

[10] L. Wei Jen, N. Lik Yin y A. Viknesh, «Optimal decision-making for combined heat and power operations: A fuzzy optimisation approach considering system flexibility, environmental emissions, start-up and shutdown costs,» Process Safety and Environmental Protection, vol. 137, nº 01, pp. 312-327, 2020.

[11] AGENCIA NACIONAL DE HIDROCARBUROS, «PRODUCCION FISCALIZADA DE PETROLEO POR CAMPO (BARRILES POR DIA CALENDARIO - BPDC),» VICEPRESIDENCIA DE OPERACIONES, REGALIAS Y PARTICIPACIONES, Bogotá, 2021.

[12] C. Montoya Rodríguez y P. Martínez, «Diagnóstico del manejo actual de residuos sólidos (empaques) en la Universidad El Bosque,» Producción + Limpia, vol. 8, nº 1, pp. 80-90, 2013.

[13] Ministerio de ambiente y desarrollo sostenible, «Reglamento de la gestión general de los residuos generados en las actividades de construcción y demolición - RCD y se dictan otras disposiciones,» Resolución No 0472, Bogotá, 2017.

[14] Y. A. Ali, E. H. Fahmy, M. N. AbouZeid y M. N. Abdel Mooty, «Use of expanded polystyrene wastes in developing hollow block masonry units,» Elsevier, vol. 24, nº 1, pp. 118-149, 2020.

[15] F. Gordillo y J. Aracil, «Dinámica de Sistemas». Madrid, Alianza Editorial, 1997.

Sandra Milena Locarno is a Chemical Engineer, graduated from the University of Pamplona in 2019. She is a professor at the University of Pamplona and is part of the Mechanical Engineering Research group of the University Of Pamplona (GIMUP), attached to the Faculty of Engineering and Architecture. His research area is associated with modeling, simulation, materials, manufacturing processes and physicochemical. https://orcid.org/0000-0002-5238-6617.

Bladimir Ramón Valencia is a Metallurgical Engineer from the Industrial University of Santander- Colombia (2000). Diploma of advanced studies (DEA) in composite materials from the University of the Basque Country-Spain. (2006), Doctor in Materials Engineering from the University of the Basque Country-Spain (2011). Currently, associate professor at the University of Pamplona-Colombia, member of the Mechanical Engineering Research group GIMUP, categorized by Colciencias as associate. His research contributions are based mainly on manufacturing and thermal-mechanical characterization of bio-composite materials and the efficient use of residual biomass derived from byproducts of the agricultural industry. Among his areas of knowledge are: Materials Science and Engineering, Manufacturing Processes. https://orcid.org/0000-0002-2638-0633

Carlos Arturo Parra Ortega is a Systems Engineer, graduated from the Industrial University of Santander in 1993. In 1997 he obtained a Master’s degree in Computer Science. In 2009 he graduated with a Doctor of Applied Sciences from the University of Los Andes in Venezuela. Professor ranked as Full Professor at the University of Pamplona and member of the Computer Science Research Group (CICOM), of the Faculty of Engineering and Architecture. His research area is related to modeling and simulation, artificial intelligence, industrial automation and multi-agent systems. https://orcid.org/ 0000-0003-3593-9504