.

Hassan, Oshaba & El-Emary / INGE CUC, vol. 19 no. 2, pp. 120July - December, 2023

Improving Smart Irrigation Systems through Energy Efficient Cluster-Head Selection in Heterogeneous WSNs

Mejora de los sistemas de riego inteligentes mediante la selección energéticamente eficiente de clusters en WSN heterogéneas

DOI: http://doi.org/10.17981/ingecuc.19.2.2023.01

Scientific Research Article. Date of Receipt: 23/02/2023. Date of Acceptance: 24/03/2023.

Emad Hassan

Jazan University. Jizan (Saudi Arabia)

eshassan@jazanu.edu.sa

Ahmed S. Oshaba

Jazan University. Jizan (Saudi Arabia)

aoshaba@jazanu.edu.sa

Atef El-Emary

Jazan University. Jizan (Saudi Arabia)

aelemary@jazanu.edu.sa

.

To cite this paper

E. Hassan, A. Oshaba & A. El-Emary, “Improving Smart Irrigation Systems through Energy Efficient Cluster-Head Selection in Heterogeneous WSNs”, INGE CUC, vol. 19, no. 2, pp. 1–20, 2023. DOI: http://doi.org/10.17981/ingecuc.19.2.2023.01

.

Abstract

Introduction— Smart irrigation systems require reliable and energy-efficient communication between the sensors in a Wireless Sensor Network (WSN) and the control system.

Objective— To address this challenge, this paper presents several cluster-based selection protocols, based on the Stable Election Protocol (SEP) and Distributed Energy-Efficient Clustering (DEEC).

Methodology— The presented protocols divide the agriculture field into sub-fields to reduce energy consumption between far sensors and the Base Station (BS).

Results— Comparison with traditional protocols using evaluation metrics such as network throughput, stability, instability period, and lifetime, shows that the presented protocols outperform in terms of all metrics.

Conclusions— The results indicate the effectiveness of the proposed protocols in prolonging the network’s lifetime and improving energy efficiency in heterogeneous WSNs, thus supporting the performance of smart irrigation systems. Numerically, using the proposed protocols, the network lifetime increased by 23% compared to conventional SEP.

KeywordsSmart irrigation; WSNs; routing protocols; energy efficiency

Resumen

Introducción— Los sistemas de riego inteligente requieren una comunicación fiable y energéticamente eficiente entre los sensores de una Red Inalámbrica de Sensores (WSN) y el sistema de control.

Objectivo— Para hacer frente a este reto, este trabajo presenta varios protocolos de selección basados en clusters, basados en el Protocolo de Elección Estable (SEP) y en la Agrupación Distribuida de Eficiencia Energética (DEEC).

Methodología— Los protocolos presentados dividen el campo agrícola en subcampos para reducir el consumo de energía entre los sensores lejanos y la Estación Base (EB).

Resultados— La comparación con los protocolos tradicionales utilizando métricas de evaluación como el rendimiento de la red, la estabilidad, el periodo de inestabilidad y la vida útil, muestra que los protocolos presentados superan en términos de todas las métricas.

Conclusiones— Los resultados indican la eficacia de los protocolos propuestos para prolongar la vida útil de la red y mejorar la eficiencia energética en WSN heterogéneas, apoyando así el rendimiento de los sistemas de riego inteligentes. Numéricamente, utilizando los protocolos propuestos, la vida útil de la red aumenta un 23% en comparación con el SEP convencional.

Palabras clave— Riego inteligente; WSNs; protocolos de encaminamiento; eficiencia energética

I. Introduction

Smart irrigation is a modern and technologically advanced approach to managing irrigation systems. It involves the use of sensors, control systems, and software to monitor soil moisture, weather conditions, and other factors that impact crop growth and water usage. This information is used to make real-time decisions on when and how much water to irrigate the crops with, maximizing water efficiency and reducing waste. The goal of smart irrigation is to optimize crop production while conserving water resources. By using advanced technologies such as wireless sensor networks, smart irrigation systems can help farmers make informed decisions about irrigation, leading to increased productivity and sustainability [1]-[4].

Wireless Sensor Network (WSN) is a wireless network of nodes equipped with sensors, actuators, and communication capabilities [5]-[8]. In smart irrigation systems, WSNs are used to gather data from various sources such as soil moisture sensors, weather stations, and other environmental sensors. This data is then transmitted wirelessly to a central control system, where it is analyzed and used to make real-time decisions on when and how much water to apply to the crops. The ability of WSNs to collect and transmit data in real-time allows for more efficient and effective irrigation management. WSNs also provide a flexible and scalable solution for smart irrigation systems, allowing for easy expansion and integration with other technologies. By using WSNs in smart irrigation systems, farmers can make data-driven decisions to optimize crop production while conserving water resources [4].

Energy efficiency is an important factor in WSNs where the network nodes are typically powered by limited energy batteries and cannot be easily recharged. Cluster-based routing protocols have proven to be highly energy efficient in WSNs. In these protocols, the agriculture field is sub-divided into sub-fields (clusters), each comprising multiple sensor nodes. These nodes then send their data packets to designated Cluster-Heads (CHs), who consolidate the information and transmit it to the Base Station (BS). This approach has been shown to improve energy efficiency compared to other methods [9]-[10]. By using cluster-based routing protocols, WSNs can operate for longer periods of time and collect more accurate data, making them more effective and valuable for a wide range of applications, including smart irrigation systems. There are two types of clustered sensor nodes: homogeneous and heterogeneous sensor nodes [11]-[13]. In this paper we consider second type where it reduces energy consumption and improves network lifetime unlike first network type. The main goal of this paper is to design energy efficient heterogeneous routing protocols that can increase stability period, the throughput and enhance network lifetime.

This paper presents several heterogeneous WSNs routing protocols, focusing on two types of clustering-based protocols: Stable Election Protocol (SEP)-based and Distributed Energy Efficient Clustering (DEEC)-based. The key difference between these two types of protocols lies in the method used to select cluster heads (CHs). SEP-based protocols select CHs based on their start energy levels, while DEEC-based protocols select CHs according to the probability of a node’s remaining energy relative to the network mean energy. The proposed SEP-based protocols are Threshold Sensitive SEP (TSEP) and Zonal-SEP (ZSEP), while the proposed DEEC-based protocols are Enhanced-DEEC (EDEEC) and Threshold-DEEC (TDEEC). Several evaluation metrics such as: throughput, the network stability, instability period and lifetime are considered to compare between the presented based protocols.

This paper is organized as follows: Section 2 presents the proposed WSN architecture for smart irrigation. A review of cluster based-routing protocols is presented in Section 3. Section 4 describes the network model of both SEP and DEEC based protocols. In Section 5, the results of simulations are presented and discussed. Finally, the conclusion is drawn in Section 6.

II. Proposed WSN Architecture for Smart Irrigation

The proposed WSN architecture is illustrated in Fig. 1. Sensor nodes are installed in each agriculture sub-field (cluster) to monitor various environmental and agricultural factors, such as air temperature, humidity, light, soil conditions, moisture, etc.

Fig. 1. Wireless sensor network architecture for smart irrigation system.
Source: Authors.

These sensor nodes collect and store data, then periodically transmit it to the CHs, and then the CHs combine the information from their nodes and resend it to the BS and eventually to control center and server through the internet. With the collected data, farmers can monitor and make decisions to maintain the health of their farm for improved production quality. For instance, if soil moisture is below the desired level, they can remotely turn on a water pump to raise the moisture level. The system is scalable, allowing for implementation in small farms or large-scale operations, even at a national level. The clustering model in routing protocols is preferred due to its ability to improve energy consumption of the network sensor nodes, as demonstrated in the Fig. 1.

The primary challenge in designing routing protocols for WSNs is energy consumption. The sensors in these networks rely on batteries and most of energy is lost in sending and receiving data, route discovery, and maintenance. Additionally, it is not possible to recharge the batteries. To conserve energy, the design of the network must consider factors such as the size, software, hardware, and distribution area of the sensors, as the energy supply is the primary limiting factor for the lifespan of a sensor network.

III. Routing Protocols based on Clustering

Fig. 2. Routing protocols classification in WSNs.
Source: Authors.

Routing protocols in WSNs are classified based on the method used to establish routing paths and the network structure. The classification of WSN routing protocols is summarized in Fig. 2 [14]. In this paper we present new cluster-heads selection protocols for heterogeneous sensor networks based on SEP and DEEC protocols.

    A. Stable Election-based Protocols

1) Stable Election Protocol (SEP)

Stable Election Protocol (SEP) is a proactive routing protocol that considers 2-level heterogeneity of nodes [15]. SEP has 2-types of nodes with varying energy values, with advanced nodes having more initial energy compared to normal nodes [15]. This protocol aims to evenly distribute energy consumption and extend the stability period, which is the time after the 1st node failure. The selection of CH in SEP is based on a weighted election probability for each node, which is determined by the node’s initial energy, making advanced nodes more likely to be chosen as CHs.

2) Enhanced SEP (ESEP)

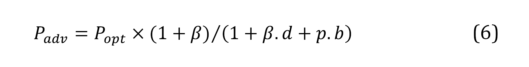
ESEP is a modified protocol of SEP, used to prolong the effective network lifetime, it contains three energy levels of heterogeneity by including new nodes type, namely intermediate nodes. The intermediate nodes energy is in between normal and advanced nodes energies. Let Eo and Eadv be the normal nodes and the advanced nodes energies, respectively. Advanced and intermediate nodes energies are given respectively as (1) and (2) [16]:

Where β is referred to as the extra energy factor of advanced nodes compared to normal nodes and b = β/2, resulting in the total start energy of all node types being (3):

As can be seen in (3) d and p are the proportions of advanced and intermediate nodes that have β and b times more energy compared to normal nodes, respectively and n is the number of sensors which are randomly distributed in a square area of A = M × M m2.

The probability of a node being selected as a CH, considering its type (normal, intermediate and advanced), is calculated through weighted election probabilities, are pnrm, pint and padv and given respectively as (4), (5) and (6):

In the above equations, Popt represents optimal probability of a node to be a CH and given by (7):

With Copt be the optimal number of clusters. The threshold for normal, advanced, and intermediate nodes is giving, respectively as (8), (9) and (10):

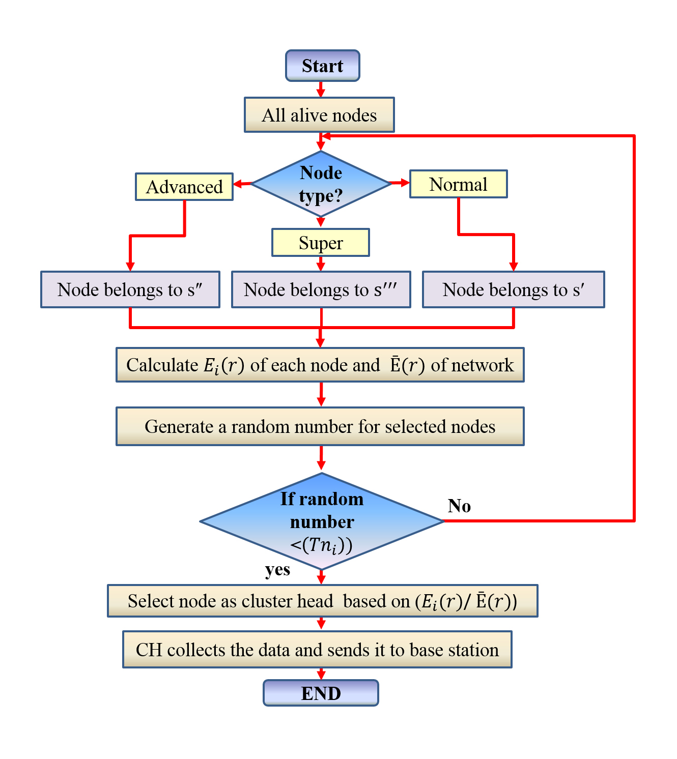
Where S’, S’’, and S’’’ represent the node sets of normal, advanced, and intermediate, respectively that do not be CHs in the last (1/pnrm) and (1/ padv) rounds of the epoch. Fig. 3 presents the steps of ESEP.

Fig. 3. ESEP flow chart.
Source: Authors.

3) Threshold Sensitive SEP (TSEP)

TSEP is a stretching of SEP algorithm, with 3-levels of energy heterogeneity such as in ESEP. This protocol is a reactive protocol. In TSEP, the nodes sense the data continuously, these nodes send all data to the sink when there is a significant transformation or a specific threshold value is reached in the transmitted information, so this protocol reduces energy utilization and increase the WSNs lifetime more than SEP and ESEP [17].

The overall starting energy of TSEP, Etot of the considered nodes; normal, intermediate and advanced is given by (3) as in ESEP. The values of the weighted probabilities to become CHs: pnrm, pint and padv respectively are given by (4), (5) and (6), and the threshold values for the three nodes are calculated as in (8), (9) and (10). The transmission of nodes in TSEP depends on the sensed value, therefore, if there is a change in the values of the two thresholds. There are two crucial parameters broadcasted by the CH:

The sensor nodes are constantly sensing around its field, if the sensed value arrives to the HT value, the nodes will transmit to the CH their data. Where this value is stored in the inner variable memory that it is called the Sensed Value (SV), hence we find that the nodes don’t send the data only if the two conditions are satisfied: the first condition is if the sensed value is larger than HT. The second condition is if the difference between the currently sensed value and the stored value in the SV equal to or larger than the ST, the transmission process depends on these two conditions. Therefore, if there is a change in the values of the two thresholds, the transmission process is less, so, this protocol doesn’t be good in the most applications.

4) Zonal-SEP (ZSEP)

An example of proactive protocol is ZSEP which is based on SEP with heterogeneity levels of two, namely normal and advanced nodes according. It employs two scenarios to transmit information to the BS: Direct Transmission (DT) and transmission via CHs. The agriculture field is splitted into 3 head zones (HZs): (HZ 1, HZ 2 and HZ 0). Normal nodes transmitting their data to BS using DT and are existed in HZ 0. Half of the advanced nodes are installed at HZ 1, while the rest are deployed in HZ 2. These advanced nodes transmit their data to BS via CHs [18].

Fig. 4. ZSEP flow chart.
Source: Authors.

The deployment of advanced nodes in these zones is because they have more energy and nodes located at the network corners are further away from the BS, requiring higher energy to communicate. The weighted probability and threshold value of the advanced nodes are set optimally, such as the SEP protocol. A diagram of ZSEP is shown in Fig. 4.

B. DEEC-Based Protocols

1) Distributed Energy Efficient Clustering (DEEC)

Fig. 5. DEEC flow chart.
Source: Authors.

The DEEC is a proactive routing protocol aimed at reducing energy consumption through clustering [19]. The probability of a node becoming a CH is determined according to proportion of its residual energy to the network mean energy. Nodes that have high starting and remaining energy have a greater chance to be CHs compared to that have small energy. Fig. 5 shows the operation of DEEC. Let ri represent the rounds number of node ni to serve as a CH, known as the rotating epoch. Due to the differences in residual energy levels among nodes, in a set rotating period, nodes with low energy will exhaust their power quickly. The value of ri in DEEC is determined according to the remaining energy Ei(r) of each node ni. The network mean energy through round r is represented by (11) [19]:

The likelihood of ni being a CH in DEEC can be expressed by (12):

The mean No. of CHs per round per epoch is calculated using (13):

Where popt serves as a benchmark for probability pi. In a heterogeneous network, the value of starting energy of nodes vary, and the weighted probabilities of both normal and advanced nodes are provided as follows [19]:

In the same way, the threshold value is calculated using (15):

Equation (15), S represents all nodes set, and a random number for node ni is generated between 0 and 1. If this random number is lower than the threshold T(ni), the node becomes a CH at round r. According to (12), the epoch ri is the reverse value of pi, with nopt = 1/popt representing the benchmark epoch to be a CH. At each round r, we determine mean energy Ē(r), and total number of rounds R by (16) and (17), respectively:

Where Eround represents the energy expenses within each round, Etot is calculated in (3). The total wasted energy within a round is calculated by (18):

Where C refers to the number of clusters, L represents data packet size in bits, EDA is the wated energy during data aggregation, dch-to-BS is the mean distance between the CH and BS and dtoCH represents the mean distance between cluster nodes and CH and given as (19) [19].

2) Distributed Energy Efficient Clustering and Developed (DDEEC)

DDEEC uses the same approach applied in DEEC, a two levels heterogeneity, uses to avoid the imbalance case in the selection of nodes that become CHs as in DEEC [20]. But at round r when advanced nodes contain the same initial and residual energy as in the normal nodes, this protocol not well for energy division where the advanced nodes will die quickly, and this causes an imbalance in the choice probability of CH. DDEEC avoids this problem by implement a dynamic and balanced method to divide the energy more equitably between the nodes. At the first of transmission during rounds, the advanced nodes are commonly selected to be CHs, but when its energy dynamically decrease these nodes will contain the same selection probability of CHs like in normal nodes, DDEEC avoids punishing this node over and again by doing a few changes in (14), this change is depend on the value of Threshold residual energy ThREV as shown in in (20) [20] and as shown in Fig. 5:

Where EdisAN, EdisNN are the energies dissipated by the advanced and the normal nodes per round, respectively. When the energy level for the two nodes decreases to the limit of the threshold residual energy both of them become a CHs when using the same probability. Consequently, the choosing of CH becomes more efficient and more balanced between nodes. The average probability, Pi used to select a CH can be written as (21):

Where Q is the real positive variable that directly controls the CH number.

3) Enhanced-DEEC (EDEEC)

EDEEC is a variation of DEEC that features 3-levels of heterogeneity and 3 node types (super, advanced, and normal) [21]. In the network, at round r, the probability for CH selection is determined by Ei(r) and Ē(r), similar to DEEC, it expressed in (22) as:

In EDEEC, the total initial energy is calculated as (23):

The proportion and the extra energy of the super nodes compared to normal nodes is represented by mo and h. The threshold for selecting CHs among the three types of nodes is provided in (24) [21].

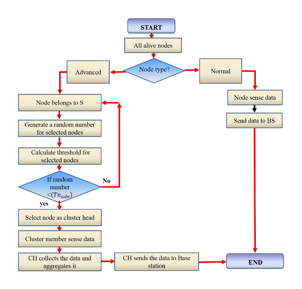
Where S’, S’’ are the normal and advanced nodes sets, respectively, while S’’’ represents the super nodes set. Fig. 6 illustrates the EDEEC operation.

Fig. 6. EDEEC flow chart.
Source: Authors.

4) Threshold-DEEC (TDEEC)

The TDEEC algorithm extends DEEC and uses the same method to estimate the mean energy and weighted probability of CH election. The threshold value in TDEEC is determined by the optimal No. of CHs, residual nodes, and mean energy in WSN through a round. The threshold expression can be written as [22].

A heterogeneous network consists of 2 or 3-levels, and TDEEC adapts the threshold value based on the probability of nodes becoming CHs. For 2-level heterogeneity, the probabilities of both normal and advanced nodes are described by (14), while for three-level heterogeneity, the probabilities of normal, advanced, and super nodes are described by (22). Table 1 illustrates the node types used in the presented protocols.

Table 1.
Types of nodes used in each protocol.

Type of nodes

SEP

ZSEP

ESEP

TSEP

DEEC

DDEEC

EDEEC

TDEEC

Normal

Advanced

Intermediate

Super

Source: Authors.

IV. Network Models for Presented Protocols

We consider a heterogeneous Wireless Sensor Network consisting of n sensors evenly distributed over an M × M m2 area. Each sensor is assigned a Distinct Identifier (ID). The Base Station is placed at the center of the network, while the nodes are deployed randomly. The heterogeneous WSN is analyzed under two scenarios as described below.

A. SEP-Based Protocols

SEP-based protocols can involve 2 or 3-levels of energy heterogeneity, depending on the type of protocol. The 2-level heterogeneous network, as used in SEP and ZSEP, is depicted in Fig. 7a and Fig 7b respectively and is explained as follows:

Fig. 7. Network Model for Presented Protocols.
Source: Authors.

Likewise, the Three-level heterogeneous network, as used in ESEP and TSEP, involves nodes referred to as normal, advanced, and intermediate nodes, which are installed randomly in a 100 × 100 m2 area, as depicted in Fig. 7c.

B. DEEC-Based Protocols

For DEEC-based protocols, both two and three levels of energy heterogeneity are considered, with nodes distributed randomly in a 100 × 100 m2 area. DEEC and DDEEC are based on 2-levels of energy heterogeneity, with all nodes (normal and advanced) distributed randomly in 100 × 100 m2 area, as seen in SEP (Fig. 7a). EDEEC and TDEEC, on the other hand, are based on 3-levels of energy heterogeneity, as outlined in Table 1, with nodes deployed randomly as depicted in Fig. 7d.

V. Numerical Results and Analysis

The performance of eight protocols is implemented and evaluated using a simulation model implemented using MATLAB software. The simulation parameters are listed in Table 2. The weighted optimal probability of SEP is determined by its initial energy, while in DEEC it is determined by the mean energy of the network and the ratio of residual energy for each node. To make a fair comparison, both cases will use total starting energy for all nodes in the network. The simulations are evaluated using the following performance metrics:

  1. Dead Nodes: The total number of nodes that have failed.
  2. Packet to BS: Also known as throughput, which represents the No. of transmitted packets from the CHs or sensors to the base station.
  3. Packets to CHs: The No. of transmitted packets from sensor nodes to CHs.
  4. Stability period: This refers to the time-period, measured in rounds, from the initiation of network operation until the 1st node fails.
  5. Instability period: Which is the time-interval, measured in rounds, from the failure of 1st node to the last node.
  6. Network Lifetime: This is the time-interval from the initiation of network operation till the last node fails.
Table 2.
The Simulation Parameters.

Considered Network

(100, 100) m

N: Total No. of sensors.

100 nodes

Eo: Normal nodes starting energy.

0.5 Joule

Eadv: Advanced nodes starting energy.

Eo(1 + β) Joule

Eint: Intermediate nodes starting energy.

Eo (1 + b) Joule

Esup: Super nodes starting energy.

Eo (1 + h) Joule

Eelec: Energy of Tx and Rx.

50 nJ/bit

Efs: Short distance amplification energy.

10 nJ/bit/m2

Eamp: Long distance amplification energy.

0.0013 pJ/bit/m4

EDA: Data aggregation energy.

5 nJ/bit/signal

Popt: Probability.

0.1

L: Size of message size.

400 bits

Soft and Hard Threshold.

2 and 100

d0: Distance of Threshold.

Source: [17].

A. SEP-based Protocols Results

A comparison of the performance metrics of the SEP-based protocols, which include SEP, ZSEP, ESEP, and TSEP, is presented in Fig. 8, Fig. 9, Fig. 10 and Fig. 11. Fig. 8 and Fig. 9 suggest that TSEP outperforms the other protocols in terms of network lifetime, stability period, and packets sent to CHs. However, Fig. 10 reveals that TSEP has a low throughput or packet transmission to the BS compared to ZSEP. This is due to the fact that the transmission process to the BS in TSEP depends on the values of HT and ST. On the other hand, Fig. 10 indicates that ZSEP has a superior performance in terms of packets sent to the BS, which is expected as most nodes in ZSEP directly send packets to the BS. Fig. 11 displays the whole remaining energy against rounds when the total initial energy in the network is 70 J. It is evident that TSEP has a higher remaining energy than the other protocols, but with a low throughput to the BS. For this reason, this study focused on ZSEP.

Fig. 8. Dead nodes against number of rounds using SEP-based protocols.
Source: Authors.
Fig. 9. No. of transmitted packets to CHs using SEP-based protocols.
Source: Authors.
Fig. 10. No. of transmitted packets to BS using SEP-based protocols.
Source: Authors.

Fig. 11. Energy consumption against no. of rounds using SEP-based protocols.
Source: Authors.

Fig. 12 depicts a comparison of network lifetime across different protocols based on the percentage of dead nodes. The number of rounds it takes for the first node to die in the network for SEP, ESEP, TSEP, and ZSEP protocols are 1 123, 1 261, 2 735, and 1 511 rounds, respectively. It is evident that TSEP and ZSEP exhibit the longest network lifetime, with the last node dying after 6 394 and 6 356 rounds, respectively, while SEP and ESEP experience the last dead node after 5 202 and 3 972 rounds, respectively. This comparison is presented in Table 3. Table 4 summarizes the average stability, instability periods, and lifetime for SEP, ZSEP, ESEP, and TSEP.

Fig. 12. The network lifetime versus percentage of dead nodes of SEP-based protocols.
Source: Authors.
Table 3.
Network lifetime versus percentage of dead nodes in SEP-based protocols.

Protocols

Network life-time

SEP [15]

ESEP [16]

TSEP

ZSEP

First node dead

1123

1261

2735

1511

Half no. of nodes dead

1452

1524

3567

1993

Last node dead

5200

3972

6394

6356

Source: Authors.
Table 4.
Summary of numerical results for SEP-based protocols.

Protocols

Metrics

SEP [15]

ESEP [16]

TSEP

ZSEP

No. of nodes type

2

3

3

2

No. of zones

0

0

0

3

Stability period (first dead)

1123

1261

2735

1511

Instability period

4080

2711

3659

4845

Life-time

5200

3972

6394

6356

throughput

2.140 × 104

1.878 × 104

4.331 × 104

2.374 × 105

Source: Authors.

B. DEEC-based Protocols Results

In this subsection, we illustrate the performance of DEEC-based protocols, including DEEC, DDEEC, EDEEC, and TDEEC, through simulations. Fig. 13, Fig. 14, Fig. 15, and Fig. 16 demonstrate that both EDEEC and TDEEC outperform the other protocols in terms of the No. of dead nodes. In addition, EDEEC slightly outperforms TDEEC. The results from Fig. 15 confirm those from Fig. 13 with respect to the packets to BS, indicating that both EDEEC and TDEEC offer better performance than the other protocols, with a slight advantage for EDEEC. In contrast, as shown in Fig. 14, TDEEC and EDEEC have lower results regarding packets to CHs, due to their three levels of energy heterogeneity, which affects the probability of a node becoming a CH by reducing the average packets to CHs. Fig. 16 shows the total remaining energy versus the No. of rounds, assuming the total starting energy of all nodes in the network is 70 J. The results demonstrate that the remaining energy per round for EDEEC and TDEEC is larger compared to the other protocols.

Fig. 13. Dead nodes against number of rounds of DEEC-based protocols.
Source: Authors.
Fig. 14. No. of packets sent to CHs for DEEC-based protocols.
Source: Authors.
Fig. 15. No. of packets sent to BS for DEEC-based protocols.
Source: Authors.
Fig. 16. Energy consumption against no. of rounds for DEEC-based protocols.
Source: Authors.

The network lifetime versus percentage of dead nodes of DEEC-based protocols is presented in Fig. 17. It is evident that EDEEC and TDEEC exhibit the longest network lifetime, with the last node dying after 6 369 and 6 028 rounds, respectively. This comparison is summarized in Table 5. Table 6 illustrates the average stability, instability periods, and life-time for DEEC, DDEEC, EDEEC, and TDEEC. The stability period metric shows that DDEEC outperforms the other protocols, while TDEEC outperforms the others when considering instability period and life-time. Thus, this study was conducted on TDEEC.

Fig. 17. The network lifetime versus percentage of dead nodes of DEEC-based protocols.
Source: Authors.
Table 5.
Network lifetime versus percentage of dead nodes in DEEC-based protocols.

Protocols

Network life-time

DEEC [19]

DDEEC [20]

EDEEC

TDEEC

First node dead

1 591

1 700

1 284

1 236

Half no. of nodes dead

1 866

2 060

1 546

1 459

Last node dead

2 514

2 385

6 369

6 028

Source: Authors [19], [20].
Table 6.
Summary of numerical results for DEEC-based protocols.

Protocols

Parameter

DEEC [19]

DDEEC [20]

EDEEC

TDEEC

No. of nodes type

2

2

3

3

No. of zones

0

0

0

0

Stability period (first dead)

1 590

1 700

1 284

1 236

Instability period

925

685

5 085

4 792

Life-time

2 515

2 385

6 369

6 028

Throughput

7 084 × 104

1 045 × 105

2 × 105

1 851 × 105

Source: Authors [19], [20].

VI. Conclusions

This paper presents several cluster-head selection protocols, for improving the reliability and energy efficiency of communication between sensors and the control system in WSNs-based smart irrigation systems. The presented protocols are based on SEP and DEEC and aim to enhance connectivity by dividing agriculture field into sub-fields. Through a comparison with the traditional protocols using network stability, instability period, lifetime, and throughput as evaluation metrics, the presented protocols were found to outperform in all aspects. The obtained results demonstrate the effectiveness of the presented protocols in prolonging the network’s lifetime and improving energy efficiency in heterogeneous WSNs-based smart irrigation systems.

Numerically, using TSEP and ZSEP can achieve 23% and 22% improvement in network life-time when compared to conventional SEP, respectively.

Expanding on the findings presented in this paper, we could investigate the impact of employing multiple mobile sinks on performance metrics, as well as explore how adjusting the energy levels of nodes with differing capabilities might help mitigate issues related to energy consumption and longevity.

Acknowledgement

The authors extend their appreciation to the Deputyship for Research& Innovation, Ministry of Education in Saudi Arabia for funding this research work through the project number ISP22-43.

References

[1] A. Aldegheishem, N. Alrajeh, L. García & J. Lloret, “SWAP: Smart WAter Protocol for the Irrigation of Urban Gardens in Smart Cities,” IEEE Access, vol. 10, pp. 3923939247, Mar. 2022. https://doi.org/10.1109/ACCESS.2022.3165579

[2] M. Edodi, O. Ogidan & A. Amusan, “Smart Irrigation System: A Water and Power Management Approach,” presented at 4th International Conference on Disruptive Technologies for Sustainable Development, NIGERCON, LA, NG, 5-7 Apr. 2022. https://doi.org/10.1109/NIGERCON54645.2022.9803183

[3] L. Samaniego Campoverde, M. Tropea & F. De Rango, “An IoT based Smart Irrigation Management System using Reinforcement Learning modeled through a Markov Decision Process,” presented at IEEE/ACM 25th International Symposium on Distributed Simulation and Real Time Applications, DS-RT, VAL, ES, 27-29 Sept. 2021. https://doi.org/10.1109/DS-RT52167.2021.9576130

[4] S. Patel, S. Parikh & S. Patel, “Irrigation to Smart Irrigation and Tube Well Users,” presented at International Conference on Computing, Communication and Green Engineering, CCGE, PUN, IN, 23-25 Sept. 2021. https://doi.org/10.1109/CCGE50943.2021.9776479

[5] J. Zhang, R. Tao, J. Du & L. Dai, “Energy-Efficient Sparsity-Driven Speech Enhancement in Wireless Acoustic Sensor Networks,” IEEE/ACM Trans Audio Speech Lang Process, vol. 31, pp. 215228, Nov. 2023. https://doi.org/10.1109/TASLP.2022.3221013

[6] D. Lee, J. Oh, T. Ha, J. Lee, Y. Jeon & S. Cho, “A survey of Energy-saving routing protocol for Wireless Sensor Networks,” presented at 13th International Conference on Information and Communication Technology Convergence, ICTC, JJ ISL, KOR, 19-21 Oct. 2022. https://doi.org/10.1109/ICTC55196.2022.9952621

[7] A. Yumuşak & A. Demirtaş, “Analysis of the Effect of Delay from Source Node to Sink on Lifetime in Wireless Sensor Networks,” presented at 30th Signal Processing and Communications Applications Conference, SIU, SFB, TR, 15-18 May. 2022. https://doi.org/10.1109/SIU55565.2022.9864972

[8] Z. Nurlan, T. Zhukabayeva, M. Othman, A. Adamova & N. Zhakiyev, “Wireless Sensor Network as a Mesh: Vision and Challenges,” IEEE Access, vol. 10, pp. 4667, Dec. 2021. https://doi.org/10.1109/ACCESS.2021.3137341

[9] V. Chaturvedi, S. Choubey & S. Tripathi, “Cluster-based routing protocols in wireless sensor networks”, IRJET, vol. 5, no. 12, pp. 6167, Dec. 2018. Available from https://www.irjet.net/archives/V5/i12/IRJET-V5I1213.pdf

[10] A. Hassan, W. Shah , M. Iskandar & A. Mohammed, “Clustering Methods for Cluster-based Routing Protocols in Wireless Sensor Networks: Comparative Study”, Int J Appl Eng Res, vol. 12, no. 21, pp. 1135011360, Jan. 2017. Available from https://www.ripublication.com/ijaer17/ijaerv12n21_116.pdf

[11] A. Chatap & S. Sirsikar, “Review on Various Routing Protocols for Heterogeneous Wireless Sensor Network”, presented at International Conference on I-SMAC (IoT in Social, Mobile, Analytics and Cloud), I-SMAC, PALL, IN, 10-11 Feb. 2017. https://doi.org/10.1109/I-SMAC.2017.8058388

[12] S. Singla & K. Kaur, “Comparative Analysis of Homogeneous N Heterogeneous Protocols in WSN”, IIJSR, vol. 5, no. 6, pp. 13001305, Jun. 2016. Available from https://www.ijsr.net/archive/v5i6/13061601.pdf

[13] M. Ayoob, Q. Zhen, S. Adnan & B. Gull, “Research of Improvement on LEACH and SEP Routing Protocols in Wireless Sensor Networks”, presented at International Conference on Control and Robotics Engineering, ICCRE, SGP, SG, 02-04 Apr. 2016. https://doi.org/10.1109/ICCRE.2016.7476141

[14] P. Kumar, M. Singh & U. Triar, “A Review of Routing Protocols in Wireless Sensor Network”, IJERT, vol. 1, no. 4, pp. 114, Jun. 2012. https://doi.org/10.17577/IJERTV1IS4013

[15] A. Hossan & P. Choudhury, “DE-SEP: Distance and Energy Aware Stable Election Routing Protocol for Heterogeneous Wireless Sensor Network,” IEEE Access, vol. 10, pp. 5572655738, May. 2022. https://doi.org/10.1109/ACCESS.2022.3177190

[16] L. Hamad, T. Dağ & T. Güçlüoğlu, “An Improved Hybrid Stable Election Routing Protocol for Large Scale WSNs,” presented at 29th Signal Processing and Communications Applications Conference, SIU, IST, TR, 9-11 Jun. 2021. https://doi.org/10.1109/SIU53274.2021.9477878

[17] A. Kashaf, N. Javaid, Z. Khan & I. Khan, “TSEP: Threshold-Sensitive Stable Election Protocol for WSNs,” presented at 10th International Conference on Frontiers of Information Technology, FIT, ISL, PKST, 17-19 Dec. 2012. https://doi.org/10.1109/FIT.2012.37

[18] M. Gangrekar, D. Dabhade, A. Nandgaonkar & S. Mahiman, “Maximizing the Lifetime of Wireless Sensor Network Using Z-SEP”, IJARCSSE, vol. 4, no. 6, pp. 11851191, Jun. 2014.

[19] Z. Gao, L. Ge & F. Zhao, “Research on Large-scale Distributed Energy Cluster Control Technology,” presented at China International Conference on Electricity Distribution, CICED, CGSH, CN, 7-8 Sept. 2022. https://doi.org/10.1109/CICED56215.2022.9929123

[20] B. Elbhiri, S. Rashid, S. El Flkhi & D. Aboutajdine, “Developed Distributed Energy-Efficient Clustering (DDEEC) for heterogeneous wireless sensor networks”, presented at 5th International Symposium on I, V Communications and Mobile Network, RBT, MA, 30 Sept. 2010 - 2 Oct. 2010. https://doi.org/10.1109/ISVC.2010.5656252

[21] S. Parul & S. Ajay, “E-DEEC- Enhanced Distributed Energy Efficient Clustering Scheme for heterogeneous WSN”, presented at 1st International Conference on Parallel, Distributed and Grid Computing, PDGC 2010, SLN, IN, 28-30 Oct. 2010. https://doi.org/10.1109/PDGC.2010.5679898

[22] A. Agarwal & V. Nehra, “Trade-off analysis for different Sink locations in DEEC Protocol,” presented at Second International Conference on Computer Science, Engineering and Applications, ICCSEA, GNPR, IN, 8 Sept. 2022. https://doi.org/10.1109/ICCSEA54677.2022.9936143

[23] S. Iqbal, S. Shagrithaya, G. Sandeep & B. Mahesh, “Performance Analysis of Stable Election Protocol and its Extensions in WSN”, presented at International Conference on Advanced Communication, Control and Computing Technologies, ICACCCT, RTHM, IN, 8-10 May. 2014. https://doi.org/10.1109/ICACCCT.2014.7019189

[24] S. Gupta & & S. Singh, “Constrains and their Impacts for Improving Latency of DEEC based Routing Protocols for IOT-WSN,” presented at 6th International Conference on Computing, Communication and Automation, ICCCA, ARD, RO, 17-19 Dec. 2021. https://doi.org/10.1109/ICCCA52192.2021.9666210

Emad Hassan. Jazan University (Jizan, Saudi Arabia).

Ahmed S. Oshaba. Jazan University (Jizan, Saudi Arabia).

Atef El-Emary. Jazan University (Jizan, Saudi Arabia).