Computational Simulation Applied To Traffic Light Intersections

Simulación Computacional Aplicada A Intersecciones Semáforizadas

DOI: https://dx.doi.org/10.17981/ingecuc.20.2.2024.17

Artículo de Investigación Científica.

Fecha de Recepción: 10/07/2023, Fecha de Aceptación: 15/04/2024.

Ricardo José Hundelshaussen-Rubio E:\Users\aromero17\Downloads\orcid_16x16.png

Universidad Pontificia Bolivariana. Montería, (Colombia)

ricardo.hundelshaussen@upb.edu.co

Diego Machado-Marques E:\Users\aromero17\Downloads\orcid_16x16.png

Universidade Federal do Rio Grande do Sul. Porto Alegre, (Brasil)

diego.marques@ufrgs.br

Cesar Andrés López-Martínez E:\Users\aromero17\Downloads\orcid_16x16.png

Universidad Pontificia Bolivariana. Montería, (Colombia)

cesar.lopezma@upb.edu.co

To cite this paper

R. Hundelshaussen-Rubio, D. Machado-Marques & C. López-Martínez, “Computational Simulation Applied To Traffic Light Intersections,” INGE CUC, vol. 20, no. 2, 2024. DOI: https://dx.doi.org/10.17981/ingecuc.20.2.2024.17

Abstract

Introduction: Nowadays, one of the primary challenges in medium and large cities centers around the high vehicular congestion encountered during peak hours, commonly known as “rush hours”. Prolonged traffic queues not only result in driver inconvenience (e.g., stress or accidents) but also contribute to a negative environmental impact (e.g., increased emissions of pollutants).

Objective: The objective of this research is to propose enhancements to the traffic system and facilitate decision-making processes by utilizing computational simulation as an analytical tool for a vehicle traffic model. By doing so, it aims to minimize the need for costly investments in implementing specific actions. The intersection under analysis, located in the western zone of Macapá, Brazil, handles a substantial volume of traffic, including the ingress and egress of a university known as a significant traffic generator.

Method: The data collection process involved capturing video footage from the traffic monitoring system of the ‘Companhia de Trânsito e Transporte de Macapá - CTMac’ over a one-week period. This video data was subsequently utilized as input for the computational model. Twenty alternative scenarios were generated by modifying only the durations of the green and red phases of the traffic light cycles while maintaining the overall cycle time.

Results: The obtained results demonstrated the potential for enhancing the performance of the analyzed intersection without altering its physical infrastructure. The proposed improvements aimed to increase traffic efficiency, reduce congestion queues, and consequently, mitigate the environmental impact arising from the emission of pollutants.

Conclusions: The utilization of computational simulation models in the analysis of traffic flow plays a critical role in understanding vehicle congestion patterns and exploring different configurations to minimize wait times and queue lengths. Consequently, this advancement has the potential to reduce emissions of pollutants from vehicles and alleviate driver discomfort caused by prolonged waiting in traffic.

Keywords

Intersection; traffic modeling; simulation; traffic flow.

Resumen

Introducción: Actualmente, uno de los principales problemas de las ciudades medianas y grandes está relacionado con la alta congestión vehicular que se produce principalmente en las llamadas “horas pico”. Las largas filas en el flujo de tráfico pueden causar inconvenientes a los conductores (por ejemplo, estrés o accidentes) y generar un impacto ambiental negativo (por ejemplo, aumento en la emisión de gases contaminantes).

Objetivo: Este trabajo tiene como objetivo proponer mejoras en el sistema de tráfico y ayudar en la toma de decisiones utilizando la simulación computacional como herramienta de análisis para un modelo de tráfico de vehículos, evitando así el gasto de recursos económicos en la implementación de una acción simple y específica.

Metodología: La intersección con semáforos analizada se encuentra en la zona oeste de Macapá (Brasil), donde se atiende la mayor parte del flujo de tráfico, incluyendo la entrada de una universidad considerada como un polo generador de tráfico. La recolección de datos se realizó a través de videos del sistema de monitoreo de tráfico de la “Companhia de Trânsito e Transporte de Macapá - CTMac” durante una semana para luego utilizarlos como datos de entrada en el modelo computacional. Se crearon veinte escenarios alternativos, realizando modificaciones solo en los tiempos de verde y rojo de las fases de los semáforos, respetando su ciclo de tiempo.

Resultados: Los resultados obtenidos mostraron la posibilidad de mejorar el rendimiento de la intersección analizada sin cambiar la estructura física, haciendo el tráfico más eficiente, reduciendo las filas de flujo de tráfico y, en consecuencia, minimizando el impacto ambiental causado por la emisión de gases contaminantes. Para este fin, se utilizó el software de simulación computacional Autodesk® InfraWorks.

Conclusiones: La utilización de modelos de simulación computacional en el análisis del flujo de tráfico desempeña un papel crucial para comprender los patrones de congestión vehicular y explorar diversas configuraciones con el fin de minimizar los tiempos de espera y las longitudes de las colas. Como resultado, este avance tiene el potencial de reducir las emisiones de gases contaminantes de los vehículos y aliviar la incomodidad de los conductores causada por largas esperas en el tráfico.

Palabras clave

Intersección; Modelamiento de tráfico; Simulación; Flujo Vehicular

INTRODUCTION

Presently, medium and large cities are grappling with severe traffic congestion issues within their urban areas, particularly during rush hours. These challenges have been exacerbated by several factors, including rapid population growth, a preference for private vehicles over public transportation to alleviate traffic, strained road capacities, inadequate driver behavior, suboptimal traffic light coordination, insufficient investment in urban planning, and deteriorating road conditions, among others.

According to the report presented by [1], the car fleet (including cars and motorcycles) has witnessed a significant increase between 2008 and 2018. The total number of cars, as reported, grew from 37.1 million to 65.7 million, representing a surge of approximately 28.6 million cars (around 77%) in the Brazilian fleet. Moreover, the motorization rate1 rose from 19.6 cars per 100 inhabitants in 2008 to 29.7 cars per 100 inhabitants in 2018. During the same period, the highest percentage growth was observed in the northern region, where the car fleet increased from just over 1 million to more than 2.3 million, indicating a growth of 116%. Concurrently, the motorcycle fleet expanded from 13 million to 26.7 million over the span of ten years. The addition of more than 13.7 million motorcycles in that period reflects a percentage variation greater than 105%. The motorization rate for motorcycles increased from 6.9 motorcycles per 100 inhabitants in 2008 to 12.8 motorcycles per 100 inhabitants in 2018.

[2] comments that “the increase in the number of vehicles leads to a rapid saturation of the transportation infrastructure. This situation is further aggravated by the time required for urban mobility projects to be implemented. As a result, vehicle flow is impeded, leading to delays, congestion, and an increase in the amount of time people spend in vehicles daily”. According to [3], “The inevitable increase in the volume of vehicles is driven by human needs, but it brings about consequences such as mental illness and stress due to prolonged commuting and the stressful nature of traffic, which ultimately impact the health and quality of life of drivers”. A significant number of hours are lost each year in traffic congestion, particularly at traffic lights. For instance, according to the Tom Traffic Index, drivers in the city of Recife (Brazil) spend approximately 193 hours per year (equivalent to about 8 days and 1 hour) stuck in traffic.

On the other hand, [4] comments that “traffic congestion is the main emitter of pollutants in large cities. The highest rate of pollutant emission occurs in traffic jams, where it was found that the emission occurs when the vehicles are stopped and then start, which often occurs in this situation”. There are some actions that can help to minimize these problems, such as: the optimization of traditional traffic lights (which aims to avoid the formation of queues, idleness of some traffic lights, pedestrian exposure, disrespect to signs, among others); the use of intelligent traffic lights (which allow combining traditional traffic lights with a variety of sensors and artificial intelligence to intelligently direct vehicle and pedestrian traffic); and the use of computational simulation (which aims to reproduce the intrinsic characteristics of the studied area, using real data and proposing improvements in the traffic system). Similarly, in [5] it is observed that delays in rural areas are fewer compared to major cities. Furthermore, it is noted that one of the primary objectives of proper traffic signal synchronization at intersections is to facilitate a continuous flow along the roadway achieved by ensuring the maximum number of green lights along the route. In the scenario of utilizing intersection simulations, [6] it suggests that the most of daily delays in urban travel times are caused by intersections, which could be reduced if traffic lights (at these intersections) were more efficient. Utilizing traffic light simulation to coordinate the passage of vehicles through intersections can be an effective and efficient strategy when combined with the optimization of traffic light cycle times.

Considering the universities as Traffic Generator Poles – TGPs , this work aims to use computational simulation as a tool to analyze the traffic flow observed between the intersection of “Duca Serra Highway” and the “Centro de Ensino Superior do Amapá – CEAP” university, located in the west zone of Macapá (Brasil). The main problem at this intersection (where there are fixed traffic lights) is the large congestion generated at the exit of CEAP, mainly at the end of the school day. The idea of this proposal is to determine, first, the time with the greatest congestion (rush hours) and, later, perform the simulation process that allows to represent the real behavior of the vehicle flow within the predetermined rush hours, making changes in the times of the phases of the fixed traffic lights (green and red) to improve vehicle management, avoiding unnecessary waiting times. For this purpose, the Autodesk® InfraWorks computational simulation software will be used [7].

MATERIAL E METHOD

MOVEMENTS STUDY AT AN INTERSECTION

According to Traffic Light Manual [8], roads that intersect at an intersection are classified as “main roads” and “secondary roads”. The main road refers to the road with the highest traffic volume among those intersecting. The remaining roads are referred to as secondary roads. At an intersection, the term “movement” is used to describe the flow of vehicles that share the same origin and destination, but not necessarily the same direction. Graphically, movements are represented by dashed lines and arrows, where the dashed lines indicate the direction, and the arrows indicate the orientation. Figure 1a illustrates an intersection of two one-way streets with vehicular movements (MV). Movements MV1 and MV2 have the same origin but different destinations, while the same applies to movements MV3 and MV4. The road sections through which vehicles approach the intersection are known as “access” to the intersection. Figure 1b demonstrates the access at a two-way intersection. The area within the intersection where vehicle movements from different accesses can potentially conflict with each other is referred to as a “conflict area.”

Figure 1. (a) intersection of one-way tracks (b) intersection of two-way tracks.

Source: Authors

GENERAL CHARACTERISTICS OF TRAFFIC LIGHT CONTROL

According to [9] “traffic lights are devices that control traffic at intersections that must be installed correctly to avoid the formation of queues, idleness of some traffic lights, exposure of pedestrians and even disrespect to signaling”. In the definition of traffic light control, some important elements (or terms) involved within traffic light programming are used, such as, for example, movement groups, cycle time, queue, delay, stage, luminous interval, traffic light plan, intra-green, traffic volume, flow rate, among others. The reader is recommended to be familiar with this terminology. An extensive and detailed description of these elements can be found in [8].

SIMULATION

According to [10] “is a mathematical representation of a dynamic system that enables drawing conclusions about the properties of the actual system”. According to [11], “computational simulation serves as a decision-making tool, providing consistent results and reducing response time”. Furthermore, [6] “highlights that simulation analysis enables the evaluation of various scenarios in a virtual environment, thereby avoiding the need for costly implementation of certain actions”.

TRAFFIC SIMULATION

Traffic simulation models are designed to mimic traffic operations over a period on a road network. Generally, these models are classified according to the level of detail of the modeling. Furthermore, there are microscopic models in which interactions between individual vehicles (such as cars, buses, motorcycles) are considered in the face of traffic flow. On the other hand, there are macroscopic models in which parameters, such as density, speed, traffic flow and the relationships between them, are used to describe the behavior of the traffic. In these types of models, the level of detail is often low. Finally, the mesoscopic model (which represents the middle layer between these approaches) describes the transport elements analyzed in small groups. Mesoscopic models are a combination of microscopic modeling and macroscopic modeling ([12],[13], [14],[10],[15]).

METHODOLOGY

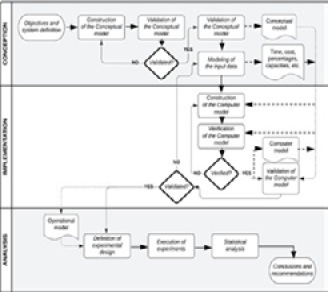
[16] theorize that there are three important phases for the elaboration of a simulation project, namely: design phase (conceptual model), implementation phase (computational model) and analysis phase (operational model). Figure 2 shows a flowchart adapted from [16] in which the steps of each of these phases are presented. Based on the phases proposed by [16], this work uses computational simulation for microscopic models at the intersection between Duca Serra Highway and Seventeen Street (CEAP exit) located in the west of the city de Macapá (see Figure 3). For this purpose, the Autodesk® InfraWorks computational simulation software is used.

Figure 2. Stages of a simulation project.

Source: adapted from [13]

Figure 3. Location of the study area.

Source: Google Maps (Accessed: May 18, 2020).

CHARACTERISTICS OF THE STUDY AREA

Figure 4a shows the intersection between Duca Serra Highway (Street A) and Seventeen Street from the CEAP exit (Street B). Figure 4b shows the representation of movements (MV) and Access, which are distributed as follows:

Figure 4. (a) Intersection between Street A and Street B (b) Representation of movements between Street A and Street B.

Source: Authors

Figure 5. Stage diagram (a) Stage 1 (b) Stage 2 (c) Stage 3.

Source: Authors

Where MG1 is movement group 1 (i.e., MV1 and MV2), TG2 is movement group 2 (i.e., MV1, MV3 and MV4) and TG3 movement group 3 (i.e., MV5 and MV6). Figure 6a shows the distribution of the traffic light groups G1, G2 and G3, for the three traffic lights (focus groups) that are located at that intersection. Figure 6b shows the diagram of luminous intervals (bar diagram) for in situ times. The timing of the phases of the fixed traffic lights (green, yellow, and red) was carried out through on-site visits. The cycle time for the studied intersection is 144 seconds.

Figure 6. (a) Distribution of traffic light groups (b) Diagram of luminous intervals.

Source: Authors

Where G1 is traffic light group 1 (which indicates signaling for GM1), G2 is traffic light group 2 (which indicates signaling for GM2) and G3 is traffic light group 3 (which indicates signaling for GM3).

VOLUMETRIC COUNTS

According to [6], data collection methods for traffic light optimization can be conducted in four ways: Online, Offline, Virtual, Real. The literature shows that the majority of case studies are based on real data, thus validating the proposed data collection approach developed in this research. Thus, the data collection for the volumetric counts occurred through the analysis of filming that were made available by the “Companhia de Transportes e Trânsito de Macapá – CTMAC” during February 5th, 2020, to February 11th, 2020 (except weekend). As the CEAP school hours’ time is from 2:00 pm to 10:30 pm, for the purposes of this work, an analysis period of 11 continuous hours (from 12:00 pm to 11:00 pm) was used. During this period, the counts were classified by type of vehicle (motorcycles, cars, vans, buses, trucks, among others) and recorded every 15 minutes.

TRAFFIC VOLUME AND RUSH HOURS

One of the most important characteristics of traffic volume (or traffic flow) is its variation over time (hours of the day, days of the week, among others). According to the Traffic Studies Manual [17], “traffic volume varies throughout the day, with marked maximum points, called rush hours. Understanding these variations is of fundamental importance since it is at rush hours that the most relevant events must necessarily occur”.

In Figure 7a-d, it is possible to observe the variation in the traffic volume (vehicles/h) for the three traffic light groups (G1, G2 and G3) during the 5 days of the week. Note that the rush hours for groups G1 and G2 (Figure 7a-b) occur between 6:00 p.m. and 7:00 p.m. (end of work of most companies, public agencies, etc., and the start of the evening shift at CEAP). On the other hand, the rush hours of the G3 group (Figure 7c) occurs at two different times. The first occurs between 6:00 p.m. and 7:00 p.m. and the second occurs between 10:00 p.m. and 11:00 p.m. (end of the night shift at CEAP). For this work, the simulations were performed only for the first rush hours (6:00 p.m. and 7:00 p.m.). Finally, as we can see in Figure 7d, there is little variability in traffic flow in each traffic light group during these 5 sampled days. As a result, a simulation was performed for each traffic light group, using the arithmetic average of the traffic volumes of each day.

Figure 7. Variation of traffic volume (a) Traffic light group G1 (b) Traffic light group G2 (c) Traffic light group G3 (d) Traffic light groups G1, G2 and G3.

Source: Authors

RESULTS

According to CONATRAN (2014), there are several measures (or indicators) of performance that can be used to assess the behavior of traffic operation as a result of traffic signal programming, among which the most used are: maximum queue, average speed, number of stops, delay, fuel consumption, emission of pollutants and monetary cost. These measures can be determined, indirectly, in three ways: through computational programs (traffic simulators), through field research or by mathematical expressions. To this work, the results obtained by the InfraWorks computational simulation software from Autodesk® will be used.

PERFORMANCE INDICATORS IN THE CURRENT SCENARIO

Table 1 shows a summary of the main performance indicators obtained in the current scenario. Initially, it is observed that, at rush hours, MV2 (entry to CEAP by access 1) and MV5 / MV6 (exit from CEAP by access 3) movements have the greatest indicators in relation to delay and maximum queue. On the other hand, the average speed indicator shows that, in these movements, these speeds are very low.

Table 1. Summary of performance indicators in the current scenario.

Rush Hours

Access

Moviments

Traffic Light Group

Maximum Queue (m)

delay (s)

Average Speed (km/h)

18:00-19:00

1

MV1

GM1 / GM2

156,5

72

11,8

MV2

GM1

287,4

108

11,8

2

MV3

GM2

57

16

39,2

MV4

GM2

82,4

17

39,2

3

MV5 / MV6

GM3

188,3

612

1,6

Source: Authors

It is noteworthy that access 3 has the longest delay for drivers (more than 10 minutes waiting). This type of behavior can be related to two important factors in the generation of traffic: first, the short period of green time of GM1 in MV2 and GM3 in MV5/MV6 (16 seconds for each group movement) in relation to cycle time (144 seconds) and, secondly, to the high traffic volume, which is generated at the beginning and at the end of the CEAP business hours.

Finally, according to CONATRAN (2014) “the number of stops is one of the main indicators of the quality of the traffic operation and can be characterized by the total number of stops, average number of stops per vehicle, or percentage of vehicles that stop due to signaling traffic light. Traffic light programming should aim to minimize the number of stops that, in addition to generating discomfort for the user, increase fuel consumption and the emission of certain pollutants”. Table 2 shows that, of the total number of stops (1425), more than 30% of vehicles make more than one stop during the entire simulated route.

Table 2. Summary of the number of stops indicator in the current scenario.

Rush Hours

Stops

Total

Number

Subtotal

Percentage

18:00-19:00

1425

1

633

68,14%

2

133

14,32%

3

130

13,99%

4

29

3,12%

5

4

0,43%

Source: Authors

SIMULATED SCENARIOS

To observe the behavior of the traffic flow, 20 alternative scenarios were created, making changes only in the times of the traffic lights phases, specifically in the green time and red time (respecting the cycle time). Table 3 shows a summary of the different scenarios created from changes in green times.

Table 3. Summary of green times in the 20 simulated scenarios.

Traffic Light Group

Green Times - Scenarios

0*

1

2

3

4

5

6

7

8

9

10

11

12

13

14

15

16

17

18

19

20

G1

16

18

20

22

24

26

28

30

32

34

36

38

40

42

44

46

48

50

52

54

56

G2

100

96

92

88

84

80

76

72

68

64

60

56

52

48

44

40

36

32

28

24

20

G3

16

18

20

22

24

26

28

30

32

34

36

38

40

42

44

46

48

50

52

54

56

 

* Current Scenario

Source: Authors

PERFORMANCE INDICATORS IN SIMULATED SCENARIOS

Figure 8a-c shows the performance indicators for all the simulated scenarios. The results show that:

Figure 8. Performance indicators (a) Maximum Queue (b) Delay (c) Average Speed.

Source: Authors

On the other hand, Figure 9a-b shows the number of stops in all simulations. Note that there was a significant increase in this indicator, especially in vehicles that make one or two stops. However, there is a downward trend for vehicles that make more than two stops (3, 4 or 5). This indicator is important, because the greater the number of stops in the same vehicle, the greater the driver’s discomfort in relation to the congestion generated by the traffic light intersection.

Figure 9. Performance indicator (a) Number of stops (b) Percentage of the number of stops.

Source: Authors

PROPOSAL

From the data obtained in the simulations, the main recommendation of this work is to use the configuration of scenario 12 at this rush hours, since, after this scenario, the changes in the indicators are not significant. This configuration allows to have a very important reduction in the delays of the movements MV1 (from 72 to 43 seconds), MV2 (from 108 to 52 seconds) and MV5 / MV6 (from 612 to 103 seconds). These reductions are significant since all movements are linked to the entry and exit of CEAP (except MV1).

On the other hand, there is an increase in the delays of movements MV3 (from 16 to 36 seconds) and MV4 (from 17 to 37 seconds). Although these movements duplicate their delays, it must be considered that they are still low values for the size of the road and the traffic flow in these specific movements. Figure 10 shows the configuration of the luminous interval diagram for the proposed new scenario.

Figure 10. Diagram of luminous intervals in the proposed scenario.

Source: Authors

CONCLUSIONS

The development of computational simulation models as an analysis tool in the traffic flow is fundamental to understand the behavior of vehicle congestion and to analyze, among a series of possibilities, the best possible configuration that allows to reduce waiting times and queue sizes. Consequently, this improvement could reduce polluting gases emitted by vehicles and the discomfort caused to drivers due to the longer waiting time in traffic flows. In this work, it was demonstrated that the use of this tool resulted in a better understanding of the traffic system applied at an intersection with traffic lights and, thus, helped to contribute to the decision making regarding the luminous intervals applied to traffic lights, generating consistent results.

Initially, in scenarios 1 to 10, there was stability in the trend of the maximum row of movements MV1, MV5 and MV6, combined with a slight decreasing trend of delay in movements MV1 and MV2. The greatest impact in reducing the delay occurred in movements MV5 and MV6 (movements that are part of the PGT located in CEAP). These scenarios present the most dynamic points among all the simulations performed, but they do not present the optimum point chosen in this work. On the other hand, scenarios 11, 12 and 13 presented, among the performance indicators, the transition threshold between the characteristics presented above and the relative stability of the system in the subsequent scenarios. In these scenarios, there was a significant reduction in queues and delays in movements MV1, MV2, MV5 and MV6; however, also slight increases in movements MV3 and MV4. However, these increases can be considered as acceptable values, when analyzed in the process and in the model.

Scenarios 14 through 20 present the most stable part within all simulated scenarios and can therefore be called the neutral point of the model, not justifying its implementation due to the increasing losses accumulated in the MV3 and MV4 movements. Therefore, the scenario considered most suitable for implementation is scenario 12, in which movements MV1, MV2, MV5 and MV6 show improvements in delays of 40.28%, 51.85%, 83.17% and 83.17%, respectively. Finally, this research made it possible to carry out future studies to analyze the way that PGTs impact the road network; verify the possibility of implanting sensors to automate the green time of traffic lights in real time; and evaluate the feasibility of implementing a roundpoint in the analyzed location to make the crossing more efficient.

Additionally, the findings of this study have significant implications for urban planning and traffic management in urban environments. Implementing the recommendations derived from this research could have a substantial impact on residents’ quality of life by reducing travel times and improving traffic flow in densely populated urban areas.

Furthermore, it is important to note that this study provides a robust and reproducible methodology for evaluating signalized intersections and optimizing signal timings. These tools and approaches can be applied to other intersections and urban areas to address similar traffic congestion and prolonged waiting time issues.

Lastly, this study underscores the importance of collaboration among researchers, traffic authorities, and urban planners in finding effective solutions to traffic challenges in modern cities. By working together, it is possible to develop comprehensive and sustainable strategies that enhance urban mobility and contribute to the creation of more livable and environmentally friendly urban environments.

CRediT AUTHORSHIP CONTRIBUTION STATEMENT

Ricardo Hundelshaussen-Rubio: Conceptualization, Methodology, Research, Validation, Supervision. Diego Machado-Marques: Data Curation, Software, Resources, Funding Acquisition. César López-Martínez: Conceptualization, Formal Analysis, Writing – Original Draft, Writing – Review & Editing, Visualization, Project Administration.

ACKNOWLEDGEMENT

This paper was made thanks to the collaboration of the Centro de Ensino Superior do Amapá – CEAP. In addition to the Companhia de Trânsito e Transporte de Macapá - CTMac for providing all the tools for its easy development.

REFERENCES

[1] Juciano Martins Rodrigues, Sérgio de Azevedo, y Luiz Cesar de Queiroz Ribeiro, «Mapa da motorização individual no Brasil», Universidade Federal do Rio de Janeiro - UFRJ Instituto de Pesquisa e Planejamento Urbano e Regional - IPPUR, Rio De Janiero, Relatório, 2019.

[2] G. D. Junior, R. Frozza, y R. F. Molz, «Simulação de controle adaptativo de tráfego urbano por meio de sistema multiagentes e com base em dados reais», Rev. Bras. Comput. Apl., vol. 7, n.o 3, pp. 65-81, oct. 2015, doi: 10.5335/rbca.2015.4697.

[3] W. Kondro, «Big city blues: health disparities within the world’s largest urban centres», Can. Med. Assoc. J., vol. 182, n.o 17, pp. 1838-1839, nov. 2010, doi: 10.1503/cmaj.109-3700.

[4] A. Tiwary, A. Robins, A. Namdeo, y M. Bell, «Air flow and concentration fields at urban road intersections for improved understanding of personal exposure», Environ. Int., vol. 37, n.o 5, pp. 1005-1018, jul. 2011, doi: 10.1016/j.envint.2011.02.006.

[5] I. Tomar, I. Sreedevi, y N. Pandey, «State-of-Art Review of Traffic Light Synchronization for Intelligent Vehicles: Current Status, Challenges, and Emerging Trends», Electronics, vol. 11, n.o 3, p. 465, feb. 2022, doi: 10.3390/electronics11030465.

[6] Gabriela R. Witeck, Ana Maria A.C. Rocha, Goncalo O. Silva, Antonio Silva, Dalila Duraes, y Jose Machado, «A Bibliometric Review and Analysis of Traffic Lights Optimization», en Computational Science and Its Applications – ICCSA 2022 Workshops: Malaga, Spain, July 4–7, 2022, Proceedings, Part II, vol. 13378, en Lecture Notes in Computer Science, vol. 13378. , Cham: Springer International Publishing, 2022, pp. 43-54. doi: 10.1007/978-3-031-10562-3.

[7] «Autodesk® InfraWorks». Rio janeiro, 2020. [En línea]. Disponible en: https://www.autodesk.com/products/infraworks/overview

[8] «Manual de Sinalização Semafórica». CONTRAN, 2014.

[9] I. Souza, J. A. Miranda, L. S. B. D. Souza, y K. R. B. Souza, «SIMULAÇÃO DE TRÁFEGO UTILIZANDO O SOFTWARE ARENA: UM ESTUDO DE CASO DE UM TRECHO SEMAFORIZADO DA CIDADE DE JUAZEIRO - BA», presentado en ENEGEP 2018 - Encontro Nacional de Engenharia de Produção, MACEIO/AL - BRASIL, nov. 2018. doi: 10.14488/ENEGEP2018_TN_STO_263_512_35283.

[10] A. Tapani, Traffic simulation modelling of rural roads and driver assistance systems. Norrköping: Department of Science and Technology, Linköping University, 2008.

[11] A. P. Aragão, «MODELAGEM E SIMULAÇÃO COMPUTACIONAL DE PROCESSOS PRODUTIVOS: O CASO DA CERÂMICA VERMELHA DE CAMPOS DOS GOYTACAZES, RJ», Dissertação de Mestrado, Universidade Estadual do Norte Fluminense, 2011.

[12] A. M. de Araújo, D. B. Fontes, y M. F. Siqueira, «ANÁLISE COMPARATIVA DAS SIMULAÇÕES MESOSCÓPICA E MICROSCÓPICA DO VISSIM NA MODELAGEM DO TRÁFEGO DE VIAS URBANAS».

[13] N. N. Nor Azlan y M. Md Rohani, «Overview Of Application Of Traffic Simulation Model», MATEC Web Conf., vol. 150, p. 03006, 2018, doi: 10.1051/matecconf/201815003006.

[14] M. N. Postorino y G. M. L. Sarne, «Agents meet Traffic Simulation, Control and Management: A Review of Selected Recent Contributions».

[15] S. Dorokhin, A. Artemov, D. Likhachev, A. Novikov, y E. Starkov, «Traffic simulation: an analytical review», IOP Conf. Ser. Mater. Sci. Eng., vol. 918, n.o 1, p. 012058, sep. 2020, doi: 10.1088/1757-899X/918/1/012058.

[16] J. A. B. Montevechi, F. Leal, A. F. D. Pinho, R. F. D. S. Costa, M. L. M. D. Oliveira, y A. L. F. D. Silva, «Conceptual modeling in simulation projects by mean adapted IDEF: An application in a Brazilian tech company», en Proceedings of the 2010 Winter Simulation Conference, Baltimore, MD, USA: IEEE, dic. 2010, pp. 1624-1635. doi: 10.1109/WSC.2010.5678908.

[17] DNIT, «Manual Estudos Trafego». 2006.